上海楼市一条很重要的政策被忽略了
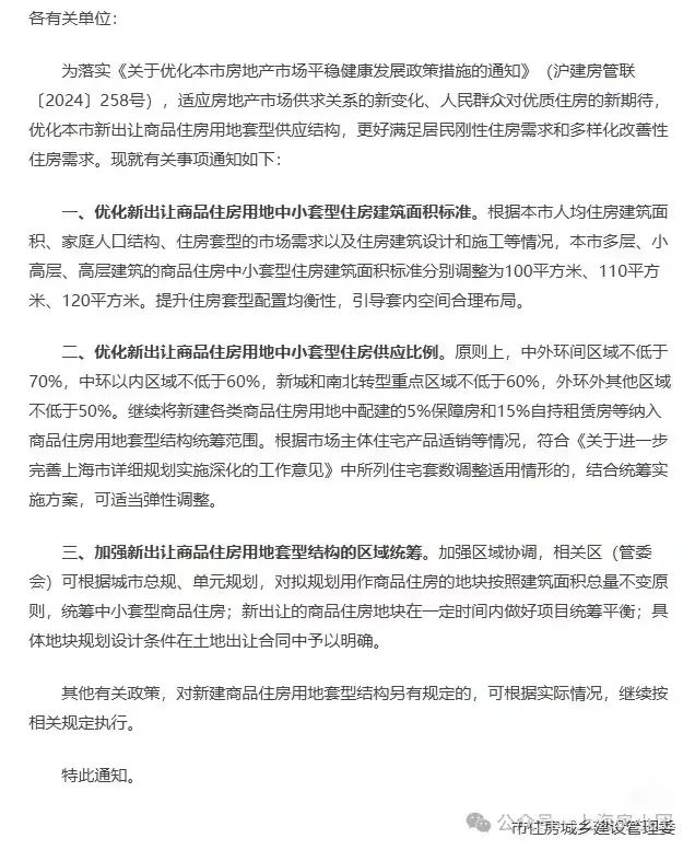
市场就是这样,有的消息全城知晓,有的消息非常低调,但是不妨碍它的重要,比如今天这条,关于上海调整整体的土地套型供应结构的政策:
我用很快的方式给大家分享下我的观点和判断。
01
先说下背景,其实一直以来土地开发的时候都有规定中小套户型的面积配比的,这确实是非常特殊时期制定的政策,在整个上海楼市特别疯狂的时候,几乎每个项目只要造出来都是供不应求的,热销热捧的,但是在另一个维度上土地的供应量是有限的,开发也没办法快速的提升跟上,所以在这个基调上开始有了对中小套户型的定义和中小套配比要求的定义,业内人知道叫:7090。
意思就是每块地需要70%的配比用来做90平米以下的中小套户型,这几乎是一个一刀切的政策,用这种降低单位户型面积的方式来增加市场房源的套数供应,本质上也是一个缓和市场房源稀缺的一个举措。
我印象在我刚入行的时候,满城开始主打90平米小三房的概念,而这个概念也一直延续到现在,一晃神也过了快十八年。
02
政策的调整分3个方向,一个叫重新定义了中小套户型,把一刀切的90平米小户型调整了多层100平米,小高层110平米,高层120平米。
这个调整重要吗?这个调整非常的关键。
因为如今伴随着市中心的项目开始变多了,不少地块捆绑上文保建筑所以导致住宅部分必须要做高层,但是高层如果一定还要继续做90平米的产品,那一定会出现极大的问题。
市场主流需求是3房,如果强行在低得房率的产品里推进90平米的三房产品,那么未来会遇到极大的去化问题,如今哪怕是小高层,75%左右的得房率做90平米户型,已经主导了上海楼市很长的时间。
当下二手房市场出现了一定的同质化竞争,这一次的调整很大程度上会改变这种情况。
03
第三个是面积配比的要求,这个也很好,不同区域的配比不再一样了,不再是一刀切的70%,而是中外环间区域不低于70%,中环以内区域不低于60%,新城和南北转型重点区域不低于60%,外环外其他区域不低于50%。
这倒是可以说说为什么这么调整,放松的区域有几个:
- 第一中环内提升了10%的空间,给到市中心可以做豪宅的机会;
- 第二郊区放松了20%,本质上的目的是缓解郊区同质化的情况,让郊区可以做别墅,可以做大户型的能力应该在绝对中心和绝对郊区,这也符合一个城市的发展规律。
目前严控70%比例的是中外环间区域,不过个人觉得没必要,期待未来可以全面降低市场中小户型配比,让产品定位的权利给到开发商。
但不论怎么样,现在已经是一个好的趋势和对的趋势,而且细则还讲到:
每个区还有定向的统筹平衡能力,这某种程度也是因区施策的模式,每个区根据自己的房地产情况和竞争格局,可以定向给到一些土地具体优化的空间。
政策给了口子,很多可能性和机会也就创造出来了。
再结合之前取消双限政策,未来的土地价格不再限制,一手房的定价也不再限制,定价权也完整的给到了开发商。
新闻截图
从这三条政策的优化可以很明显的看到上海楼市正在进行土地市场的盘活和激活。
04
那么这件事的意义是什么,以及会带来什么样的改变?
从大面块来说,上海的整体土地出让的面积未来不再会大范围的提升了,调整了中小套的配比,本质上会压缩未来一手房楼市的整体套数供应量。
这件事很重要,原因在于:
- 第一,一手房需要为二手房创造空间,大家买一手不买二手的预期在最近两年被夯的死死的,降低套数供应有助于一部分需求回流到二手市场,对于二手市场有一定支撑;
- 第二,一手可以更加专注的做改善做精品做豪宅,取消限价以及可以做大户型的持续更宽松,在规划上也就创造了可能;
- 第三,也是为了激活开发商,当市场大量的同质化产品出现的时候,本质上最大的利好其实是利好渠道,房产的利润最后都被渠道赚走了
- 调整策略会让市面上可以出现的产品可以更多;
- 第四,所有的改变当然对土地市场是最好的,没有改变出让面积,有助于提升开发商的预期土地单价也得到保障,对于土地出让的活跃度来说也得到了很好的支持。
05
当然你问我有什么建议,其实我在土地市场的建议会更加激进,我一直是倾向于完全取消中小套的配比和要求的,因为你会看到通过以上的分析,那些限制性政策的降低对于市场的盘活是绝对的利大于弊,而对于刚需客户当下又可以被引导到二手房市场,一手房可以专注做品质改善从而完成供给侧改革。
把定价权还给开发商的同时,也应该把产品定位权还给开发商,但是现在能够如此我已经觉得是很大的进步,如果运营的好未来可以试着考虑下我的建议。
除此之外,上海也可以引入四代宅技术,这个技术如今已经在各个城市开始有大量的尝试,技术本身叫什么不重要,但是重要的是允许做更大更好的阳台这个方向对于上海楼市而言也是无比的需要,换句话来说,上海太需要太需要品质改善了,不论哪个维度。
那对于普通客户有什么建议?我大概说一点,需要重新考量现在市场面上的90平米的小三房产品了,首先在存量市场里有大量的同质化,第二未来也不会再生产太多,第三……还是不说了。
06
上海楼市最近的轨迹其实很不错,这两年开发商已经完成了品质升级的共识,未来两年也会在面积升级上有更多的发力。
大家如果稍微上帝视角就可以发现,整个上海已经悄然间完成了自己的供给侧改变,并且通过一手的供给侧变化维护二手的需求量,所以土地市场一定是重中之重,一系列的连锁反应都可以在土地最初找到端倪。
我期待土地环节有更多的改变,也期待土地职能部门可以更多看到一手和二手的动态和变化,由土地助推下的楼市发展才会更加夯实和完整。
本文来自微信公众号“真叫卢俊”,作者:真叫卢俊,36氪经授权发布。















