36氪研究院 | 2024年中国烤鱼行业消费者洞察报告
麻辣诱惑,开启千亿烤鱼赛道
烤鱼发源于川渝地区,历史悠久,是我国传统美食之一。历经百年发展,烤鱼逐渐形成腌、烤、炖三种有机结合的烹饪手法,口味也由最初的麻辣拓展至番茄、酱香等,为消费者带来丰富选择。
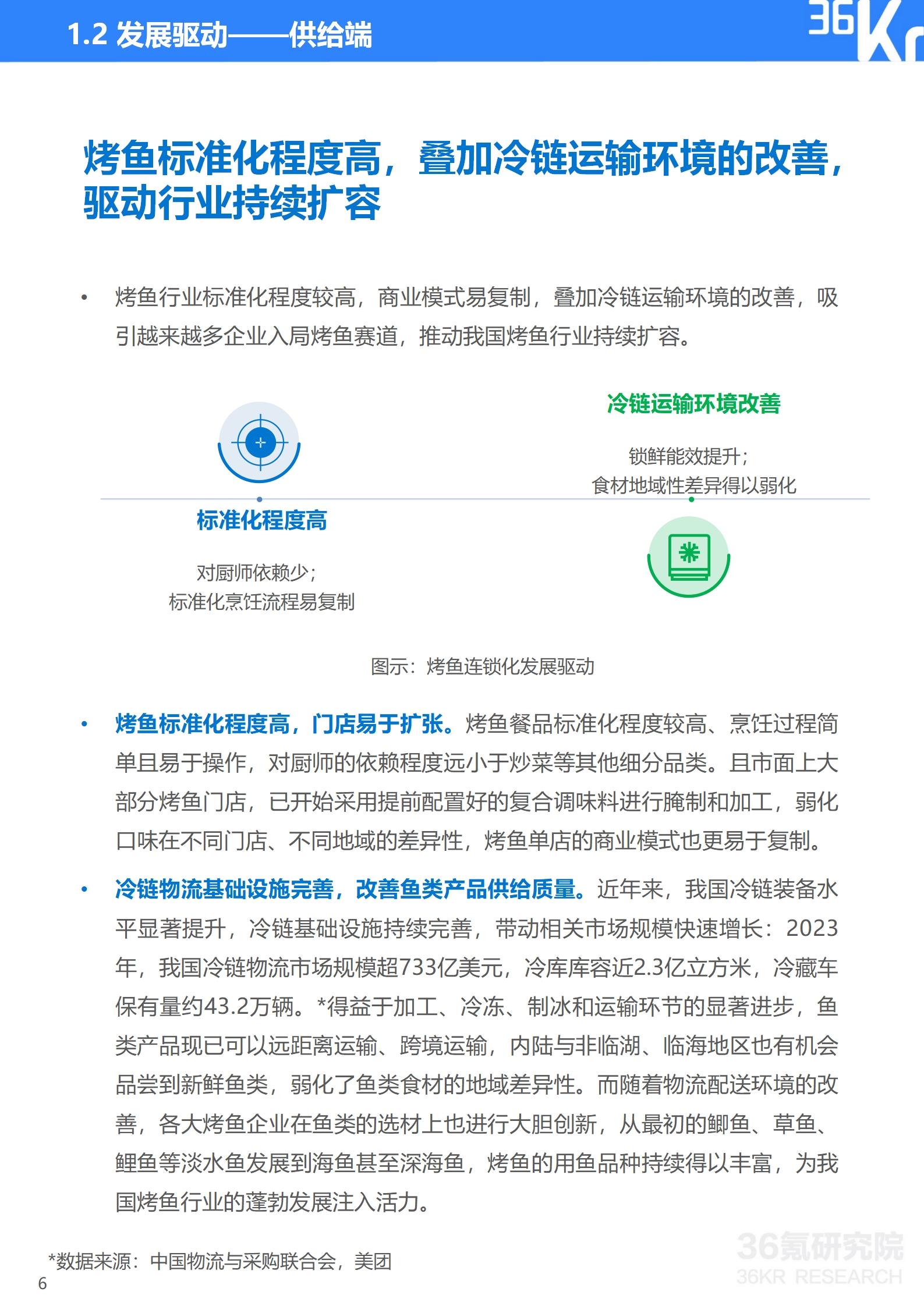
受饮食消费升级和冷链物流运输环境改善的影响,高蛋白、低脂肪的鱼类得到更大范围的接受,烤鱼消费的地域性特征也逐渐弱化,持续推动我国烤鱼行业的扩容。烤鱼已成长为千亿细分餐饮赛道:2023年我国烤鱼市场规模已达1,546亿元,同比增长10.7%,在经济增速放缓的背景下展现出较强的消费韧性。
从烤鱼消费群体来看,Z世代和女性已成为烤鱼消费主力人群,新一线城市为烤鱼消费主要地区。随着Z世代成为烤鱼消费的“中流砥柱”,其消费行为、消费习惯及消费偏好也呈现出独属“互联网原住民”的特性。
为更好地全面临摹当代烤鱼消费人群画像,36氪研究院对全国范围内1,200名烤鱼消费者展开调研,洞察人群特征及消费偏好,为行业发展提供部分参考。
本报告重点研究问题如下:
我国烤鱼行业起源及发展历程如何?
我国烤鱼市场规模及增长趋势如何?
我国烤鱼消费市场持续扩容的驱动力是什么?
我国主要烤鱼品牌及地域分布现状如何?
烤鱼消费人群核心画像是什么?
烤鱼人群消费偏好如何?
我国烤鱼行业有望呈现哪些发展趋势?
更多精彩内容,详见36氪研究院《2024年中国烤鱼行业消费者洞察报告》,点击原文链接,提取码:tp4i,或在36氪研究院微信公众号上回复“烤鱼”获取下载链接。















