36氪研究院 | 2020年中国服装行业数据中台研究报告
随着互联网流量天花板显现,行业竞争加剧,企业面临生存危机,降本增效、提升竞争力成为核心诉求,数字化转型成为大势所趋,数据中台应运而生。
什么是数据中台?
数据中台概念最早由阿里巴巴集团提出,旨在高效处理日趋复杂与庞大的数据,最终为企业业务结构优化与增长赋能。
在阿里巴巴的定义中,数据中台是方法论、组织与工具的有机结合,是“快、准、全、统、通”的智能大数据体系。
数据中台的价值何在?
数据中台能够高效对各类数据进行统一收集、处理、储存、计算、分析和可视化呈现,使数据最终与业务链条结合,真正转化为企业核心资产。
数据中台以数据资产驱动业务增长,全方位、多角度重塑企业价值链,可以有效提升企业组织的敏捷程度和业务协同响应能力,成为企业数字化转型的新引擎。
数据中台如何为服装行业赋能?
我国服装行业数字化转型起步较早,但数字化进程较缓,数据中台对行业的赋能效果尚未得到全部释放。
数据中台以数据为驱动,将数据与业务无缝衔接,在供应链改造、全域营销、新品孵化、门店管理、渠道拓展等方面对服装企业进行全链路赋能,未来有望助力服装企业加速实现全域数字化落地。
本报告的重点研究问题如下:
• 数据中台市场现状如何,有怎样的发展趋势?
• 大数据、人工智能等科技升级将为数据中台带来哪些作用?
• 数据中台将如何为企业增长赋能,助力企业数智化转型?
• 数据中台服务商的核心竞争力是什么?
• 数据中台领域内有哪些头部公司值得关注?
更多精彩内容,详见《2020年中国服装行业数据中台研究报告》,点击下载链接,提取码:muh5
.
.
.
.
.
.
.
.
.
.
.
.
.
.
.
.
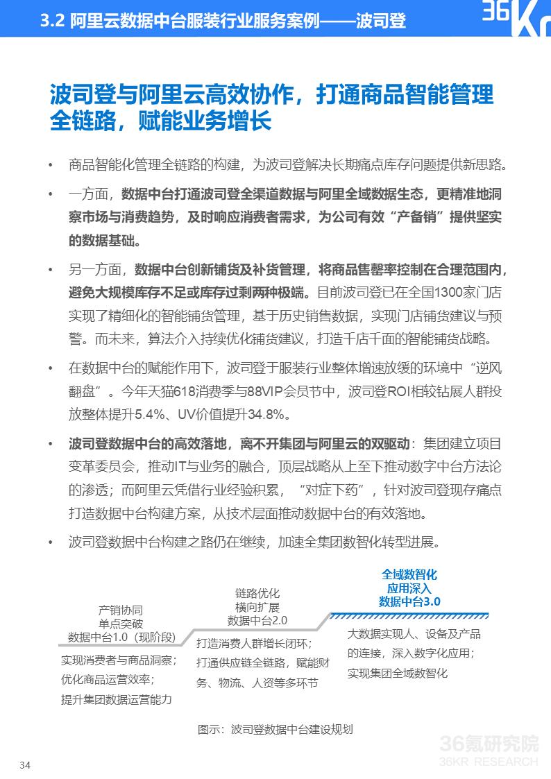
.
.
.
.
.
.
.
.
.
.
.
.
.
.
.
.
.
.
.
.
.
.
.
.
.
.
.















