36氪研究院 | 2020年K12教育OMO模式研究报告
近年来,OMO模式逐渐成为教育行业的主流趋势,好未来、新东方、爱学习、松鼠Ai等K12教育领域头部公司陆续布局OMO模式。特别是在2020年新冠疫情影响下,传统线下教学场景受阻,多数教学被转移至线上。在这场巨变下,整个行业呈现大浪淘沙态势,拥有线上线下切换与转型能力成为教育机构必备的生存技能。随着对OMO模式认知加深,教育机构纷纷寻求转型,教育OMO发展进入快车道。
什么是教育OMO?
OMO是Online-Merge-Offline的缩写,意味着线上与线下打破界限,实现双向深度融合。教育OMO模式,是指以提升教学体验与教学效果为核心,通过互联网、大数据、人工智能等新技术打通教育环节与教育数据,将线上和线下的教学场景深度融合,使产品和服务兼具标准化与个性化。
图片来源:36氪研究院
K12教育OMO发展现状如何?
K12教育公司主要分为营销、学生和产品(教学服务)三个板块,只有三方面同时满足线上线下的深度融合,才是真正成熟的OMO模式。目前,众多教育机构把OMO模式作为未来战略方向,通过不同方式打通线上线下路径。但从OMO模式本质来看,其在我国仍处于发展初期,仅有少数机构建立了成熟的OMO模式。
图片来源:36氪研究院
注:本表格由36氪研究院梳理,按照企业名称首字母排序,排名不分先后
智适应教育成为教育OMO发展的关键要素之一
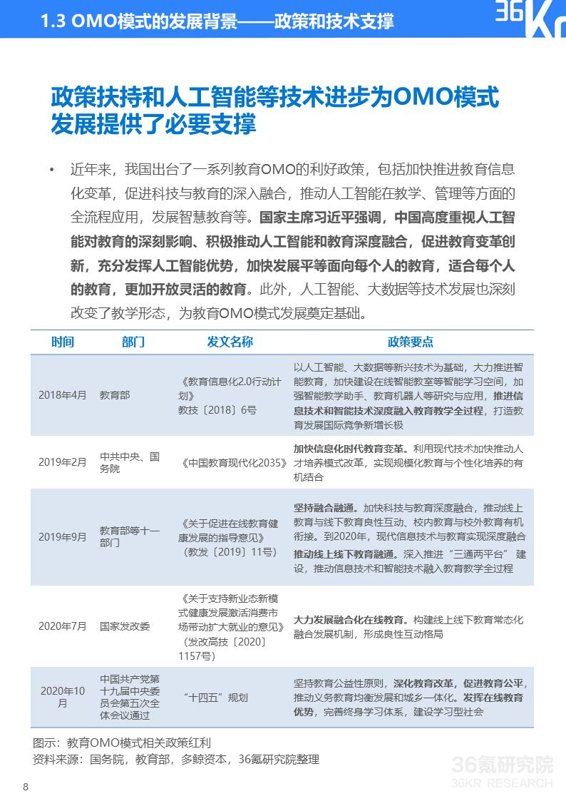
人工智能技术在K12教育领域的应用愈发深化,逐渐从教务、营销等外围辅助学习环节深入教学、练习等教学核心环节,成为OMO模式落地的助推器。其中,深入教学核心环节的智适应教育成为教育OMO发展的关键要素之一。
智适应教学可以打通线上线下双向教学场景的全链条数据,覆盖全生命学习周期,通过量身定制的个性化学习,解决在线教育和线下教育自身存在的局限,成为OMO模式的最佳解决方案。
图片来源:36氪研究院
OMO模式成为K12教育发展趋势,但未来主流场景仍然在线下
新冠疫情加速教育行业数字化进程,线上线下深入融合的OMO模式正在成为K12教育发展趋势。但基础教育的基本框架不会因一件突发事件而改变,目前线上教育普遍存在盈利难的问题,且中小教育机构受限于技术和规模等问题短期内难以转型线上,线下教育场景具有不可替代的作用和优势。近年来,在线教育虽然增速较快,但在K12教育市场规模中仍然占比较低,当前市场仍以线下教育为主,线下占比超过80%。从市场格局来看,这一趋势仍将持续,未来一定时期内K12教育的主流场景仍然在线下。
图片来源:36氪研究院
本报告的重点研究问题如下:
怎样理解教育OMO?教育OMO模式历经了怎样的发展历程?
K12教育OMO模式的市场现状如何?市场玩家有哪些发展路径?
什么是成熟型OMO模式?如何区分OMO与“伪OMO”?
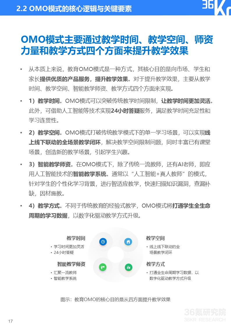
OMO模式的核心逻辑与关键要素是什么?
OMO模式的应用价值主要体现在哪些方面?
K12教育领域有哪些OMO模式的头部公司值得关注?
更多精彩内容,详见《36Kr-2020年K12教育OMO模式研究报告》,点击下载链接,提取码:smu6















