强力调控政策出台,深圳楼市“踩刹车”
编者按:本文来自微信公众号“丁祖昱评楼市”(ID:dzypls),作者:丁祖昱,36氪经授权发布。
没有任何意外,7月15日,高温不下的深圳楼市下了一剂猛药,祭出八项楼市调控政策。
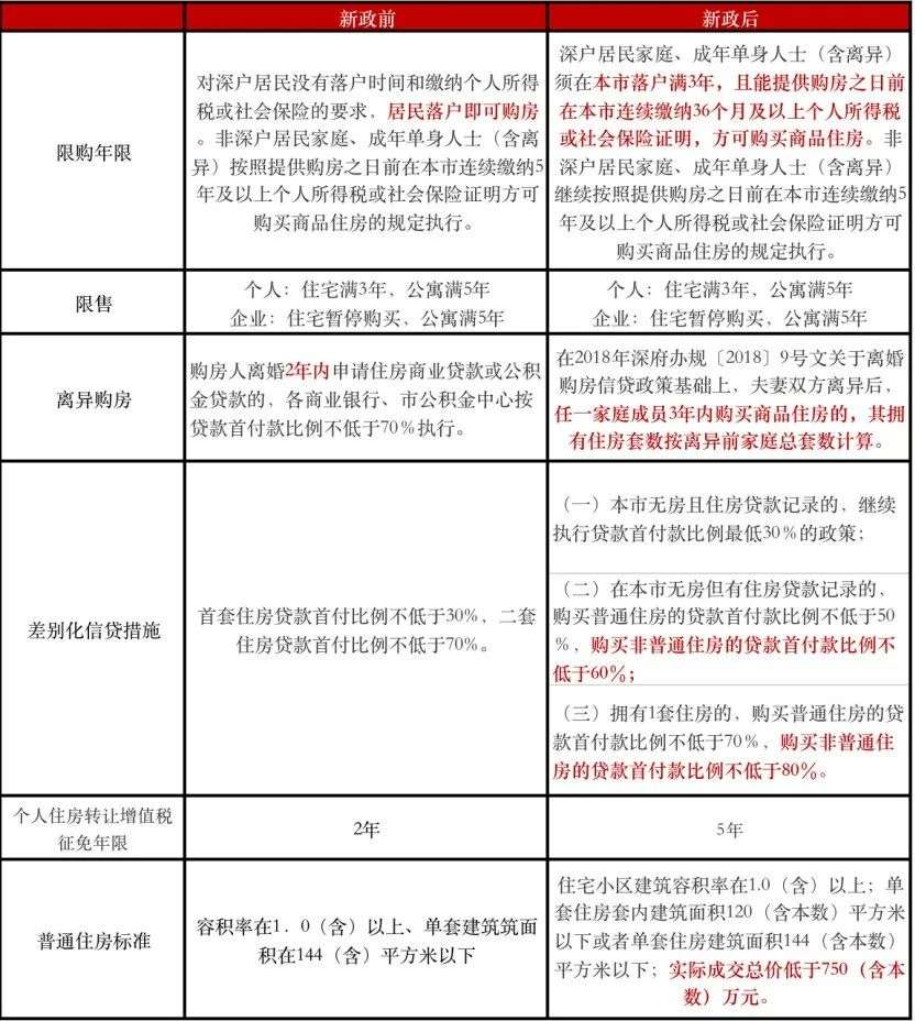
政策主要内容:
1、 深户满3年且连续三年以上社保或个税证明
2、 非深户5年以上社保或个税证明
3、 离异家庭3年内购买商品住房的,其拥有住房套数按离异前家庭总套数计算
4、 完善差别化住房信贷措施,购买非普通住宅首付上调至6成和8成
5、 二手房交易增值税征免年限由2年调整为5年
6、 新增豪宅线750万元
对本地户籍家庭购房资格大幅加码,这在全国尚属首次。深圳也成为继东莞、杭州和宁波之后,下半年楼市收紧的第四城。从上半年表现来看,“热”是四个城市共同的特征,“万人摇”、房价上涨过快、土拍热度不减等,都是这些城市的关键词。
在中央“稳地价、稳房价、稳预期”的长期调控目标下,这些上半年市场有过热征兆的城市出台强力打压的政策,也在预期之中。
自6月开始,我就多次说过,深圳市场一定会迎来调控的相关政策,而且早出肯定比晚出好,此次调控对于抑制投资客、稳定市场来说应该会有巨大成效。未来不排除还会有部分市场过热的城市会加入调控升级的行列。
01 限购、限贷双升级
本次新政核心内容是对于2018年房地产调控的一次补充,对比以往调控内容来看,此次可以称的上是深圳楼市史上最严新政。
首先是对购房资格和购房门槛进一步提升。深圳户籍家庭、成年单身人士连续缴满3年个税或社保,方可购买商品住房,这在全国尚属首次。
此前,深圳落户即可购房,加上较为宽松的人才落户政策,市场上曾出现较多的的“组队”炒房现象,对于买房相关的名额、资金、产权关系等他们都会精确地分工,在新房摇号现场甚至可以看到“组队”炒房的职业投资人。这也成为了今年上半年的抢房现象屡见不鲜的原因之一。
为打击以假离婚增加购房资格的现象,深圳新政可谓直中要害,即离异之日起3年内拥有住房套数以离异前家庭总数计算。今年5月以来,深圳出现过一波“离婚潮”,这条政策意在严堵政策监管漏洞,杜绝部分家庭通过假离婚骗取购房资格。
其次,加强对二手市场的严控,对于二手房转让增值税征免年限由2年延长至5年,在此之前,曾出现部分业主明明没有卖房的需求,但却在中介处挂高价,等待客户问价后继续往上提价的现象,美其名曰“保卫家园”,守护当地房价,但实际上却是助长了整个二手房市场短期内的快速上升。
这些现象经过媒体报道放大后,在全国范围内对“房住不炒”造成了非常不好的影响。我认为,这次政策的力度较强,很大程度地补上了二手房炒作的漏洞。
有关豪宅税的部分,在原先的容积率在1.0以上、套内面积120平方米以下或建筑面积144平方米以下基础上,新增实际成交总价低于750万元这一限定条款,高价盘尤其是豪宅交易税费将明显提升,这对于深圳豪宅市场过热的现象有一定的抑制作用。
针对此前出现的“万人摇”现象,此次新政也出手规范,对于热点楼盘,优先满足无房家庭购房需求,并根据个税和社保长短等因素制定楼盘销售方案,严控认购人数。
2020年深圳楼市调控政策前后对比
02 深圳楼市亟需降温
供需不平衡是深圳核心问题,也是深圳楼市热度难减的原因。
从上半年供求结构来看,深圳市场的成交面积一直大于供应面积,2月和4月供求比例失衡最为严重,供求比一度低至0.12。因此,此次政策核心还是从需求的角度着手,以达到供需平衡。
深圳上半年楼市整体表现出一二手房成交全线升温的迹象,房价自2019年9月以来一路上扬。国家统计局公布的房价指数显示,深圳今年5月一手房销售价格指数同比涨幅达到4.9%,二手房销售价格指数飙升至12%,并在上半年一度引领全国房价。
表:2019年1月-2020年5月深圳一、二手房销售价格指数同比涨幅
数据来源:国家统计局
4月以来,尽管市场监管加强,但是深圳楼市依旧呈现出不分档次、不分产品销售全线飘红的现象,这在全国任何一个城市都是少见的。
具体从成交量来看,6月深圳新建商品房成交面积达到33万平方米,环比增长12.2%,成交套数达到3310套,环比上涨7.2%,受供应结构影响,刚需接棒豪宅,一手房成交均价有所下降,成交均价为49751元/平方米。上半年,深圳商品住宅累计成交194万平方米,同比跌幅收窄至6%。
表:2019年6月以来深圳一手房供应和成交量价(万平方米、元/平方米)
数据来源:CRIC中国房地产决策咨询系统
二手房方面,由于新房供应紧张,大量的购房消费需求流向二手房市场,年均二手房成交面积相当于同期新房成交面积的1.5倍。
克而瑞研究中心数据显示,深圳二手房成交面积也是在3月显著放量且同比转正,成交面积升至70万平方米,同比增长80%。随后三个月市场热度惯性延续,成交持续高位运行,上半年成交面积达到399万平方米,同比增加46%,成交套数达到46370套,同比增加41%。
6月深圳二手房成交进一步升温,成交面积达到90万平方米,同比增长69%,共成交11030套,同比增加73.3%,成交均价达到62262元/平方米,同比增长17.7%,市场热度可见一斑。
表:2019年6月以来深圳二手房成交量价(万平方米、元/平方米)
数据来源:CRIC中国房地产决策咨询系统
03 豪宅限价还有调整空间
不仅仅是深圳,下半年开场,杭州、东莞和宁波纷纷出台政策稳定楼市。比如杭州针对高层次人才优先购房实行限售5年,摇号加大倾斜“无房家庭”;东莞则严格贯彻了中央“控房价”的指导思想,规定房价限涨幅、限精装修造价上限等,宁波则加大限购范围。
从抑制炒房的角度来看,深圳市场在全国具有很强的影响力,只要能管住深圳炒房,全国的炒房现象基本也会烟消云散。
从这次的政策看,深圳新政还是存在一些问题,比如让无房户优先摇号,是否会存在投资人找“无房户”购买摇号名额,然后以无房户的名义买房后,再炒房变现的问题。
我认为,要从根本上解决这个问题,除了政策限制措施之外,还应该对限价政策进行更进一步的调整,让价格市场化。
过去几个月,深圳豪宅抢购潮不断,核心还是在于高端限价问题,一二手豪宅价格倒挂严重,政策限价反而加大了人为的炒房空间,从稳定房地产市场的逻辑来看,是非常不合理的。
我也多次提出应该取消豪宅限价政策的建议,不如把豪宅价格重新放开,让这些产品在价格高位零星成交,炒房空间不存在了,也就不会有楼市中恐慌性抢购的局面,市场也会进一步回归稳定有序发展。
我认为,后续政策的实施效果还有待于进一步观察,但短期内一定是立竿见影的,会对市场产生比较大的影响。在深圳“虚高”的房价上浇一些冷水,让市场冷静一下,这对深圳未来的发展不是一件坏事,可能更利于未来的发展。政府也应该进一步思考,如何增加供应量,引导合理市场预期,让整体市场平衡稳定。这个政策出台不代表之后就一劳永逸了,未来政府还有很多的事情需要一起配合。
除此之外,其他部分短期市场过于火爆的城市,在未来也不排除出台政策的可能。















