《自然》最新研究:Z世代不看“人设”,只看“疯”度
自从注意力经济这个概念提出以来,想要在朋友圈获得更多点赞的人多半的选择是凹人设,比如摆出香车美酒大别墅。然而近日《自然·人类行为》的一项实证研究,发现在Z时代年轻人这里,打造人设无效,多用表情包,情感混搭风变化迅捷方能在朋友圈获得注意力。
1 发朋友圈也是一门行为艺术
进入职场后,很多人已经不常发朋友圈。但对于互联网原生代的00后,在社交网络中的互动更加普遍。成年人或许会觉得这些互动不过是些半大孩子打发时间的瞎玩或显摆。但近日自然-人类行为的一项研究,却从一群Z世代青年的朋友圈中,发现了读懂年轻人所思所想的密码。
该研究中,一群中国社会学家(来自清华、北大、人大等)找了一万多位“00后”(2000–2001年出生),从2018到2021年,一边做线下问卷(问你性别、家庭、性格、学历啥的),一边偷偷看他们的微信朋友圈(当然是征得同意的),总共扒了210万条动态和互动记录。
研究的主要发现有三,每一个发现都与人们对社交媒体上印象管理的传统观念相悖。大多数人认为高富帅,白富美会天生自带流量;然而这项研究的第一个发现是朋友圈中包含丰富的表情包、表达的情绪丰富多样,能解释为何有的人会成为朋友圈的C位。研究者还拿Twitter数据验证了一下——结果几乎一样。虽然Twitter相比微信朋友圈更开放、算法更复杂,但表达方式比身份背景更能解释曝光度的差异这一发现依然成立。
这一发现指出:对于00后,要成为社交网络中的C位,首先要是斗图达人,手机里存着几万个表情包,一条朋友圈不论长短,都要连放好几个表情包。其次情绪要丰富:今天开心,明天感慨,后天有点小emo……别老是“岁月静好”或“人间不值得”单曲循环。通过发疯文学,方能唤起共情。
2 是共情而非亲属间的情感投资
这一发现,让笔者想到了美国社会学家欧文·戈夫曼(Erving Goffman)在1959年出版《日常生活中的自我呈现》中提出拟剧论。书中写到:社会成员在社会舞台上扮演多种角色,使自己的形象服务于欲达目的。到了社交媒体的时代,表情符号和情绪多样性,本质上是数字时代的“印象管理工具”——如同舞台上的妆容、灯光、台词。发朋友圈并非展示“真实自我”,而是策略性展演“可被共情的自我”,以吸引观众(好友)的点赞与评论。凹人设式的炫耀难以激起共情,因此无法让人在社交媒体中获得关注,这一点可能不止适用于研究中考察的Z世代年轻人,而是一个适用于所有人的警示。
该图片可能由AI生成
拟剧论是上世纪传播学大师的洞见,但缺乏实证研究。在这项研究中,作者基于基于主体的建模(agent based modeling)。对比了两种解释前述的朋友圈爆火路线的机制,分别是因为表情包视觉刺激强 + 负面信息更醒目,所以这项内容更容易被注意到的抓眼球假说(eye-catching hypothesis);与之相对的是情绪多样性 + 表情符号帮助他人更准确理解你的情绪,从而更容易产生情感共鸣,进而点赞/评论的共情唤起假说(empathy-evoking hypothesis)。结果指出共情唤起是主导机制,而非单纯“抓眼球”。从而在实证研究中论证了拟剧论中的关于角色管理的洞见。
美国传播学者约书亚·梅罗维茨(Joshua Meyrowitz)在1985年出版的讨论电视给社交媒体的带来影响的书《消失的地域》中指出:媒介技术改变“信息流动”方式,从而打破传统“情境隔离”(如公/私、男/女、成人/儿童)。这同样对应了该文的另一发现,即共情机制对所有联系人(无论亲疏)都适用。媒介模糊了“亲密圈”与“泛社交圈”的边界,使得“表演策略”需面向异质化观众,而非仅针对亲友。
由于社交媒体如同一个舞台,而且大家都意识到这一点,因此才会出现该研究描述的注意力资本的“低身份依赖”。这可视作媒介情境去阶层化的结果。在传统面对面互动中,教育、口音、衣着等线下符号天然暴露阶层;但在微信朋友圈,这些符号被过滤或可选择性隐藏,而表情符号和情绪标签成为新的、可习得的“通用语言”。在这个过程中,媒介技术重构了注意力分配的规则:从“你是谁”转向“你怎么演”。
3 想被看见?不用等贵人提携,也不用整容换头
在社交媒体中戴上面具,有其积极的一面。当下任何人无论出身,都可通过学习“情绪表达技巧”获得关注,在注意力经济中,上升通道随时开放。而这正是该研究第二个值得关注的发现,即“怎么表述”这件事,在社交媒体上不看你的出身,只看你愿不愿意“演”得生动一点。
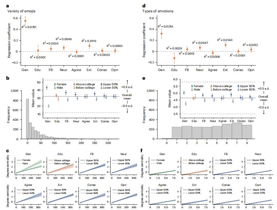
具体来看,研究者将观测样本按性别、教育水平、家庭背景和五大性格特质(外向性、神经质等)划分为不同子群体,然后从三个维度展开分析,结果发现所有个体特征的对使用表情包的丰富性与情感多样性的解释力极低(图2a);虽然某些群体(如女性、高神经质者)平均使用更多表情包或表达更多情绪,但群体间表达差异只是在统计上显著,但在实际意义上微不足道——不能用“性别/性格”可靠预测一个人是否会“花式表达”(图2b)。而所有群体中,增加表情或情绪多样性都显著提升吸引力,其中男性从增加表情符号多样性中获益略大于女性;大学及以上学历者比低学历者从表情符号中获益更明显(图2c)。
图2:个体特征能否预测表达方式
不过与此同时,情境媒介论也警示我们,当所有互动都被置于“可表演、可量化、可比较”的前台,自我将陷入永不停歇的展演焦虑——“不表演,即消失”。而这一点则是该研究的第三个,有些令人焦虑的发现。
4 流量这东西,得天天“营业”
研究者通过追踪用户在三年观察期内(2018–2021)表达模式的变化,结合其吸引力,揭示了注意力资本的高度动态性与脆弱性。在第1到第2年:约69%的高吸引力者和69%的低吸引力者保持不变;第2到第3年:这一比例进一步上升至71%和77%。跨组流动比例虽小但显著,约14–16%的用户从高吸引力组跌入低吸引力组,约15–17% 进入中间层(图3)。这说明表达风格具有一定惯性,但并非固化——相当一部分人会主动或被动改变表达方式。
图3:从第1年到第3年的表达模式转移情况
而相比“稳定处于高吸引力表达的组”,从高吸引力表达方式转为低吸引力表达方式后,流量迅速流失,继续成为社交网络中心的概率显著降低。而即使过去不受欢迎,只要改变表达方式,就能“翻身”。对此的描述,中立一些是注意力高度依赖当前的表达状态,而非历史积累——它不具有“路径依赖”或“惯性红利”。换一种说法,便是“社交媒体中的注意力易于获取但难以持续”。这足够引起网红们的焦虑了,你不是靠“人设”活着,而是靠“每一秒的表达”续命——流量如流水,停则枯竭。 这正是本研究的第三个发现。
图4:表达方式变化(横轴因变量)如何影响吸引力(纵轴)
在这个人人都是内容创作者的时代,注意力就是新货币。读者也许会觉得这里研究的对象集中在17到20岁,都没有经受职场的毒打,所以那些多变的情感,不过是为赋新词强说愁。作者在讨论中也承认了这一局限性,并指出研究得出的发现是否会在其他年龄群体,尤其是年长群体有所不同,尚不清楚。
5 从进化心理学解释社交网络中的共情
不过将该文中描述的发现,放到进化视角下,会发现Z世代的互联网原住民在社交网络中的表现,深深植根于人类作为高度社会性动物的适应性心理机制之中。鸟类展示多样化的羽毛和歌声以吸引配偶,而人类共情也高度依赖非语言线索,例如面部表情、语调、肢体动作。在文字为主的数字交流中,这些线索大量丢失,导致共情衰减。表情包本质上是数字化的面部表情替代物,模拟了真实互动中的非语言信号;表情包用的多能获得关注,这说明用户通过主动补偿社交网络自带的媒介缺陷,重建了进化适应的共情通道。
南非Pinnacle Point遗址(约16万年前)中早期智人通过标准化石器制作、颜料使用与贝壳装饰品[1],向群体成员传递“我可靠、有技能、值得合作”的信号。而在社交媒体中,人们则通过多样化的表情包替代了手工制作的装饰品,两者都可视为用于增强群体内共情与信任的“社交媒介”。再加上在朋友圈中表达的多种情绪(如喜悦+焦虑+怀旧),多样化的表达方式向群体成员发出丰富的情绪信号。这些信号激活了他人脑中的镜像神经元系统,触发共情反应;而共情促使他人通过“点赞”“评论”等行为进行社会反馈,以维持关系纽带——这正是社交网络中“注意力”的本质。
在史前社会中,所有成员都可能是潜在合作者(包括非亲属);因此,人类演化出泛化的共情倾向,不仅对亲密伙伴,也对普通群体成员保持基本情感响应。这对应了该研究的发现二,即共情机制在亲密好友与普通友人之间无显著差异。微信朋友圈虽为“熟人网络”,但包含大量“弱连接”;用户通过情绪表达触发的是基础共情反应,而非仅限于强关系的情感投资。人类作为超社会性物种(ultra-social species),合作与共情能力不仅局限于亲属,这种“广谱共情”有助于维持群体整体稳定,并促进了跨部落的合作。
在多变的环境下,情绪单一(如永远快乐或永远愤怒)的个体难以被信任,他们可能隐藏真实意图(如伪装友好以偷袭)。相反,情绪表达丰富且情境适配的个体,被视为心思单纯而值得信赖的合作对象。这种“情绪诚实信号”降低了社交不确定性,提升合作效率。这意味着在相对熟人社交的朋友圈中,无法只靠“卖惨”或“炫富”吸睛,而是要通过展现复杂、真实、情境化的情感状态,传递“我是一个可靠、有深度的社交伙伴”的信号,因为熟人更关注长期关系质量,而非短期刺激。同时由于信任与合作是动态的,需通过持续互动维持;一旦个体停止发出合作信号(如不再分享、不再回应),会被视为“退出群体”,导致社会支持流失。
6 扩大共情圈,我们将看到更广阔的世界
不过,相比在朋友圈展示自身,之前有研究考察了社交媒体中的新闻传播,这项基于美国Twitter用户的研究指出,用户看到与政治/公开话题有关的新闻时,如包含强烈情绪,特别是负面情绪的词汇,会提高了其转发对应新闻的概率[2]。当面对抽象的统计数字,另一项基于每个人的研究也指出用户倾向于点击标题包含负面内容的新闻[3]。
在社交媒体上,似乎存在一个边界,当我们遇到关于某个具体的人的悲欢的时候,我们习惯于共情;而若是一旦被讨论的人贴着不属于自身群体的标签,这样的消息就会更容易被愤怒等消极情绪所触发。这或许源于远古紧缺的资源下抱团取暖的需求,但我们每个人都希冀伴随着生产力的发展,最终能实现天安门城楼上书写的“世界人民大团结万岁”。
中登老登了解00后发朋友圈的规律,是寄希望于年轻人能更好地与他人共情,去做好准备来认识更广大的世界。就像年初在小红书上遇到抖音难民时,可爱的网友选择收取猫税。我们希望能这样的连接更多一些,而这需要我们先了解社交媒体上的传播规律。不要觉得00后们天天用表情包,情绪多变是不成熟的表现,他们分享并与他人的喜怒哀乐互动不是肤浅的过家家,而是在培养共情能力。他们在用自己的方式,去对抗社交传媒中充斥的负面新闻与标题党。
于此同时,在数字时代,注意力资本获取和分配应成为社会科学研究的一个核心焦点。而社交媒体的推荐算法,会影响不同用户的可见性。有研究表明,多在社交网络中互动,会通过积极网络社交反馈能增加主观幸福感[4]。平台不仅需要从盈利角度考虑,还应该从促进数字公平,从提升用户主观幸福感的角度进行思考。我们还希望看到,在社交媒体上,用户能扩展共情范围,建立长程连接,这同样是科技向善需要关注的,对应算法的改变,同样需要先了解社交媒体中的互动逻辑及注意力获取机制。
[1] Kuhn, S. L., & Stiner, M. C. (2019). Hearth and Home in the Middle Pleistocene. Journal of Anthropological Research, 75(3), 305–327. https://doi.org/10.1086/704145
[2] Rathje, S., Van Bavel, J. J., & van der Linden, S. (2021). Out-group animosity drives engagement on social media. Proceedings of the National Academy of Sciences, 118(26). https://doi.org/10.1073/pnas.2024292118
[3] Robertson, C. E., Pröllochs, N., Schwarzenegger, K., Pärnamets, P., Van Bavel, J. J., & Feuerriegel, S. (2023). Negativity drives online news consumption. Nature Human Behaviour, 7(7), 1–11. https://doi.org/10.1038/s41562-023-01538-4
[4] Marengo, D., Montag, C., Sindermann, C., Elhai, J. D., & Settanni, M. (2021). Examining the links between active Facebook use, received likes, self-esteem and happiness: A study using objective social media data. Telematics and Informatics, 58(58), 101523. https://doi.org/10.1016/j.tele.2020.101523
本文来自“腾讯科技”,作者:郭瑞东,编辑:博阳,36氪经授权发布。















