有钱的苏州,为何没有”百亿店王”?
“姑苏城外寒山寺,夜半钟声到客船。”
从《平江图》上的市肆繁华,到观前街的商业奠基,再到工业园区与古城区的交相辉映,苏州的商业故事始终在传统与现代、本土与国际的碰撞中书写。
经济总量高居全国前列,苏州强劲的消费潜力毋庸置疑。然而,在商业地产领域,它却与佛山、天津并称为“商业百慕大”之地——宏观经济数据指标亮眼,微观购物中心表现“叫好不叫座”,实际销售额与市场预期间落差大。
这一印象反差,从何而来?是竞争过于激烈导致的“红海”效应,还是供给过剩超过市场的有效承载?数十年商业变迁中,哪些项目以其成败得失为苏州商业刻下了深刻印记?这背后又揭示了当代中国城市商业发展进程中哪些共性的逻辑与挑战?
溯源来路,照亮前程。 赢商网深入苏州,通过一手市场调研与精准数据分析,力图梳理苏州商业交织着辉煌与困惑的发展简史,探寻其从传统市井走向现代商圈进程中,那些决定成败的关键节点与内在逻辑,为破译这座“双面城市”的商业密码提供一份理性的注脚。
01.
苏州商业简史
苏州的中心在哪?是姑苏区,工业园区,还是高新区?二十年前,这个问题的答案显而易见,是姑苏区。这里有精美雅致拙政园、小桥流水平江路、悠悠钟声寒山寺,这里是吴文化的发源地,是苏州的核心区域。
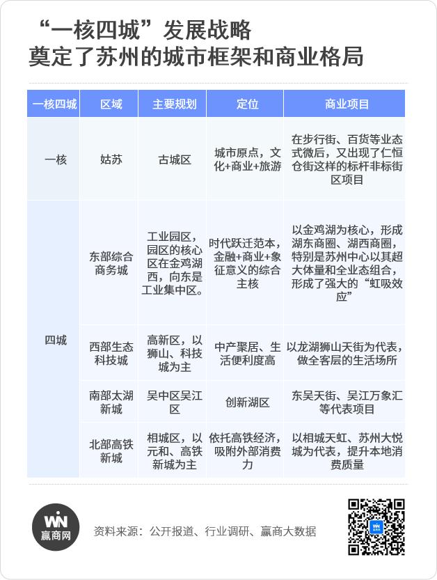
但随着苏州城市规模不断扩大、人口结构与经济功能复杂化,苏州从“单中心”模式逐渐转向“多中心协同”。2012年,苏州提出了“一核四城”发展战略——沧浪区、平江区、金阊区合并成了姑苏区;吴江撤市设区。这年4月28日,苏州轨道交通1号线开通运营。
这样的战略规划,奠定了苏州的城市框架,从“单中心”变成了“多中心、组团式、网络化”。从商业体分布来看,工业园区、高新区、吴中、相城、吴江、姑苏等地均具备完整的购物中心+超市+便利医疗+教育设施组合。苏州的生活结构,更像是“点状解决”,而非“线性流动”或“向心收缩”。
同时,随着轨道交通扩容,从园区到狮山、从吴中到相城、吴江,越来越多居民把生活构建在“15分钟社区+30分钟通勤”的逻辑之上。人们更关心商品、服务与距离的匹配,而非是否在“某个城市地标”完成,市民消费行为呈现“去中心化+价值导向+分布消费”结构特征。
这种“不聚焦中心、不迷信符号”的行为模式,构成苏州商业生态中分散而稳定的网络型消费逻辑。这个演变的过程,苏州商业经历了从步行街、百货到购物中心的升级进阶。
从观前街到美罗百货
上世纪九十年代,苏州姑苏区,以观前街为标志性的街巷,驱动着苏州商业从传统市集向现代街区转型。
来源:视觉中国
观前街,因玄妙观前香客云集自然成市,早在清末已商号林立。20世纪90年代,观前街拓宽改造,大光明、人民商城、长发商厦……商业集聚使其跃升为苏州首个集购物、餐饮、文化于一体的大型步行商业区,是苏州现代商业“启蒙之地”。
步行街之后,苏州百货业态兴起。1996年,苏州泰华商城开业,经营面积约4.8万㎡,分为东楼与西楼,西楼共九层,以轻奢为主。这是苏州第一家综合性百货商场,也曾是苏州第一家高精尖百货商场,一度被称为苏州最好的商城。
2008年,泰华商城转型为重奢百货,但因激烈的外部竞争而未最终成功。2009年,工业园区的久光百货开业,抢了泰华商城不少风头。但其最大的对手,是2.2公里外的美罗百货(观前店)。
美罗百货前身是苏州工业品商场,2003年升级为如今的美罗百货。2009年9月,美罗东楼开业,营业面积扩大至5.5万平米,商城1-5层南、北、东三个区域相互贯通。
定位精品百货的美罗百货(观前店),是苏州唯一的重奢场。虽然只有5.5万平,但拥有Hermes、LV、Gucci、Prada、Celine、Saint Laurent 、Burberry、Maxmara、Moncler、Ferragamo等头部奢侈品品牌,以及Van Cleef & Arpels、Cartier、Tiffany、Bvlgari等高级珠宝品牌。
对手强劲,泰华商城品牌流失严重,停车拥堵问题也进一步影响了商场运营,高端客群流失。2022年,泰华商城西楼移出奢侈品牌,引入东楼高化品牌,2023年焕新开业;而东楼转型做了数码广场。
回顾苏州步行街、百货时代,姑苏区商业引领全城消费。不过在2010年后,购物中心业态在全国强势兴起,形成绝对的代际产品优势,期间苏州城市框架不断拉开,工业园区、高新区等地新商业迭出,苏州城市商业格局有了新貌。
购物中心从1.0到3.0时代
■ 1.0起步:苏州印象城
2009年9月,14万平的苏州印象城,在苏州工业园区开业,拉开苏州购物中心时代序幕。
彼时,苏州商业停留在百货、大卖场、商业街等较为落后的商业形态阶段。印象城带来了苏州第一家沃尔玛、MUJI、ZARA、外婆家、嘉禾影城、 i.t、DEBRAND、Aape、喜茶、Adidas Mega & Nike Beacon等时尚潮流品牌,成为苏州时尚地标、新一代年轻人聚集地。
2014年,苏州印象城进行了大面积品牌升级调整,调整率达到 60%。但自2015年起,苏州每年新开业购物中心数量骤增,同处工业园区的苏州中心在2017年开业,对全苏州形成了极强的虹吸效应。
2022年,苏州印象城再升级,从“潮流购物中心”转型为“多元生活力中心”,强调社区陪伴与生活氛围,但定位与苏州中心重叠,市场认知老化。此外,其相较同区域地铁可直达的新光天地、久光百货、永旺梦乐城(园区湖东店)、万科美好广场等,聚客优势不强,全市客流排名靠后。后续新优势,有赖外立面、空间、品牌全面升级的落地效果。
来源:赢商网
■ 2.0 迭代:苏州圆融星座、新光天地、诚品书店
苏州商业持续迭代,苏州工业园区狂奔,地处中心地带的金鸡湖是园区现代化繁华的起点,汇聚了金融、商业、文化等核心功能。
2004年,湖西第一座商业左岸商业街、湖东第一座商业湖东大厦邻里中心开业,拉开了金鸡湖两岸的商业之争。往后十多年,圆融时代广场、久光百货、圆融星座、新光天地、诚品生活等一大批商业体开出,湖东商圈业态构成和消费层级不断提升,成为苏州最为繁华的商圈之一。
苏州圆融星座2013年开业,号称“苏州夜生活新磁场”,借鉴日本难波公园的成功经验,通过裙房层层退台式的阶梯设计,用坡地、峡谷、绿植、叠水、露台、屋顶、绿树等一系列绿色元素,营造了一个生态立体公园。同时,中庭做成“室内天空”,屋顶星座光影灯,夜间照明系统随季节变色。
2015年6月25日,新光天地——新光三越集团在中国大陆独立投资建设的首家百货公司——开业。总建筑面积约162,900平方米,88,000平方米的商业部分规划了地下四层、地上七层。地下一层与轨道交通一号线时代广场站相连通,商业本体拥有950个地下停车位。建设设计走园林风,2-6F均设计了花园露台,每层各有特色主题;品牌组合,以国内外设计师品牌为主要担当,餐饮既有首次进入亚洲地区的新兴品牌,也兼顾苏州老字号知名连锁品牌。
2015年11月,新光天地旁边的苏州诚品生活开业,是诚品在大陆的首家分店,商业面积4.5万平方米,分为地上4层和地下1层。以复合式城市文化综合体为运营模式,融入苏绣、昆曲、评弹、核雕等苏州传统文化,打造成为融合苏州本地精神的城市文化新地标。
圆融星座(坡地生态)、新光天地(花园百货)、诚品生活(文艺地标),三个开业的商业体,一站式完成零售、文化、夜景、社交四大场景,把苏州商业从“购物时代”推入“体验时代”,迅速吸走古城区年轻与中高端客流,湖东商圈由此跃升为苏州城市级商圈。
不过,尽管如此先锋,湖东商圈的“顶流效应”并没有维持多久。客流监测来看,三个项目均不在全市前列。苏州中心在湖西商圈强势崛起,超大体量+高而全的品牌级次,对全市都产生了超强的虹吸效应。
由此可以看出,从印象城到湖东商圈的迭代,苏州的商业竞争是较为激烈的,而且由于商圈较为集中,项目无法靠单点突破(品牌、场景、体验),而必须靠综合实力全面取胜。
■ 3.0 进阶:苏州中心、狮山天街、比斯特
2016年开始,苏州商业进入了3.0时代,出现了超大体量、虹吸效应极强的项目,加速了全市商业竞争。当下,苏州最好的商场是谁?赢商研究中心咨询的每一位苏州商业地产从事人员,一致的回答都是:苏州中心。据工业园区官方媒体,苏州中心2025年上半年营业额和客流量同比均增长10%。
地标性极优区位:在工业园区,苏州中心与两栋超高层建筑组成的双塔连体建筑“东方之门”,形成苏州的核心地标。地铁1和3号线同时经过,交通条件极其优越。
苏州最大商业综合体:30万平体量,品牌超500个,首店占比近60%,其中江苏乃至全国首店达15%,匹配全客层客群。
北区面积最大,业态最综合,涵盖奢侈品、高化、快时尚、少数女装、运动、儿童、餐饮、冰场、超市等,倾向于年轻亲子定位的购物中心;南区I期以高化、中高端女装、男装、餐饮、数码家居、健身、影院等业态为主,相较于北区除了奢侈品外,品牌级次及年龄层次都更高。
2023年开始,苏州中心北区正式或以快闪店形式引入了多个奢侈品牌,餐饮业态也引进不少品质品牌,如山石榴、小吊梨汤、蟹道、费大厨、点都德等;南区则强化了高化及珠宝氛围,与该区零售的客群定位吻合。
横向对比其他城市,苏州中心的意义是什么?大概是为苏州创造出真正的市中心。2024年,成立30周年的苏州工业园区地区生产总值4002.4亿元,几乎相当于姑苏(1012.03亿)、相城(1385.04亿)、吴中(2005.7亿)三区的总和。而这三区正是“老苏州”的主城区,也就是说,苏州工业园区再造了一个苏州城。
在这样的历史背景下,超大体量的苏州中心,其核心意义在于为苏州工业园区这一强大的经济引擎,匹配了与之能级相符的城市级商业商务核心功能,更标志着苏州的城市中心完成了从传统姑苏区到金鸡湖畔的实质性转移,确立了苏州作为现代化大都市的多中心空间结构。
同理,2017年9月,27万平的龙湖狮山天街A馆的开业,与2016年10月开业的苏州比斯特购物村,分别从区域级商业中心和特色旅游零售两个维度,强化并完善了苏州“多中心”的城市商业格局。
龙湖狮山天街作为高新区超大型商业综合体,有效承接了狮山片区强大的产业基础与高密度居住人口,迅速成长为城市西部毋庸置疑的商业核心,避免了新区商业动能外溢。
而苏州比斯特购物村切入高端精品奥莱市场,首店很多、运营质量很高,是苏州商业业态多样化的重要补充,影响力辐射至整个长三角地区。
苏州中心、狮山天街、比斯特购物村三个项目,丰富了苏州的商业层次,功能互补、层次分明、辐射力强大。而虹吸效应的另一面是对传统商圈和本地中小型商业体的显著挤压,并加速了苏州商业市场的分层与迭代。
02.
重奢场不多,
却是品牌下沉拓展第一地
作为“商业百慕大”之地,有钱的苏州却没能诞生一个”百亿mall“,这让苏州商业时常陷入争议。但争议背后,关于这座城市真正的商业吸引力几何,或可透过品牌们投票得到一些更新、更全的认知。
对此,赢商研究中心选取奢侈品牌、商超品牌、餐饮品牌、高化香氛作为观察样本,从高端到大众、从商品到体验、从基础刚需到升级消费等多个层面,立体解构苏州真实商业吸引力,特别是横向对比华东城市(上海、南京、无锡、杭州、宁波),从而超越“有无重奢”的单一评判标准,全面回答“苏州是否是商业百慕大”这一问题。
注:奢侈品牌代表高端消费力和城市能级;商超品牌反映民生基础和零售网络成熟度;餐饮品牌尤其是网红或高端连锁,体现城市的活力和对年轻人的吸引力;高化香氛则是轻奢范畴,连接大众和奢侈的过渡,能显示消费升级的趋势。
奢侈品:
顶奢有限但整体齐全度高
国际奢侈品牌的进入,表明了居民或潜在消费者具备了购买高端商品和服务的经济实力,是当地经济繁荣和消费结构升级的直接反映。横向比较苏州与江苏省内其他城市、浙江消费头部城市可知:在奢侈品牌上,苏州暂无Chanel、Dior、FENDI进驻。
Chanel、Dior、FENDI作为头部奢侈品牌,覆盖城市较少,这与品牌本身较为保守的拓展策略有关。
那么苏州缺乏的3个主流奢侈品牌——Chanel、FENDI、Dior,他们选择了哪些华东城市?Chanel与FENDI并没有落位在无锡和宁波,而Dior则落位在无锡恒隆、宁波义大道购物中心、阪急百货。这三个品牌没有落位苏州的原因之一可能是,苏州并没有重奢购物中心,奢侈百货美罗百货开业较早,消费氛围、硬件条件不如宁波阪急百货。
综上可知,虽受制于城市属性——周边上海、南京、杭州大城市较多,苏州重奢品牌辐射客群有限,但其他品类的品牌基本齐全。另外一个重要观察点是,苏州是很多品牌检验二级市场的过渡,这些品牌都是从上海出发,然后在苏州检验市场,并铺开南京、无锡的城市,由此可见苏州本身的消费力。
商超:
头部商超品牌争相落地抢客
与奢侈品瞄准塔尖人群不同,精品超市的核心客群是庞大且对生活品质有要求的中产阶级和新生代家庭。代表性品牌能否在一个城市成功布点并扩张,可以反映该城市主流消费群体的规模和日常购买力。
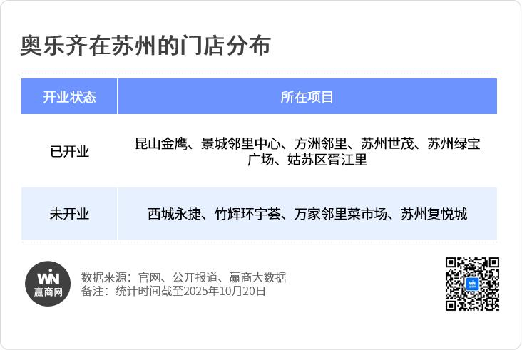
近几年,上海的各种大型超市陆续关门,但来自德国的精品超市奥乐齐却逆势扩张,以上海为原点、逐步向华东二线城市渗透。
截至目前,奥乐齐在上海已布局了72家门店,实现了业绩的快速增长。以上海为核心试验场,奥乐齐建立起完整的消费洞察与运营模型,无论是拓店、供应链的架构与落地,还是人才储备、用户认知建立,为其在华东拓局打好基础。
走出上海后,2025年,奥乐齐同时在苏州和无锡开出城市首店,目前在苏州已布局4店。
在华东持同样的加密布局逻辑的商超品牌,还有山姆、盒马。10月20日,山姆会员商店张家港店正式开业,这既是苏州第四家山姆,也是山姆在县级市开出的第三家门店。另悉,苏州目前共有37家盒马门店,其中盒马鲜生店13家、超盒算nb(原盒马nb)22家、盒马x会员店1家(已停业)。
精品超市这类依赖本地客群复购的业态,均较大比例落位苏州,表明苏州在可选消费上的增长潜力,是华东被重点优先选择的城市。
餐饮:
沪上热门餐饮品牌外拓试验地
热门餐饮品牌的选址逻辑与奥乐齐等精品超市内在一致,共同指向对城市人口密度、消费能力、商圈成熟度。选取两个从上海发展起来的知名餐饮品牌,能更清晰看到这样的拓展路径。
牛New寿喜烧是人均150元左右的中端餐饮,小杨生煎则是更大众化的快餐,正好覆盖了不同的消费层级。
小杨生煎是目前上海最具人气的生煎品牌,2010年小杨生煎在多年探索与单店模式打磨后,以直营模式开启连锁化征程,以上海为核心据点,向江苏、浙江等地拓展门店,如今已拥有330多家门店。2017年10月,小杨生煎进驻苏州,开在了苏州狮山龙湖天街生活广场四期B1-53号。
同样热门的还有牛New寿喜烧,号称魔都排队王,目前同样完成了江苏省的拓展布局。
基于上海与江苏地区相近的消费习惯与成熟的供应链网络,源自上海的餐饮品牌在向华东市场扩张时具备天然优势,布局苏州是沪上品牌外拓非常好的试验地。
高化香氛:
以独特历史文化吸引调性品牌落地
小众高端化妆品与香氛品牌作为观察指标,能很好地衡量一个城市消费市场的成熟度与独特性。它们的目标客群并非大众流量,而是那些追求生活美学、注重文化共鸣且具备高消费力的群体。
作为欧莱雅集团近几年的“流量王牌”,Aēsop伊索成立于澳大利亚墨尔本,开发了一系列护肤、护发及身体护理的精制配方,所有产品均为纯素,且所有成分未进行动物测试实验。其位于上海东平路的中国首店于2022年11月正式开业,以历史建筑改造的极简空间设计,开业初期便因“生活方式地标”属性备受关注。截至目前,Aēsop在中国共有24家门店(含机场店)。
苏州是Aēsop拓展江苏的首个城市,其中苏州首店选择在仁恒仓街的晚清苏式建筑"凤凰厅", 深度融合苏州园林与非遗苏绣等元素,而苏州中心店的设计灵感源自苏州运河文化。
来源:仁恒仓街
极具个性化、风格化的品牌正在成为美妆巨头们下一个阶段赢得中国市场的关键。同样备受关注的还有雅诗兰黛集团旗下的小众香氛品牌LE LABO。
2023年6月,LE LABO在上海新天地屋里厢的一座独栋建筑开出内地首店,掀开海外香氛品牌在中国市场的新场景叙事篇章。从香氛产品的感官体验,到创造独特感受的空间要素,再到贴近中国城市在地文化的内容表达,LE LABO深化了其“香氛实验室”的品牌定位。目前,LE LABO在内地拥有16家门店。
来源:赢商网
2025年3月,LE LABO江苏首店落户苏州中心,店内设计调质朴与时间光泽,陈设多为四五十年代旧物,充满年代感。
苏州作为历史名城,其深厚的文化底蕴为这些强调风格化与在地文化的品牌提供了独特的叙事空间与差异化的竞争优势。
综上,不管是奢侈品还是商超、餐饮、高化香氛的落位,都是品牌为苏州投出认可一票——消费基本面扎实、中间消费力量雄厚,且具备独特历史文化赋能。
03.
苏州商业极度内卷,
何以错位竞争?
消费底色不错,为何难出”百亿店王“?答案可能在于,过度内卷,特别是大体量项目集中在相对小的商圈。一来商圈的辐射能量没有那么高,二来项目之间难以形成明显的错位,就只能在有限的商户当中竞争。
赢商大数据分析,支撑了这种观点。以市级商圈中排名第一的项目为中心划分2公里半径,及以区域商圈中排名第一的项目划分1公里半径,会发现:苏州多个核心商圈内,出现了显著的商业密度过高与客群重叠现象。
湖西商圈:
苏州中心一店独大,天虹错位竞争
湖西商圈在营项目中,超10万m²体量项目仅有苏州中心、苏州印象城。据赢商大数据,湖西商圈中,苏州中心客流占比达到了54.36%。
来源:城市商业地图投研系统
在“寡占型”(商圈竞争度在2以上,商圈内的竞争程度极高,头部项目吸纳商圈绝大部分客流,新项目难加入竞争)的湖西商圈,与印象城、苏州中心较量中,仅5.1万平的天虹商场金鸡湖店实现了差异化:
明确主题,主动求变:据天虹在2015年就通过对顾客需求和市场变化的研究,提出了“城市公园”主题,具体改革了各楼层空间装修相对陈旧、货柜视线有遮挡、公共空间缺少布置等一系列问题。
坚持迭代,生态布局:金鸡湖店先后迭代出儿童馆、家居馆、运动馆、设计师馆、精品馆等十个主题馆。同时,根据生活场景进行商品主题编辑,比如淑女馆融入化妆品专柜,将儿童馆和家居馆放在一起,并增加了生活馆专柜,提高顾客购物效率。
湖东商圈:
竞争比较激烈,重奢中环广场即将入市
相较湖西商圈,湖东商圈10万平以上项目3个(含待开业),人均商业面积、项目定位、品牌级次类似,,是目前苏州竞争最激烈的商圈。
来源:城市商业地图投研系统
当下,湖东商圈最大的看点,是待开业的苏州中环广场。作为香港置地旗下的顶级旗舰商业品牌线,中环广场一期定位地标级高端综合体,MALL和立体街区结合,预计2026年正式开业。早在地块出让时,就对商业提出了“开业运营3年内将引进至少3家超一线奢侈品品牌以及不少于17家一线奢侈品品牌”等严苛要求。
目前苏州重奢场仅美罗百货,中环广场是否能顺利补充重奢购物中心,是全苏州商业人都在关注的问题。如果能顺利运营并呈现良好增长势力,则东商圈将获得二次提升。
观前街商圈:
片区焕新,在地文化强势加持
来源:城市商业地图投研系统
观前街作为姑苏区的核心地段,片区内多种商业业态共存(商业街、百货、购物中心),虽本地人口外迁,但因古城保护政策,不能大拆大建。
2023年9月,仁恒仓街开业,保留修复了民国古建“故居花园”,以及清代雕花楼“凤凰厅”,延续姑苏古城的城市肌理。项目由地面错落有致的现代园林开放式街区,及地下三层的购物中心构成,以中式坡屋顶为灵感打造的屋面结构和编织纹理立面,极具苏式韵味。
项目汇聚了Maison Margiela、FRED、Balmain、Jimmy Choo、JIL SANDER、DIESEL等国际品牌,入驻品牌约70%为苏州、江苏甚至中国首店,促进在地文化融入全球秀场。
从赢商大数据的监测来看,仁恒仓街对城市远端客流、异地客流的吸引力与巨无霸苏州中心相近。可见准确的文旅定位,深度结合在地文化,可以为片区焕新贡献全新增量。
新区狮山商圈:
大体量项目火拼,竞争白热化
继工业园区后,高新区成苏州经济发展重要引擎。从商圈级别来说,新区狮山商圈是区域商圈,有6个10万平以上项目,各项目之间难以差异化定位,竞争白热化。
来源:城市商业地图投研系统
2024年初开始,商圈内最核心项目——龙湖狮山天街,开始了较大规模的改造升级。2025年上半年,全面改造升级的B1下沉广场,以美食主题街区“山下”的面貌开业。6月,启动5至6层“山谷”跨层改造,打造集品牌、社交、生活空间于一体的沉浸式自然景观主题场所,成为继“山下”后的又一例街区样本,预计在今年四季度亮相。在品牌组合上,上半年引入lululemon、YSL、DECATHLON、VANS、本来BENLAI、毛戈平等品牌,MUJI无印良品,华为智能生活馆、轻食西餐brunch餐厅豆库、达美乐(DOMINO'S)等多品类新店。
元和商圈:
找准定位,错位共荣
目前相城区排名第一的购物中心是苏州大悦城,开业带着大批首店及四季造节的推广逻辑,刷新了北苏州的商业新风向。
区域内商业项目主要集中在元和商圈,依靠“未来环”人行天桥联动相城天街、O’PARK文体中心、天虹商场,同时与环球港、王府井项目紧密相邻,五子联动、错位共荣直接促成苏州北部最大商圈形成。
来源:城市商业地图投研系统
2024年9月龙湖相城天街A馆开业,2025年二季度O’Park活力汇项目(现名龙湖天街B馆)开业,为商圈带来了有效增量。开业期间,一度为一路之隔的相城天虹购物中心带来了压力。
据赢商研究中心独家调研,去年9月份龙湖相城天街A馆开业后,相城天虹出租率出现了波动。但目前经过调整,出租率已经回涨,显示出其经营韧性。
背后原因有二:一是,经营上的持续努力。多维度优化经营方案,将优质品牌维稳保留,形成一部分品牌在区域独家经营,同步快速引进缺失品类品牌、网红品牌以及外部首进苏州行业影响力品牌,稳固及丰富餐饮氛围,增加生活类、美妆品牌合集,进一步提升区域竞争优势。
二是,先发优势与定位上的差异竞争力。项目入市时间更早,在市场消费者中的品牌认可度较高,且已和品牌租户形成紧密的绑定关系,在未来的市场招商和品牌调整上占据一定优势。此外,定位于中产家庭型客群、亲子客群,而龙湖苏州相城天街更为关注年轻化的潮流新贵客群。
目前,相城天虹在亲子体验及儿童教育上有明显优势,龙湖苏州相城天街则更为侧重精品零售、潮玩娱乐等方面。二者在业态分布上形成互补,有利于区域商圈生成以“娱乐+健康活力”的新业态模式,形成规模集聚效应。
苏州的商业故事,是中国城市商业从规模扩张走向质量深耕的缩影。
有效、良好、可持续的商业格局,不是存量博弈,而是增量效应,是错落有致、不同需求都得到充分满足。这就需要在顶层设计之初,即考虑未来商业落位的长期情况,并在实践当中实现项目间共同合作,将商圈做得更好。
于苏州商业而言,停下无意义内卷,趟出一条超越零和博弈路子,显然比头破血流更有实际意义。
本文特别鸣谢苏州商业荟、一位吴江商业人、昆山商业探长、苏州商业bridge、苏州零售新视野
Hot video
热门视频
Hot articles
热文推荐
全国重点城市、800+商场“国庆中秋双节”销售、客流数据来了!
华润、万达、新城、龙湖、大悦城...13家企业租金收入与运营情况:差距居然这么大了?
泰国又一王炸新商场开业,这质感感觉实体商业又可以了
Contact us
商务合作
转载|投稿|爆料|洽谈合作
欢迎勾搭小编:winshangxb
winshang family
赢商自媒体矩阵
戳 阅读原文,立刻报名!
本文来自微信公众号“赢商网”,作者:苏珊,36氪经授权发布。















