蚂蚁集团新动作,马云不再是实控人
蚂蚁集团又有了新动作。
1月7日,蚂蚁集团在官网发布公告,称为持续完善公司治理,实现长期可持续发展,蚂蚁集团在董事会和股东层面采取了升级举措,对股东上层结构进行了调整。
本次调整的核心是蚂蚁集团主要股东投票权的变化,从马云先生及其一致行动人共同行使股份表决权,到包括蚂蚁集团管理层、员工代表和创始人马云先生在内的10名自然人分别独立行使股份表决权。
从本次调整的结果来看,马云不再对蚂蚁集团拥有实际控制权。
01 股东上层结构调整
事实上,自2011年蚂蚁集团从阿里巴巴分拆后,马云一直是蚂蚁集团的实际控制人。从最近的持股比例来看,马云与井贤栋、胡晓明、蒋芳四人以一致行动人的方式分别持有云铂投资34%、22%、22%及22%的股权。
此次股东上层结构调整之前,根据云铂投资现行章程及《一致行动协议》,马云能够实际支配云铂投资股东会与行使蚂蚁集团股东权利相关事项的表决结果,进而通过云铂投资控制的杭州君瀚及杭州君澳间接控制蚂蚁集团53.46%股份的表决权。
(调整前蚂蚁集团股权结构,来源:蚂蚁集团公告)
而本次调整,则拆除了原控制结构。云铂投资从杭州君瀚退伙,重新引入了杭州星滔企业管理咨询有限公司(以下简称“杭州星滔”)担任杭州君瀚的普通合伙人暨执行事务合伙人。并由马云、韩歆毅、张彧、黄辰立、周芸分别持有杭州星滔20%的股权。
从变动情况来看,蚂蚁集团的主要股东杭州君瀚和杭州君澳,从之前被一家普通合伙人企业(杭州云铂)控制,分拆为受两家不同普通合伙人企业(杭州云铂和杭州星滔)分别控制。
(调整后蚂蚁集团股权结构,来源:蚂蚁集团公告)
至于马云及其一致行动人共同行使股份表决权的方式,则变成了包括马云、蚂蚁高管等在内的10名自然人分别独立行使股份表决权的模式。
对此,蚂蚁集团也在公告进行了解释说明:股权调整后,各主要股东彼此独立行使股份表决权且无一致行动关系,不再存在任何直接或间接股东单一或共同控制蚂蚁集团的情形。
除此之外,蚂蚁集团还着重强调了此番动作的目的——调整后股份表决权更加透明且分散,是公司治理结构的进一步优化,将对蚂蚁集团的持续稳健发展起到促进作用,不会对蚂蚁集团及下属公司的日常经营造成影响。
02 增资获批
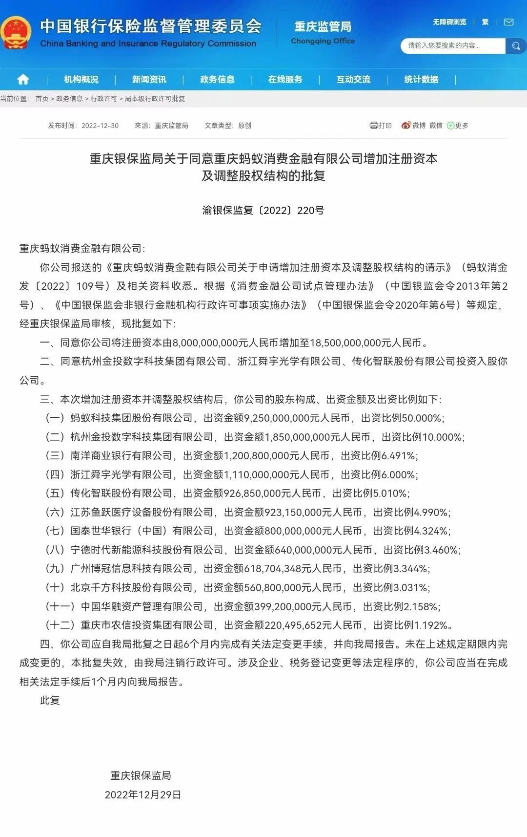
值得一提的是,蚂蚁消费金融公司(以下简称蚂蚁消金)的增资计划在近期也有了新进展——2022年12月30日,蚂蚁消金105亿元增资方案获得重庆银保监局批准,注册资本将由原来的80亿元扩大至185亿元。对此,不少人认为蚂蚁消金取得了阶段性成果,这是2023年的一个良好开端。
此番动作后,蚂蚁消金的股东将增至12家。蚂蚁集团仍凭借92.5亿的出资金额、50%的出资比例稳坐第一大股东席位,新加入的杭金数科依靠10%的出资比例(18.5亿元)成为第二大股东。其余的10家股东的出资比例均在10%以下:包括南洋商业银行有限公司、浙江舜宇光学有限公司、宁德时代新能源科技股份有限公司、重庆农信投资集团有限公司、江苏鱼跃医疗设备股份有限公司等,出资金额共计74亿元。
(重庆银保监局同意重庆蚂蚁消费金融增资,来源:银保监会官网)
值得一提的是,2021年12月,蚂蚁消金曾短暂有过一版增资扩股方案,当时的拟新增注册资本为220亿元。虽然此次获批的105亿元方案较之有所缩水,但蚂蚁消金仍将凭借185亿的注册资本,超过招联消费金融有限公司的100亿规模,跃升至行业第一水平。
对此,有资深投行人士表示:增资获批,蚂蚁集团进入了规范成长期,重点还是要看未来整改的成果,看能否消除风险。
本文来自微信公众号“市界”(ID:ishijie2018),作者:连接商业与未来,36氪经授权发布。















