为什么大多数人转行失败?因为犯了这个错误
编者按:本文来自微信公众号“开智学堂”(ID:openmindclub),作者:埃米尼亚·伊瓦拉,36氪经授权发布。
如果要进行职业转型,你会怎么做?是不是先做计划,弄清楚自己想要什么,再去行动,并提出一系列的合理步骤?欧洲工商管理学院的组织行为学教授埃米尼亚·伊瓦拉认为,这种先计划,再行动的方法无法帮我们进行职业定位,为什么?正确的方式又是什么呢?阅读下文,看埃米尼亚·伊瓦拉教授的分析~
很多人刚开始职业转型时,都会有不同程度的焦虑,并且对未来的方向心里没底。我们可以有不同的起点,选择不同的路线。但从根本上说,我们都面对着两个基本且相互联系的问题:做什么?怎么做?
先计划,再行动
先计划,再行动的模式蕴含了职业顾问和商业历史的传统智慧。一篇最近报纸上的文章总结了「职业顾问推荐的职业转型的基本步骤」。
该文章表示,第一步就是「弄清楚自己想要什么」。用这种典型的(尽管有缺陷)方式进行职业转型之前先要进行自我评估:确定「自己擅长的技能、感兴趣的领域、个性、价值观和看重的东西」。
理解为什么我们不喜欢现在正在做的事情是我们要考虑的重要一点。否则,我们会反复地做出错误的选择。
自我评估有助于发现和消除不愿求变的心态。一旦我们克服了内心的障碍之后,我们就可以采取行动了。对于迷茫的职场人士而言,各种自助书籍和咨询专家可以提供评估工具,以确定自己的性格类型,帮助认识自我。
按照先计划,再行动的模式,一旦我们了解了自己,接着就是行动起来,并提出一系列的合理步骤。
1、研究职业领域。
2、形成至少两种不同的思路或写出两个不同想法的列表。
3、考察,认清现实。
4、谨慎确定职业目标,并制定策略实现这一目标。
尽管报纸专栏给出的建议会和一个老练的顾问的建议相去甚远,但报纸上的文章中往往充斥着在标准心理测试中得到的那些不那么奏效的建议。
因为这类文章所分享的信息中包含了一个关于「先计划,再行动」模式的错误的前提:职业转型的过程最好是分成两个便于管理的部分,即分析和执行。
我们从分析开始,然后得到一个使我们得以开始做计划的「答案」。然后,我们开始实施使我们得到那个答案的步骤。思考,然后行动。先想,再做。
通过回顾职业生涯,确定好恶并发现满意和不满意的地方,确实可以帮助我们认清自己。
市场调查和列出清单确实有帮助,但缺乏相互联系的自我评估和直线型的评估方法,并未考虑到重塑自我过程的最重要的方面:我们是以一种重复性和多层面的方式去学习的。
在搜索时,我们偶然发现的新信息会影响我们寻找和吸收更多信息的方式。我们的职业身份正是以这种方式,通过不断发现新的选择而最终确定的。
只有通过不断重复的学习过程,我们才得以做出最佳的职业选择,也只有这样,我们才能真正地理解自己新的职业身份。
试错学习模式
对于成人学习的研究表明,逻辑顺序(即先思考,再行动;或者说先计划,再实施)在变化(如职业转型)过程中是颠倒的。为什么?
因为我们在改变中所需的知识是隐性的,而非明确的;它是隐晦的,而非明显的;它是知行合一的,而不仅仅是知道而已。这样的自我认知会因人和情况而异。
它来自社会交往,也与具体的情况和人有关,而并非来自自我的反思,也不来自理论性的、多用途的性格测试。它只有在改变过程中才能获得。
试错学习模式所基于的理论表明,学习具有循环性、重复性的特点:我们采取行动,一步一个脚印,并对行动结果做出回应,于是形成了一种清晰的模式。
自我认识所需的信息既不是一种「自己的心声」,也不是在一开始时就给人指明方向的「信息」,而是贯穿整个学习进程的、关于某种可能实现的自我的有关信息,而且这些信息会随着整个进程不断积累和增加。
当然,任何职业转型都需要解决更深层次的职业身份方面的问题。仅仅是深刻地认识到了问题或自己对职业的不满是不够的。需要提升自己判断备选职业的能力,需要去体会自己从事那些职业时会有什么样感受,设身处地去尝试,而不仅仅是想想而已。
管理学大师亨利·明茨伯格曾经将他所谓的「计划」和「行动」战略进行了对比。他认为,计划就是一个人在实施计划之前,在办公室里,根据系统分析所制定的有序的行动步骤。
行动则完全不同,它并没有那么多的理性思考,而是凭借长期的经验与专注,直接利用一手资料。计划的制订与实施,这两个步骤会逐渐融合在一起,与此同时,创造性的想法也会逐渐形成。
可能性越是不明确,越是需要直接行动,而不是纸上谈兵。因为行动才会让我们获得新的想法和信息,而计划会费时费力。
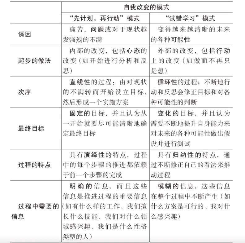
如表 1 所示,对比模型对以不同方式进行的自我重塑以及相应的职业发展结果进行了对比。
表1:重塑自我的对比模型
不确定感
先计划,再行动的方法无法帮我们进行职业定位,因为其对于职业定位的本质和如何实现职业定位的基本认识是不正确的。
先计划,再行动的方法是直线型的,其前提是一个人在进行自我改变之前,很可能就已经明确了自己会变成什么样的人以及如何开始行动。
而试错学习的方法则否定了这一前提,而且明确认识到,人和其所处的环境会相互影响,形成的结果也是难以预料的。
无论你对之前的工作有多么不满意,你离职之后都会面临着有关职业身份的大问题:我是谁,我应该成为什么样的人,我希望自己成为什么样的人(或我害怕变成什么样的人),以及职业转型的风险。
这并不意味着「我做什么」就等于「我是什么样的人」,但对于大多数人来说,工作是一个人的个人价值和社会价值的重要来源。
工作和社会关系成了我们生活中不可或缺的一部分。事实上,工作给我们提供了一定的框架,而我们在这个框架内,安排各种事情并对生活中其他方面的事情做出决定。
这也难怪,当这一框架尚未确定的时候,或者在我们意识到这一框架并不在自己的掌控之中的时候,我们会不知所措。
有时,我们认为自己已经弄清了「我是谁」这个问题,一段时间之后,这个问题仍然会再次困扰自己。
究其原因,是来自学术中所说的「不确定感」,它是一种实实在在的感觉,这种感觉来自对先前认识的自我的失望以及对现实的失望,也可能是由于自己对「我是谁」这一问题的基本看法已不再可靠或不再让自己满意。
那么,当我们无法清晰地认识自己的时候,如何能够坚持去重塑自己呢?
起步阶段,我们必须抛弃传统的职业咨询式的问题(自问「我是谁」),而是思考一些更为开放性的问题(比如,对于「我可能成为的多种自我,哪一种是现在最吸引我的?哪一种是最容易去尝试的?」)
能否开好头,取决于我们是在试图找到一种真正的自我,还是在尝试多种可能的自我并做出评估。
真实自我的奥秘
使用性格测试的职业咨询是基于心理学对职业身份(被心理学定义为「内核」或「真我」)的观点。
理论上,在刚成年时,我们就形成了一个由天资、喜好和价值观决定的、相对稳定的人格结构。这些能力、喜好和价值观构成了职业定位的标准,因为它们决定了我们适合什么职位、喜欢什么样的工作环境。
传统方法通常从一系列的测试开始进行职业定位,了解我们的性格是内向还是外向,是喜欢组织结构分明且井然有序的工作环境,还是随意纷乱的工作环境,这有助于我们避开不喜欢的工作;了解真实的自我可以避免在追求名誉、财富或社会认可的过程中走入死胡同。
在了解了这些之后,又明确了哪些关键的品质可以帮助我们找到如意的工作,我们就可以开始寻找合适的工作和组织了。
一个来自职业咨询领域的、以成人发展理论为基础的理论认为,人的发展会经历一系列由年龄划分的阶段。
此类理论中的一些认为,成熟和进步会随着进入每个阶段而不断增加。另外一些理论则认为,随着我们年龄的增长,我们优先考虑的事情会发生变化,我们往往会转移到之前被我们忽视的价值和兴趣上。
有这样一种观点,在刚成年时,我们往往会受到他人期望的影响。然而,随着不断成熟,我们会认识到自己之前的职业选择是受到了父母、老师、配偶的影响,或是出于对任职机构的忠诚而做出的草率决定。
发展(即成长)意味着,我们在做决定之前,在斟酌事情的轻重缓急的时候,更多地倾听自己的心声,而不是屈服于外部的压力。当我们发现来自家庭或其他的压力可能让我们偏离自己的方向时,我们可以克服,去迎合社会和组织的压力,做回自己。
按照「寻找真我」模式,若想认清真正的自我,必须按如下步骤进行反省:
比如,通过测试测出自己的性格特点及兴趣爱好,发现自己适合哪些职业并列出清单;有问题可以向顾问、教练或心理医生寻求帮助,他们能够帮你找出你寻求改变的动因;或者就是花些时间想想在过去的日子里,我们从哪些事情中享受快乐并获得成功。
各种可能的自我
关于职业身份有一种与众不同的定义:我们并不是只有一种自我,而是有很多种,并且自己的各种职业身份不仅存在于过去和现在,更重要的是,也存在于未来。
根据斯坦福大学认知心理学家黑兹尔·马库斯的研究,这种「可能的自我」模式表明,在精神上和内心里,我们能够扮演各种角色,有的角色是我们梦寐以求的,有的是我们认为自己应该扮演的,有的则是我们不愿扮演的。
在职业转型中,我们身上各种可能的自我会促使自己找到梦想成为的(或避免成为的)角色的榜样,来帮助自己朝着理想的角色转变。
这些可能的自我越是生动具体,我们越是有动力去改变自己。为什么?因为我们会努力去变成我们理想中的角色,也害怕自己堕落为自己最厌恶的人。
表 2 总结了「真正的自我」的职业身份的定义和「可能的自我」的职业身份的定义之间的区别,说明两者是如何与我们之前提到的「先计划,再行动」模式和「试错学习」模式分别对应的。
「先计划,再行动」模式来源于对职业身份中真我的定义,并认为这种真我的关键部分是预先存在且无法改变的。该模式认为,要么我们的职业身份是固定的,要么我们的职业选择是固定的,或者两者皆是。
相比之下,「试错学习」模式则考虑到了我们各种职业身份和职业经验是如何相互影响的,也考虑到了在实现职业身份转变过程中最初的一些步骤的重要性。
表2:对职业身份的两种观点的对比















