36氪研究院 | 2020年中国直播电商行业研究报告
2020年双十一期间,“直播间预告”、“琦乐吾穷”等直播电商衍生词频上热搜,收获广泛关注,直播购物形式加速走进大众视野。加之新冠疫情阴云下”宅经济“的刺激,大批电商商家开启直播模式,各地政府也相继出台直播电商扶持政策,将直播电商作为提振当地经济的新方式。直播电商风口已至。
什么是直播电商
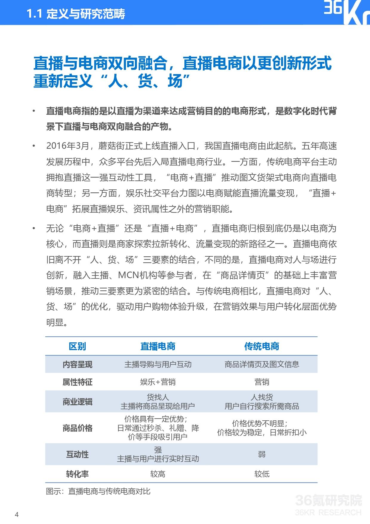
直播电商是以直播为渠道来达成营销目的的电商形式。作为直播与电商双向融合的产物,直播电商诞生于被称作“直播元年”的2016年,同年3月和5月,蘑菇街与淘宝相继上线直播购物功能,正式拉开我国直播电商发展序幕。相比传统电商,直播电商依托强互动性的直播手段,拉近商家与消费者距离,在获客转化上具备一定优势。
直播电商生态:多方联动,形式多元
商家、平台、MCN机构与主播为直播电商行业的主要参与方。商家提供产品基础,主播及其背后的MCN机构以直播为媒介传递商品信息,通过平台实现商品至消费者的触达。
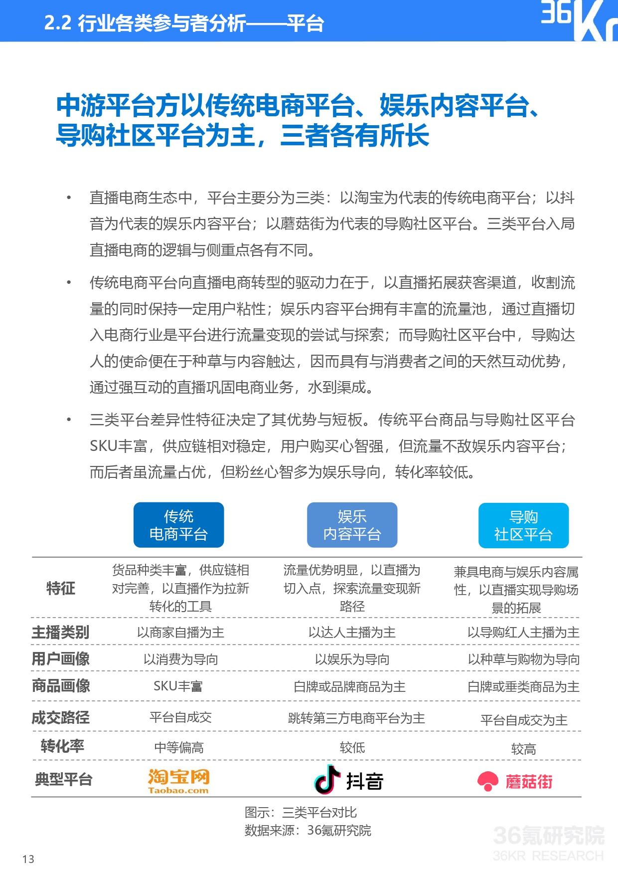
历经五年高速发展,直播电商生态多元化发展态势日趋明显:越来越多的商家开启直播,直播已成为电商商家“标配”;从凭借直播拓展获客渠道、提高用户粘性的传统电商平台、导购社区平台,到以“直播+电商”探索流量转化新路径的娱乐内容平台,平台参与者队伍不断壮大;MCN机构加速电商布局,以期在风口已现的直播电商行业分一杯羹;主播类型持续丰富,明星、名人、企业家等人的加入,进一步驱动直播电商向各圈层消费者加速渗透。
顶层监管体系的完善辅以精细化运营,共同打造直播电商健康业态
直播电商高速发展的同时,痛点也在悄悄浮出水面:数据掺假、退货率较高,侵蚀商家与消费者利益。更为健康的行业生态有待建立。
打造健康业态,离不开行业各方的携手共进。监管部门强化直播电商行业规范,为行业健康发展构建完善的顶层法律法规体系;商家、平台与MCN机构共同推动柔性供应链建立、维护私域流量、孵化与培育复合型直播人才,实现运营精细化,汇聚优质行业资源,为直播电商持续注入新动能。
本报告重点研究问题如下:
• 直播电商与传统电商存在哪些区别?
• 直播电商形式产生与蓬勃发展的驱动因素有哪些?
• 直播电商发展现状与行业生态如何?
• 直播电商的商业模式与运营逻辑是什么?
• 各参与方如何打造在直播电商行业的竞争力?
• 直播电商行业未来发展势头如何?存在怎样的发展趋势?
更多精彩内容,详见《2020年中国直播电商行业研究报告》,点击下载链接,提取码:698b
.
.
.
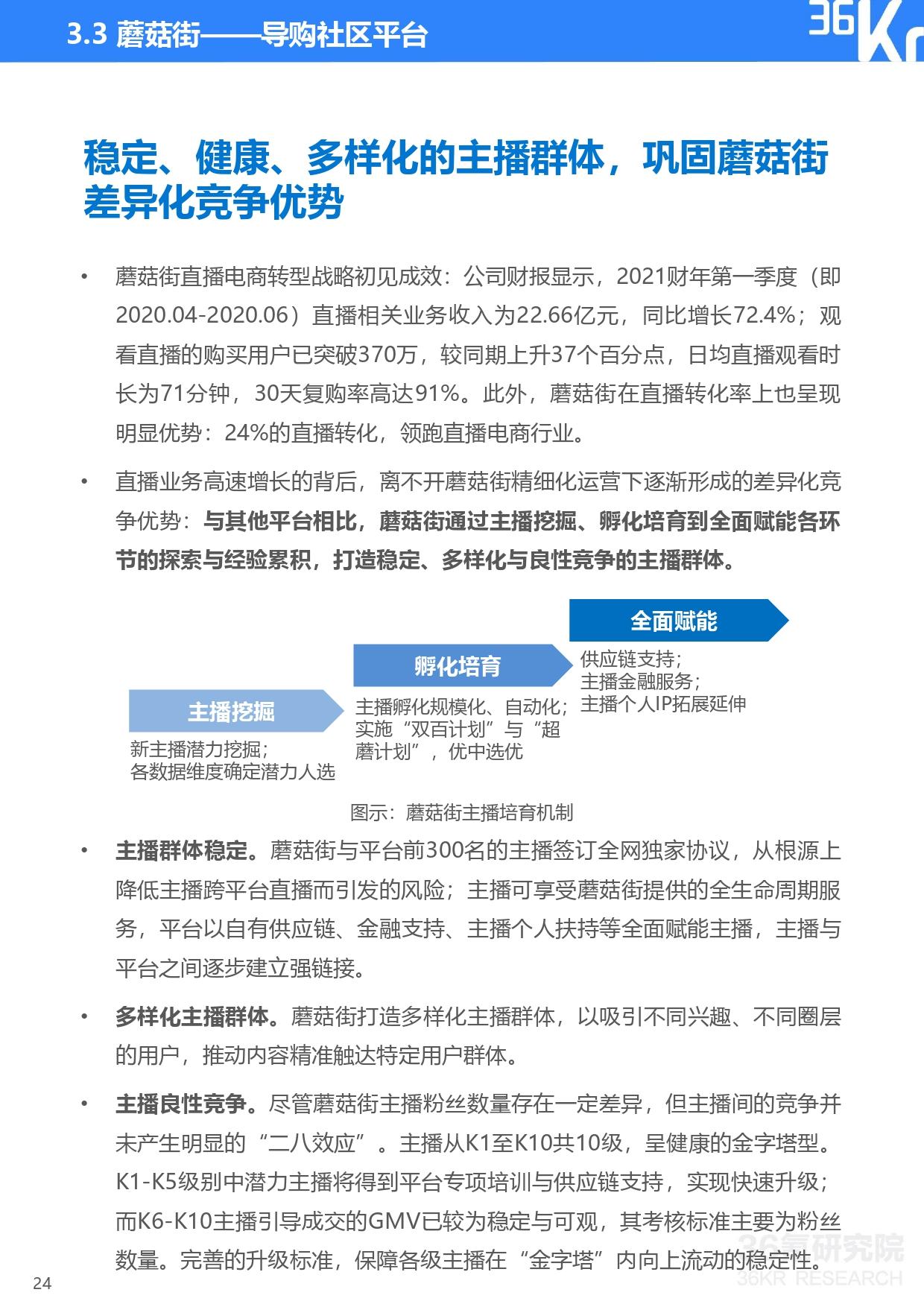
.
.
.
.
.
.
.
.
.
.
.
.
.
.
.
.
.
.
.
.
.
.
.
.
.
.
.
.
.
.
.
.
.
.
.















