36氪研究院 | 2020年中国智能客服行业研究报告
消费升级趋势下,消费者主权意识觉醒,对消费体验的要求随之升级。作为消费体验的核心环节,客户服务连接消费者与商家,成为影响消费者黏性的重要因素。而消费者海量咨询需求与有限人工客服供给之间不可调和的矛盾,推动企业探索客服系统的智能化与数字化,提高客服响应效率、优化消费体验的同时实现降本增效。智能客服应运而生。
什么是智能客服?
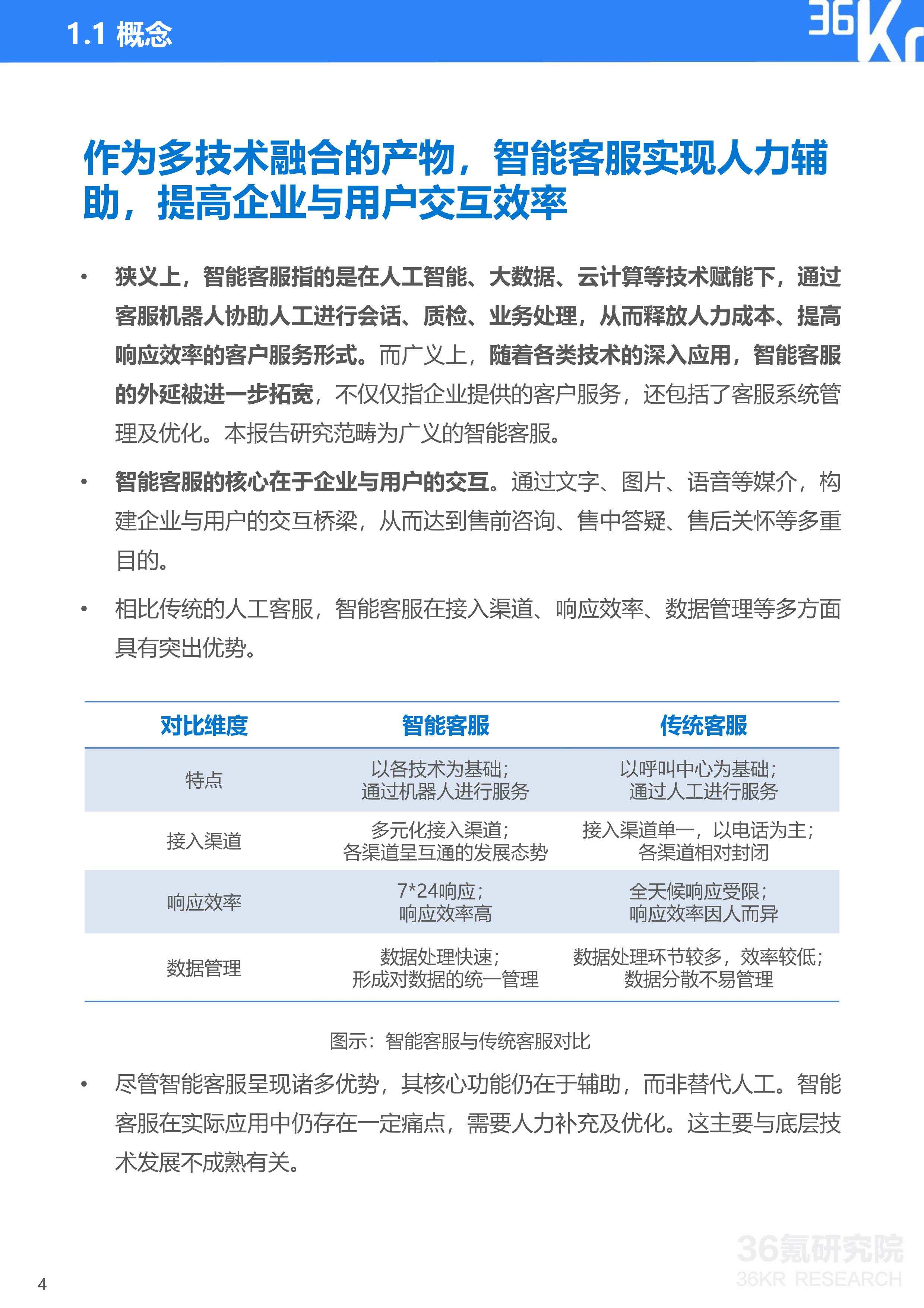
根据36氪研究院的定义,智能客服指的是在人工智能、大数据、云计算等技术赋能下,通过客服机器人协助人工进行会话、质检、业务处理,从而释放人力成本、提高响应效率的客户服务形式。而多技术的深入应用,进一步拓展了智能客服的职能边界,由基础的人工客服辅助向运营管理、营销等功能延伸。
智能客服痛点仍存,做深产品助力企业占领竞争高地
对企业用户而言,智能客服在降本增效上取得一定成效。然而,受制于不成熟的底层技术,智能客服仍存在较大的突破空间。智能客服不够“智能”是现阶段每一个供应商均需面临的行业痛点。
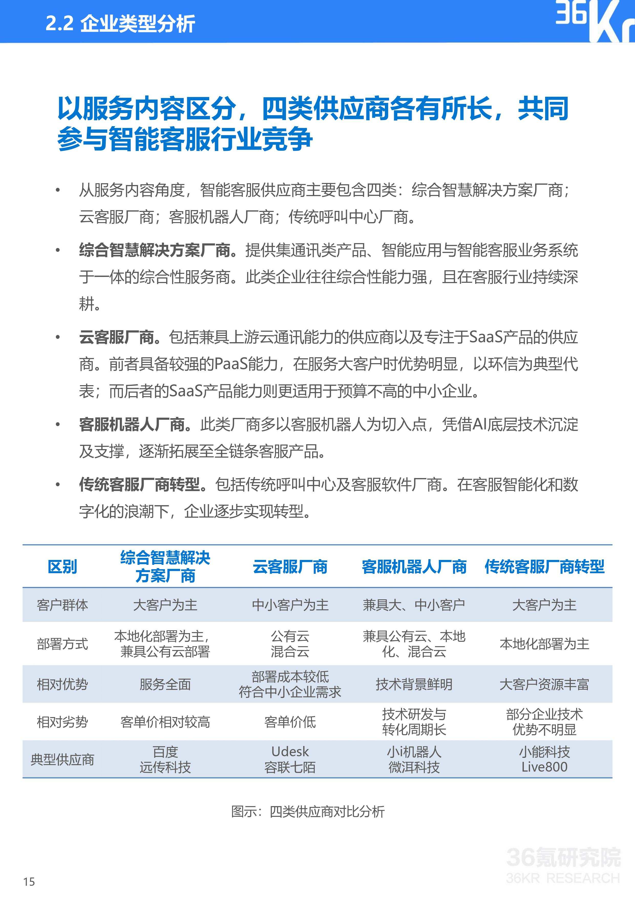
因此,对供应商而言,技术、产品及服务、组织管理共同构成企业打造核心竞争力的基础,推动企业直击亟待解决的行业痛点,在愈发激烈的行业竞争中脱颖而出。底层技术能力决定供应商能否入局,而产品及服务则决定供应商入局后能走多远。深耕各垂直领域,积累行业可复用的技术经验,持续丰富与优化智能客服产品的同时,降低成本,是智能客服供应商占领竞争高地的“杀手锏”。
智能客服的明天:由成本中心走向价值中心,服务场景持续丰富
一方面,凭借直面消费者的天然优势,智能客服有望串联企业各系统、各渠道、各场景下的海量消费数据,切实将数据转化为企业资产,进而赋能企业运营管理、营销决策,实现从成本中心到价值中心的升级。
另一方面,5G技术的商用为智能客服带来更多想象空间,拓宽服务场景,创新智能客服形式,带来更贴近用户、更为直观且交互的客服系统。
本报告的重点研究问题如下:
• 客服智能化的驱动力是什么?
• 智能客服有哪些部署方式?其特点如何?
• 智能客服存在哪些亟待解决的痛点?
• 智能客服未来市场空间如何?呈怎样的发展趋势?
• 未来,智能客服厂商如何打造企业核心竞争力?
更多精彩内容,详见《36Kr-2020年中国智能客服行业研究报告》,点击下载链接,提取码:8tbj
.
.
.
.
.
.
.
.
.
.
.
.
.
.
.
.
.
.
.
.
.
.
.
.
.
.
.
.
.
.
.
.
.
.
.
.
.
.
.
.















