瑞幸神话破灭,盘点中国 25 家「神速」上市的公司都有怎样的背景
编者按:本文来自微信公众号“IT桔子”(ID:itjuzi521),作者:武玥,编辑:Judy;36氪经授权发布。
4 月 2 日,瑞幸咖啡自爆业绩造假 22 亿元后,股价一路从每股 26.2 美元跌到 5.49 美元。4 月 7 日晚间,瑞幸咖啡宣布停牌,等待披露更多消息。这一次等待瑞幸的或许是集体诉讼。
曾经是「十八个月上市」、「民族国货之光」的瑞幸咖啡几乎创造了最近几年初创公司上市的记录。
论起成长之「快」,却不是瑞幸咖啡独有的。近期我们根据 IT 桔子数据库中上市公司数据,整理出最近二十年左右,那些仅用五年时间就完成创立到 IPO 的典型企业,制成下表。
上述典型企业可分为:大公司系、互联网系、以及游戏公司系,不同类型的公司有着不同的特点。
出生在交易所门口的公司——大公司系
典型代表:腾讯音乐娱乐集团、华米科技
大公司拆分业务独立发展直到独立上市,至今已经是司空见惯的事情了。比如网易拆分网易有道独立上市,比如腾讯拆分腾讯音乐娱乐集团(以下简称「腾讯音乐」)。这些企业在拆分后均快速完成了上市——腾讯音乐用了 2 年,网易有道从完成 A 轮融到上市只用了 1 年。
「出身」决定了一些公司的起点。相较「从 0 开始」的创业公司而言,大公司拆分出来的业务往往具有为较为成熟的管理和运营体系,独立运作有利于企业和拆分子公司的业务发展,简而言之有利于促使双方更「聚焦」于重点业务中。而拆分之后的子公司选择独立上市,也有利于子公司获得更多的资金、资源等。
参照腾讯音乐,2016 年 7 月 15 日,腾讯把旗下的 QQ 音乐业务与中国音乐集团(CMC)进行合并,并成立腾讯音乐娱乐集团。后续腾讯音乐独立完成了 4 轮融资,并在 2018 年登录纳斯达克。
在独立上市后,腾讯音乐加速在在线音乐/音频领域的发展,并逐步向产业链上下游扩展,实现进一步发展。至今,腾讯音乐娱乐集团已经成为中国最大的在线音乐娱乐平台。
除了「亲儿子」之外,当前也有不少大公司的「干儿子」能较快速度的完成上市——典型代表非华米科技莫属。成立于 2013 年的华米科技是小米生态链公司之一,其主营产品是智能手环和手表等可穿戴终端。小米手环就是由该公司研发、制造并运营的产品,同时华米科技还推出了自主品牌等智能穿戴设备产品。
作为小米生态链上的公司,华米科技与小米有紧密的合作,华米科技成为小米可穿戴产品设计和制造的唯一合作伙伴;小米是华米可穿戴产品的独家分销商,天然具有渠道优势。2018 年华米科技成功登陆纽交所。
当前,成功上市的华米科持续挖掘智能穿戴设备,打通了「云 (健康云服务)+端 (智能可穿戴终端)+芯 (芯片)」的布局,实现了服务的闭环。
飞速成长的创业公司——互联网系
典型代表:拼多多、蔚来汽车、小牛电动等
与出生就躺在终点的大公司系企业不同,创业公司往往需要一切从「0」开始摸爬滚打。在中国移动互联网蓬勃的发展的近几年,创业公司中也出现了诸多飞速成长的公司——包括瑞幸咖啡、拼多多、蔚来汽车、小牛电动、趣店、映客、陌陌、云集等。他们吃尽了互联网/移动互联网的红利,在技术加成和资本助力之下,在短短的两三年的时间内就完成了从「0」到上市。
其中,典型的企业包括 2015 年成立的拼多多,经过 4 年成长实现上市。
拼多多是国内典型的团购网站,通过营销疯狂扩展用户,在成长不到三年的时间内做到了月流水 400 亿的成绩。拼多多的成功离不开社交裂变的玩法,拼团砍价让它一度成为互联网公司研究模范的对象。从精准的用户心理研究到利用微信的规则,拼多多做到了其他同类团购电商没有做到的恐怖增长,这也是其飞速实现上市的基础。同时在资本的助力下——拼多多在成立四年的时间内完成了 7 轮融资,最终登录纳斯达克。
当然还有的企业快速上市的荣耀之后,充满着心酸。不得不提的就是蔚来汽车和小牛电动。
2018 年 9 月 12 日,蔚来汽车在美国证券交易所挂牌上市,正式登陆资本市场。在其登录纽交所之前,蔚来汽车真正意义上仅发布了一款汽车。此外,在其成立 4 年的时间里,大众听到最多的消息则是其不断的进行融资。IT 桔子数据显示,上市之前蔚来汽车密集完成了 6 轮融资。
因此有人评价蔚来汽车的故事是一场谎言骗局。实际上,互联网造车前期需要巨额的投入,蔚来汽车一直处于亏损的状态,不得不多次进行融资,蔚来汽车奔赴上市的目的也是为了筹集资金。此前蔚来汽车董事长李斌也坐实了这种分析,表示上市不过是蔚来汽车进行融资的另一种形式。
不过当下的蔚来汽车在经历舆论和股价双重碾压之后,努力用产出和实力来反驳「骗钱」的谣言。2019 年 J.D. Power 发布中国新能源汽车体验研究(NEVXI),蔚来 ES8 在中大型纯电动车型中排名第一。目前蔚来已经获得的和正在申请中的专利超过 4000 项。
小牛电动有着更传奇的经历。创始人李一男 15 岁进入清华少年班,27 岁成为华为最年轻的副总裁,一度被认为是任正非的接班人。「明星」创业者的光环为小牛电动的出生与发展带来了诸多关注。IT 桔子数据显示,2015 年小牛电动成立半年后就拿到了来自梅花创投和明势资本的天使投资,四个月后又获得了红杉资本中国、IDG 资本、GGV 纪源资本的加持。
但明星创始人李一男带给小牛电动的并非全部都是好处,在 N1 发布的第二天,李一男锒铛入狱,小牛电动一度被传倒闭。而后小牛电动 COO 挑起大梁代理 CEO 管理公司。在几年的低调发展之后,2018 年小牛电动开始冲击上市。当时在贸易战等较为严峻的外部环境中,不少中概股选择推迟上市,而小牛电动却坚持上市。
有数据显示,2018 年小牛电动招股书显示,小牛电动的总资产为 8.23 亿元,总负债 6.14 亿元,资产负债率达 74.6%。小牛电动坚持原时间上市,有与它的资产负债率和现金流状况脱不开关系。小牛电动急需资金「充血」,而 IPO 后续的无奈「流血」也不得不面对。
上市后,小牛电动持续在电动车领域发力。目前小牛电动已经推出了四款车型,研发 AI 动⼒锂电系统等。实现在国内有 500+销售网点,覆盖 150 个城市;在海外有 650+销售网点,进入 20+国家。
踩在时代与行业发展节点的那些游戏公司
典型代表:CMGE 中手游、第九城市
娱乐与游戏是时代永不灭的话题,游戏公司的发展也随着时代的变化而变化。在国内,一些游戏公司踩上互联网和移动互联网的发展节点,迎来发展机遇。其中典型代表必然少不了 PC 时代的第九城市与移动互利网时代的 CMGE 中手游。
第九城市成立于 2000 年,当时我国的网游还处于启蒙阶段。随着网络的普及和网络游戏用户增加,网络游戏市场开始活跃起来,而第九城市则在此时凭借代理《奇迹》与《魔兽世界》两款知名游戏后名声大噪,很快实现登陆纳斯达克,股价曾一路飙升至 50 美元。
但随着后续与《魔兽世界》合作关系的破裂,第九城市的运营开始每况愈下,逐渐淡出了国内主流游戏厂商的范围。当前第九城市的股价已经低于 1 美元,有退市的风险。
与第九城市类似,伴随游戏市场发展,依靠热门游戏成功上市的还有 CMGE 中手游。2011 年初,中国手游娱乐集团宣布成立,此时,国内手游市场迎来了爆发式的增长,整体为增量市场。2013 年,CMGE 中手游登陆纳斯达克,成为中国首家登陆美国证券市场的手游公司,2015 年其以寻求更高估值的理由从纳斯达克退市。
后续在国内手机游戏市场的爆发前夕,CMGE 中手游开始加速向智能机游戏转型,择了「自主研发+代理发行」并行的策略,开发或运营了大量受手机用户欢迎的热门游戏,如《创世神曲》、《水果忍者》、《小鱼快跑》、《咔咔嘭》、《泡泡西游》等。2019 年 CMGE 中手游再次冲击上市,于 10 月 31 日在香港联交所主板正式挂牌。
综合来看,CMGE 中手游凭借「自主研发+代理发行」并行的策略,不断推出新的精品游戏,同时也积极在 IP 端布局,打造围绕 IP 游戏的生态体系,不断的为 CMGE 中手游注入新的动力。
无论后续发展如何,创立五年时间能实现上市已经是当下众多企业中佼佼者或者「幸运儿」。
值得关注的是,他们之中选择的上市地点往往是美国或者香港。一方面是这些企业成长中股权架构与投资方的构成决定了他们上市的地点,另一方面,我们也不得不思考,这些企业能够快速上市,是否是他们选择了更加简单的「考场」。
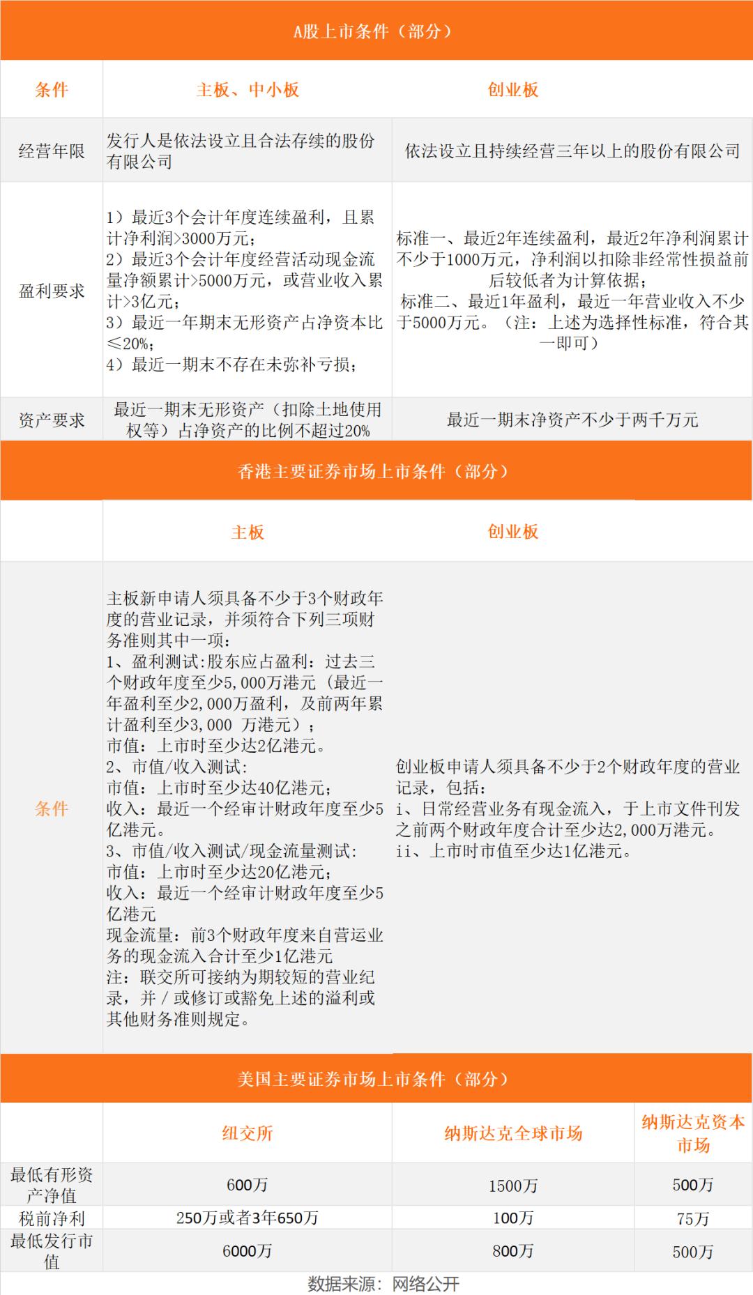
当前,相比较 A 股对企业经营、盈利等方面有着明确指标要求之外,港股和美股在盈利方面的门槛似乎更小一些。
而前文所述的企业中,如网易有道,其招股书显示网易有道 2017-2019 年上半年营收分别是 4.56 亿、7.32 亿、5.49 亿,但公司的的经营却是亏损的,其中 2017 年净亏损 1.64 亿、2018 年净亏损 2.09 亿、2019 年上半年净亏损 1.68 亿;
来源:拼多多招股书
拼多多方面,截至 2018 年 Q1 累计亏损(含期权支出)为 13.12 亿元人民币。因此,他们能够在短时间内成功上市,也是利用了市场的规则。
但上市并不是一个企业最终的结果,而是另一个开始。前文所述的企业中,后续动作不断,积极发展的有腾讯音乐——布局新的蓝海产业;也有华米集团利用智能手表作为健康产业的连接入口,积极布局大健康产业。
但是也有的企业,上市成为其最荣耀的时刻,后续则逐渐落寞淡出人们的视线,甚至股价一路下跌,如快被遗忘的第九城市;更惨淡但并不值得同情的是瑞幸咖啡之流,高举高打、商业模式饱受争议,弄虚作假被做空机构盯上,现在不得不等待接受市场和法律的审判。
上市仅仅是一个企业成长的一个阶段。成功登陆交易所,或许只能表示这个企业完成了其在一级市场的较量。而在机制更加成熟的二级市场中,刚上市的企业,也只如同从幼儿园摸爬滚打到小学,前面要走的路,还很长。















