安克高管辞职卖灯带,年入40亿抢下80国中产
近几年,大厂前高管成为当下中国创业最具竞争力的生力军。
据统计数据,2024年共有13位前大厂高管选择创业。这其中不乏“字节系”“阿里系”“安克系”的成功样本,也不缺折戟沉沙的失败案例。
但有一个共识越来越清晰:既懂技术、又懂产品,还深谙组织与供应链运作逻辑的那批人,一旦出走舒适区,依然是资本市场优先下注的“香饽饽”。
这一次的高光时刻来自“安克系”,智岩科技Govee。
Govee,这个由安克创新创始人之一、前CTO吴文龙创立的智能照明品牌,用八年时间,把一根灯带做成了一门40亿元规模的生意。2024年利润超4亿元,并于去年5月在深圳证监局启动上市辅导,有望登陆深交所创业板。
图源:智岩科技
更值得关注是,在一众出海品牌还停留在“卷价格”“卷物流”“卷代工”的时候,Govee已经悄无声息地走出了一条而是卖场景、卖情绪、卖技术的出海之路。
前安克高管,靠一根灯带在海外狂飙
全球照明行业,正在经历一次结构性转向:规模仍在扩张,但增长逻辑已经改变。
第三方数据显示,全球照明灯具市场规模已达836亿美元,2025至2034年复合年均增长率预计超过4.2%。驱动力不再只是地产与基建,而是智慧城市、家居升级与技术迭代。智能照明成为最确定的增量赛道:2025年家用智能灯具渗透率预计超过30%,商用系统节能效率可达70%。
其中,中国市场是全球照明产业的核心。2024年,中国占据全球LED照明市场44%的份额,接近半壁江山。
但“规模大”不等于“利润高”。
2024年,中国照明产业规模约5890亿元,同比下降4.9%;外贸出口563亿美元,同比下降3.3%。2025年全年出口额进一步回落至499亿美元,同比下降11%。
传统通用照明需求持续收缩,价格战常态化,利润率被压到极低水平。
真正保持增长的,是智能照明、车用照明、户外照明等细分板块。2024年全球户外智能照明市场规模约222亿美元,2025年预计达到258亿美元。
换句话说,行业并未消失,只是价值正在迁移。
如果企业仍停留在“更便宜、更耐用”的通用照明逻辑里,基本等于主动进入利润最低的区域。
Govee的故事,正是从这条“迁移带”开始。
2017年,Govee母公司智岩科技在深圳南山成立,创始人为吴文龙。吴文龙并非草根创业者。他是安克创新创始人之一和前CTO,且目前仍是安克创新的10大股东之一。
“安克系”基因,决定Govee从第一天起就不是一家传统照明厂。因此,它入局时没有选择国内通用照明市场,也没有打低价功能牌,而是直接押注智能照明。
产品结构很明确:氛围灯、智能灯、投影灯、游戏灯、灯带、户外灯,覆盖家庭娱乐、游戏空间、聚会场景。
图源:图源:Govee官网
本质上,Govee卖的是“光的情绪表达”,而不是“照亮空间”。
2018年,Govee推出首款智能音乐幻彩灯带,此后陆续延伸至电视灯、智能灯、户外灯以及智能家电等产品,适用于书房、游戏房、聚会场所等多个娱乐场景。
同年,Govee通过智能灯带这一单品正式入驻亚马逊美国站,开始打响了知名度。
2019年9月,Govee在亚马逊上线品牌旗舰店。上线后,店铺页面浏览量较初期增长近18倍,转化率提升至初始水平的10倍,用户客单价亦同比增长约7%。
2020年,Govee的年营收已经突破2亿美元,且连续三年复合增长率超过300%。
凭借一款灯带,Govee逐步刷新了资本市场的认知,在A轮融资时就吸引了高瓴、红杉、同创、IDG、九派资本等众多投资机构。甚至老东家也来下注,2021年,安克创新投资Govee 4000万人民币。
到2023年,Govee营收突破30亿元;2024年进一步做到40亿元规模,净利润超过4亿元。
2025年5月,智岩科技在深圳证监局完成辅导备案,正式启动上市进程。
如果只看产品形态,这是一家“卖灯带”的公司;如果放在产业结构里看,这是一家完成了“从硬件到场景、从单品到系统”跃迁的智能消费电子企业,走到了资本市场门口。
懂技术也懂用户
如果只看国内市场,面对欧普照明、佛山照明、雷士照明这样的老牌厂商,Govee的体量并不占优。
但正因为一开始就没有把重心放在国内,它反而绕开了最拥挤的赛道。
Govee的第一站,是北美和欧洲。
数据显示,Govee旗下多款产品长期占据亚马逊Best Seller榜单,且Govee TikTok小店在2024年前11个月中的总销售额高达800万美金。2023年,Govee还荣获了“全球商业奖——年度增长最快公司”,出海来势汹汹。
市场选择,是Govee走对的第一步。全球灯具市场规模预计2032年将增长至2427.1亿美元,年复合增速超过6%。其中北美与欧洲占比超过40%。
更关键的是消费文化差异。
从IKEA到Home Depot,欧美DIY改造是主流生活方式。节日装饰文化成熟,圣诞节、万圣节、家庭派对对灯光需求明显抬升。在这样的环境下,灯具不仅是功能件,而是氛围件。
Govee抓住的,正是这一点。它没有去强调“更亮、更耐用”,而是把灯光定义为“情绪接口”。
Govee最初的产品是一款会随音乐跳动的RGB灯带,炫酷、易用、场景感强。在海外用户眼里,灯光能听懂音乐的节奏,能跟上电影的剧情,能够与自己互动,变成了能呼吸、能共情的好友。
在这个意义上,灯光不再只是照明工具,成为空间体验的一部分,甚至是生活仪式的制造机。
第二步,是技术壁垒。
Govee研发人员占比超过70%,累计申请专利超1000项,核心覆盖AI算法、光效控制与系统协同。
其中最具代表性的是自研的CogniGlow™ AI算法——作为“认知决策中枢”,它配合四芯片协同架构,可在毫秒级解析屏幕色彩与亮度变化,实现光影与画面、音乐的实时同步,并支持快速迭代。
这种底层技术能力,让Govee的产品不仅具备趣味性和互动性,更能提供稳定的用户体验。
带来的结果是,即便售价高于行业均值,产品的复购率与用户黏性仍显著优于同行,形成明显竞争优势。
第三步,是流量与社区的结合。
在TikTok等平台,Govee与垂直领域KOL合作,通过内容展示真实使用场景;同时发起#GoveeChristmasLights等挑战赛,把流量转化为UGC生态。
在TikTok上,Govee与Vloger@katlego.pilane15合作,展示了如何用Govee灯带装饰房间,获得了43.3万的点赞,吸引了大量用户的关注。
同时,Govee还发起#GoveeChristmasLights等话题挑战赛,鼓励用户分享使用产品的创意场景,玩转品牌互动与流量裂变,提高品牌曝光率。
图源:TikTok截图
此外,Govee独立站配备了桌面氛围调节功能,用户只需打开工具箱并选择对应风格,页面就能实时模拟出灯具的灯光氛围效果,体验新颖又讨喜,对留住用户心智有很大帮助。
社交媒体平台和独立站吸引到的用户会被纳入UGC共创生态,大大提升用户粘性。Govee在其App中内置了用户社区,用户可自由分享自创的灯效方案,部分方案直接成为产品迭代的重要灵感来源。复购多次的忠实用户,还能参与新品命名,这种深度参与感大幅提升了用户粘性。据了解,Govee的氛围灯目前已有3000多万注册用户,500多万月活用户,使用频率很高。
为了提升品牌的科技感和曝光度,2023年,Govee与电影《沙丘2》联名推出智能电视背光产品,把沉浸式光效与科幻叙事绑定。这是品牌升级的信号:从工具品牌向科技氛围品牌过渡。
综合来看,Govee在海外的突围,并非依赖单一爆款。它做对了三件事:选对市场,构建技术壁垒,建立用户社区。
这也是它能把“光”卖到全球80个国家和地区的核心原因。
敲钟之路仍充满未知
从行业层面来看,Govee所处的赛道,入局者越来愈多,竞争迅速白热化。
中照网数据显示,2024年中国智能照明相关企业注册量达11.04万家,2025年上半年这一数字就已达到6.95万家。其中,2024-2025年规模以上智能照明器具制造企业超210家,较2020年增长150%以上。
在这样的背景下,Govee要想凭一根酷炫的灯带撬开深交所的大门,还需要解决很多问题。
一方面,行业盈利压力明显。国内规上企业数量超3600家,其中亏损企业1270家,亏损面35%,亏损额同比增长25%。Govee不仅要直面欧普照明等老牌厂商,也要与Yeelight、Brightown等跨境玩家竞争。
近年来,Yeelight凭借技术研发与红人营销崛起,全球智能照明出货量突破8000万台,覆盖200多个国家和地区,全球用户超3000万。其设立的“智能照明学院”,打造从初级到高级的设计师成长体系,形成产学研一体化战略。
图源:Yeelight官网
在海外,来自芬兰的创新品牌Casambi,主打蓝牙低能耗技术,通过云端远程控制、实时监测与数据记录实现高效节能管理。这对于注重能源消耗和降低碳排放的外国人来说,吸引力巨大。12年里,Casambi完成了20多万多个实际落地项目、五百万售出单位的销量、300多个生态伙伴,以及每月10万个节点的销售量。
图源:Casambi官网
另一方面,Govee线上依赖度过高。其线上收入占比70%-80%,其中亚马逊销售占总额84%。长期依赖欧美线上市场意味着关税政策、平台规则的波动从偶发风险转为持续成本。
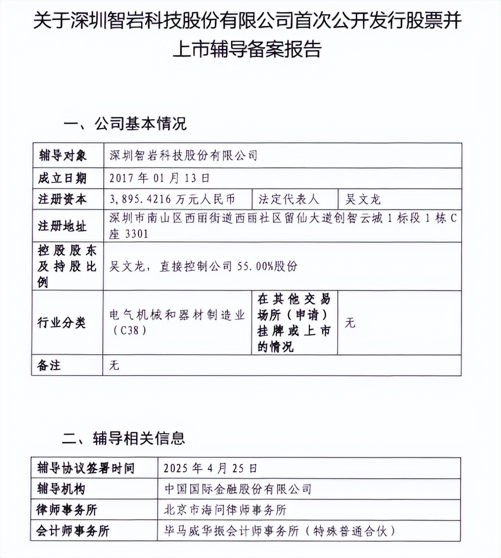
在行业竞争与自身风险并存的背景下,智岩科技的上市辅导工作仍在稳步推进。2026年1月,公司披露最新进展:董事长兼经理吴文龙持股55%,为绝对控股股东,高瓴创投、九派资本等知名机构为战略投资方。
从战略层面看,Govee卖的已经不只是单品,而是一整套对场景、需求与情绪的理解和运营逻辑。跨境电商竞争日益激烈,低价不再是出海的唯一路径。依托国内供应链优势,挖掘市场空缺并形成差异化,才是真正的长期主义。
目前,安克创新正冲击港股IPO,智岩科技的上市辅导也稳步推进。如何确保每年都能推出区别于竞争对手的爆款产品,同时优化全球销售布局,维持增长节奏并管理海外政策与平台风险,将是Govee长期需要应对的挑战。
本文来自微信公众号“骑鲸出海”,作者:周松,36氪经授权发布。















