从头部美容仪“翻车”,看消费者的双十一情绪
双11大促刚敲锣,便有美妆类品牌“翻车”!
10月23日,京东双11“现货开卖”当天,国产美容仪品牌AMIRO觅光被曝“阴阳售价”,旗下同款商品价格与线下相差1600元。一时间品牌“割韭菜”等相关话题在社媒平台引发激烈讨论,截至目前,“贾乃亮带货美容仪线上比线下贵1600元”的微博话题阅读量超4000万。
作为美容仪品类中的头部品牌,AMIRO觅光在年度大考之际经历的价格风波触发了消费者哪些情绪?在多渠道运营时代,又给品牌经营哪些警示?
01 头部美容仪“反薅”消费者?
“前两三个月买了胶原炮4599,现在给我山姆2999,我怒了!”该事件缘起于某网友在小红书平台内发帖吐槽称,AMIRO觅光旗下同一款产品在线上线下的价格相差甚大。伴随事件发酵,小红书、抖音等社媒平台内,有关“觅光价格欺诈”等话题涌现。
10月24日,简介为国家市场监督管理总局主管的“315评测”抖音号以【AMIRO觅光美容仪线上比线下贵千元以上,线上割韭菜,线下清库存】为标题,发布了一条视频。两天内获赞14.9万,评论2.3万,吸引诸多消费者关注。“美容仪真是暴利”、“本来就是智商税”等言论被顶上热评,观点延伸到了对于品类的评价。
据媒体报道称,觅光官方客服于10月27日回复表示,线上线下因为平台机制不同会出现同货不同价的情况,并解释山姆超市价格是由于补贴所致。
据悉,此款产品为AMIRO觅光黄金点阵美容仪(俗称“胶原炮”)第一代。
双11期间,在京东和天猫平台官方店铺售价分别为4449元和4599元,并同时在官方直播间、贾乃亮、向太等明星达人抖音直播间售卖,预估到手价在4000元-4599元不等。
网传山姆超市觅光美容仪货架图
该网友指出,在双11之前,该产品在线下山姆会员超市中售价为2999元。虽然线上平台有面膜、护肤品等赠品加持,但夸张的价格反差还是令消费者自嘲:本来想薅羊毛,没想到被反薅了一把。
事实上,上述“价格差1600元”的帖子发布于今年8月,距离双11预售还有一段时间。之所以在大促节点被放大,美容仪市场生态以及主流消费群体的变迁,都是“拱火”的关键要素。
有资深美妆电商人士告诉《FBeauty未来迹》,受整体市场环境影响,今年双11行业的预期比较淡,相对于护肤彩妆,美容仪属于率先释放潜力的一大品类,获得的关注也自然会更高。
在预售开场不久,美容仪的“疯狂”就已初见端倪。天猫最新发布的美容仪预售首日排名可见,AMIRO觅光、花至和极萌等知名国货位列榜首。
从各品牌天猫旗舰店信息显示,一直身居“高”位的美容仪们都打起了“骨折”,市面上的头部品牌,几乎都将旗下的王牌单品拿出来给予4-6折的直接折扣。
截至10月26日,极萌旗下核心单品“大熨斗美容仪”,券前价为3999元,券后价为1619元;原价5499元的胶原炮MAX熨斗美容仪,券后价3199元;AMIRO觅光原价4009元的黑曜石面罩美容仪,券后价为2099元。
作为“消费升级”代表性品类,美容仪赛道近年来狂飙突进,迎来爆发期。欧特欧数据显示,今年上半年全网美容仪销售榜单TOP10中,其中AMIRO觅光位居第一,占据15.86%的市场份额,销售额仍同比增长160.94%。JOVS更是后起之秀,销售额和销售量都迎来指数级的惊人增长。
在零售一端,购买美容仪的消费者多为重度美肤用户,其中不仅有高净值用户,还有一波爱美的功效党。这种组合决定了价格仍然是一个颇为敏感的字眼,因为这类人群无论对于产品还是相关购买渠道等信息本就更成熟理性,“舍得花钱,但不愿当冤大头”。
从此次AMIRO觅光风波,还可注意到消费市场中的一些“惯性思维”。由于多年大促影响,结合实体零售本身的房租、柜台等硬件成本因素,消费者普遍形成的固有认知是:线上便宜、线下贵。而今渠道细分化和多元化趋势现实下,这种刻板印象已被打破。
然而,在双11这个节点价格差被放大,觅光不仅惹来消费者反感,还被一些博主解读为这是通过线下搞促销的方式在法规“大限”之前清货。
根据监管新规,2024年4月,射频类美容仪将被纳入三类医疗器械管理。“现在买美容仪,是资本割的最后一波韭菜。”小红书平台内,某博主发布的这一观点得到了一波评论赞同,这种言论显然对整个品类市场不友好。
AMIRO觅光的价格风波绝非孤例,关于“最低价”的争议从未间断。在今年疲软的市场背景下似乎在大促达到了新高峰,背后原因首当其冲是电商平台和主播们发起的极致价格内卷。
02 “最低价”考验品牌平衡之道
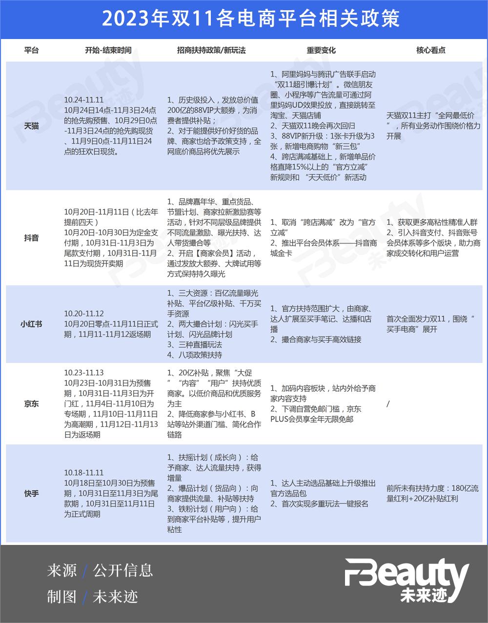
从今年各大电商平台策略看,平台都在加大对“低价”标签的争夺,使尽浑身解数希望以商品“价格力”来激发年轻人乃至更多消费者参与双11。
淘宝、天猫将“全网最低价”定位和新目标,集团业务部门都明确“全网最低价”为核心KPI;京东今年打出“真便宜”的双11口号,并联合品牌共倡“真低价”,从口号上似乎有所内涵。抖音表示“将给到实实在在的价格优惠”;快手则推出了20亿元补贴红利等前所未有的扶植力度。此外,拼多多则打出“天天双十一,天天真低价”;而首次宣布全面发力双11的小红书,则围绕“买手”模式展开,也打出了百亿补贴的旗帜。
头部主播也最大限度地释放自己的“议价权”核心竞争力。
李佳琦所在的美ONE公司提出,今年推出主题定为“低低低低低,双十一先看李佳琦”的促销活动。在天猫“300-50满减优惠”的基础上,李佳琦直播间还将开展大促红包雨、直播间大红包以及实物奖励等自己提供的活动。另外,东方甄选在淘宝直播间还推出了多项优惠机制是定金红包、现货红包、买返红包、宠粉红包等等,从10月17日至11月11日,消费者每天可领取最多30个红包。
平台与主播齐拼价格力的统一动作,让双11商战开场就擦枪走火,点了“第一炮”。
10月24日,京东采销人员在朋友圈公开喊话称李佳琦涉嫌“二选一”,并将直播行业“底价协议”话题抛之于公众。尽管美ONE回应否认,但事件发酵下这位几经风波的超级主播再次被放在了火上烤。随后同行抖音头部主播大杨哥、小杨哥公开发难,职业打假人跟进,一场乱战算是为双11这个IP争到了一波流量关注。
无论是觅光事件还是李佳琦新风波,核心还是商品定价权之争,拉扯的是对“最低价”用户心智的获取。步入全渠道运营时代,品牌的渠道平衡和价格把控力十分关键。品牌只有将定价权掌握在自己手中,才能适应当下的碎片化渠道生态,获得中长期的发展。
毕竟,放到消费者面前,复杂算法背后,实惠才是硬道理。在信息透明化时代,消费者需要的价格机制也是更透明和公平。一旦兼顾不到,很容易对品牌声誉产生负面影响。
关于这一点,在天猫预售首日拔得美妆头筹的珀莱雅不久前在公司第三季度财报会上公开表示:“今年双11各线上平台竞争激烈,公司会做好各个平台的平衡,确保价格体系的统一与稳定。同时,公司加强了与天猫和抖音的头部主播的合作,做好大促与日销的平衡,自播和达播的平衡”。
但无论怎样的管理水平,对于消费者需求的洞察才是品牌和平台经营的底层逻辑。
03 大促下的情绪价值力反思
“该省省,该花花”,有关“年轻人开始反向消费了”话题一度登上微博热搜。越来越多Z世代不再攀比品牌,更看重商品性价比。抠门成为时髦,各种省钱门道和风潮成为社交平台的流量密码,是年轻人赢得新情绪价值的方式。
《FBeauty未来迹》发现,社交媒体平台上,越来越多的消费者开始寻找“双11搭子”,对于大促的消费变得更加务实理性。
在小红书、豆瓣,甚至闲鱼平台上,以“双十一搭子”进行搜索,能够看到不同的“搭子”种类。例如互相做任务的“金币搭子”、“能量搭子”,以及购买拼单的“购物搭子”。后者通过发帖,表示自己的购物需求,与相同需求的人进行组队,一同钻研最省钱的购买方式。
此外,豆瓣“买组”也在大促前整装待发,为防止商家进组,早早关闭了进组申请按钮。小组成员为买到低价产品“做作业”。在某个帖子中,楼主通过凑单满减叠加,用不到130元的价格,买到了近300元的某品牌精华。
伴随美妆品牌大促期间热衷于“买一赠一”,这种搭子文化越发兴盛。品牌似乎也关注到这一群体的诉求。在李佳琦的《所有女生的OFFER3》中,有品牌专门调整了赠品机制,只为了让消费者能够“对半分”。
在双11之前,《FBeauty未来迹》向270位90后消费者发放了调查问卷。在多选机制下,有88.89%消费者表示在双11购买有需要的产品是参与大促的主要原因。有超60%的人表示,会为大促活动做好消费功课,研究最省钱的买法,并且冲动购物的消费频率越来越低。
与此相对的是,“商家套路变多,价格反比平时高”,是选择不参与双11活动的最多原因。而且,拿到“最低价”,也成为蹲守直播间的动力。
由此可见,在消费者立志于获得低价,并为此付出大量时间、精力的基础上,品牌任何涉嫌“割韭菜”的动作,将格外触动消费者紧绷的神经。
在《FBeauty未来迹》整理2023年要注意的六大消费情绪中,除了在以内容来引发兴趣刺激消费,多平台定价策略是尤其要注重拿捏的一环。用真实可信的产品数据和性价比来赢得消费者的长期信任,不仅对于销售来说是最简单和有效的方法,对于长期的品牌建设更有长远价值。
放眼整个美妆市场,在K型发展趋势下,性价比消费与高端消费有望成为支撑增长的两大动力。一方面,消费者在一些“标准化”产品上希望可以不用思考进行购买决策,这带来了名创优品等平价零售连锁的兴起;另一方面,消费者也不吝啬在能提供更多情绪价值的产品上,大手笔投入,这也是高端品牌和高端集合店都在将体验和服务作为年度战略的原因。
情绪价值永远是无价。对于本身自带功效、时尚和美感的化妆品来说,当行业进入供给过剩的时代,情绪价值更为凸显,成为决定消费者买还是不买的关键因素。
进入第15个年头的双11,已经从一个简单的“狂欢节”,成为全年最大的成交场和营销场。在美妆市场呼唤理性回归的当下,无论是品牌还是平台和主播们,以此角度洞察,在卷价格之余更应将思考放在情绪价值的探索方向之上。
本文来自微信公众号“未来迹”(ID:F-beauty0312),作者:Future Beauty,36氪经授权发布。















