太火爆,突破1000亿
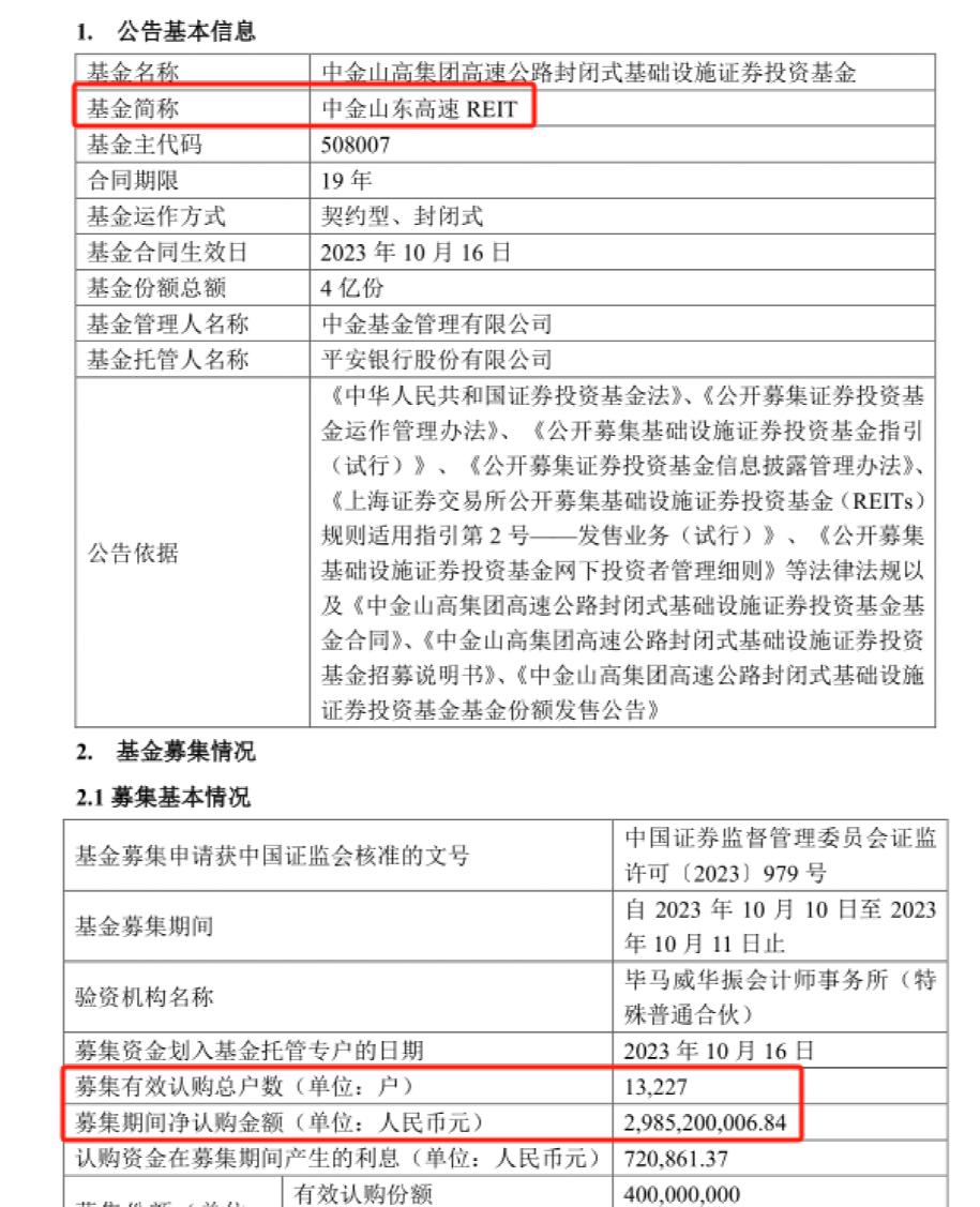
10月17日,中金基金旗下中金山东高速REIT首募29.85亿元宣告成立,成为今年发行成功的第5只公募REITs产品。
随着新产品的成立,目前全市场公募REITs达到29只,总募集规模达954.52亿元,若算上首批公募REITs扩募净认购金额50.64亿元,全市场的公募REITs总规模已达1005.16亿元。
自2021年6月7日我国首批公募REITs产品成立,历时2年4个月,公募REITs市场正式突破千亿整数关口。
首募规模29.85亿元,中金山东高速REIT宣告成立
10月17日,中金基金发布中金山东高速REIT基金合同生效公告,该只基金于今年10月10日-11日募集,在2天募集期内,认购户数1.32万户,首募规模29.85亿元,已于10月16日正式成立。
据悉,中金山东高速REIT的底层资产鄄城至菏泽高速公路,是国家高速公路网德州-商丘-上饶高速公路(G0321)在山东省菏泽市的重要组成部分,是贯通鲁西、沟通京津冀、连接河南中原腹地的南北向省际大通道。中金山东高速REIT的发行,有利于盘活基础设施存量资产、拉动新增投资,助力金融服务实体经济,是建设交通强国的有益实践。
据了解,中金山东高速REIT的相关参与主体综合实力强,专业度高。原始权益人是山东高速集团有限公司,简称山东高速集团。
山东高速集团是山东省交通运输领域内最重要的投融资、建设、运营和管理主体,主营业务涵盖高速公路、桥梁、铁路等多个交通基础设施领域的投资、建设、经营和管理。截至2023年3月31日,山东高速集团控股运营高速公路里程达8266公里,其中山东省内运营里程达6657公里,占全省高速公路总里程的82.7%。山东高速集团较大体量的资产规模也为本项目后续扩募做好了丰富的资产储备。
外部管理机构是山东高速股份有限公司,简称山东高速股份。山东高速股份为山东高速集团控股重要上市平台,主要从事交通基础设施的投资及运营,具有丰富的高速公路运营管理经验和较强的管理能力,截至2023年3月31日,山东高速股份运营管理路桥总里程2887公里,其中所辖自有路桥资产1555公里;受托管理的路桥资产里程1332公里。
业内人士表示,存续期管理是公募REITs的重中之重,只有做好存续期管理才能真正实现公募REITs的资产上市平台的作用。中金基金作为基金管理人非常重视存续期管理工作,致力于打造公募REITs运营能力行业标杆,并在行业内率先上线了“长安公募REITs管理系统”,不断探索通过数字化、流程化打造运管能力,与行业领先的运营管理机构协同做好存续期管理工作。
总规模达1005亿元,我国公募REITs正式突破千亿大关
随着中金山东高速REIT的成立,今年新成立公募REITs产品达到5只,分别为嘉实京东仓储基础设施REIT、中航京能光伏REIT、中信建投国家电投新能源REIT、中金湖北科投光谷产业园REIT、中金山高集团高速公路REIT。资产类型涵盖了仓储物流、能源基础设施、园区基础设施、交通基础设施等领域,募集总规模超过170亿元。
中金山东高速REIT的成立后,全市场公募REITs达到29只,总募集规模达到955亿元,若算上首批公募REITs扩募净认购金额50.64亿元,全市场的公募REITs总规模已达1005.16亿元,正式突破了千亿关口。
不过,从新产品的发行热度上,相比此前公募REITs产品在网下和公众投资者中较低比例获配,在今年公募REITs二级市场表现低迷阶段,发行市场也大幅降温,新产品网下有效认购确认比例从此前不足3%到超过80%;公众投资者获配比例也从同期的不到6%升至33%。
一位公募人士对此分析,主要是今年公募REITs二级市场价格表现低迷,缺乏赚钱效应,叠加高速公路相关REITs二级市场跌幅靠前,可能会导致发行市场也出现遇冷的情况。
不过,该人士也建议,在新产品发行乏力、二级市场表现不佳的市场环境中,该类资产的投资价值也非常突出,目前部分交通设施REITs二级市场价格出现了较大折价,是逆向布局的较好时机。
事实上,公募REITs是一种具有长期配置价值的产品,其收益的主要来源是基础设施提供的现金分派回报。作为基金管理人,中金基金也表示,将致力于提高运营能力,通过积极主动的专业化管理,发挥在研究、投资、管理等方面的优势,保障基金平稳运营,努力实现可供分配现金回报,为投资人创造长期稳定的收益,从而提升产品的竞争力。
本文来自微信公众号“中国基金报”(ID:chinafundnews),作者:李树超,36氪经授权发布。















