从业者揭秘ESG新职业: 直通高潜就业的“宝宝巴士”?
「职场Bonus」(ID:ZhiChangHongLi)
「职场Bonus」(ID:ZhiChangHongLi)
随着“高薪”口碑的发酵,围绕ESG的求职热度正在准应届生群体中持续升温。
小喻是今年准研究生大军中的一员。“毕业后,我想直接就业ESG。”她在社交网站的评论区里积极地向前辈们讨教经验。由于本科和研究生都是双非院校,小喻认为自己“卷纯商科岗位的路线已被判死刑”。规划一个“真正有行业经验壁垒、同时能避开最卷赛道”的职业路径,才是她的目标。而国内新兴的ESG职业似乎再适合不过。
涌向社交平台上向ESG从业者们咨询求职建议的人并不局限于准应届生,还有不少想要转行的职场人。
新设岗职的源头动机,往往来自于企业经营环境中触及实际利益的变量。从2020年“双碳目标”提出,到2021年被投资者称为“中国ESG元年”,再到去年相关大事件频频见诸报端——想要看清ESG的求职前路,还得先从看懂“职场红利”上游的企业用人需求入手。
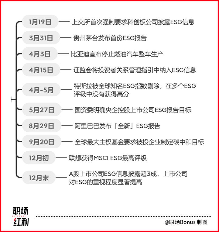
● 2022年ESG大事件时间线梳理
目前企业端的情况是:一边经历由ESG短板频频引发被罚的阵痛,一边着手加速企业ESG的布局。近年,国内知名企业从金融、电商、游戏、基建、办公、文旅等等各方各面施加了ESG相关举措,阿里巴巴还建立了三层可持续发展架构,将ESG嵌入董事会、高级管理层、集团及各业务单元。
四大在ESG招聘中的投资和扩招计划也十分瞩目,以普华永道为例,招聘目标针对ESG业务做出全球扩招10万人计划,并计划投资120亿美金在ESG业务。2022年四大校招中有ESG专场,2023年德勤校招还专门为可持续发展与气候变化团队发布了一则招聘通知。
● 招聘网站上已出现不少ESG高薪岗位,但并不存在网传“850万年薪”之高
在中国,ESG方兴未艾。虽然它正式进入中国市场是在2008年,但直到2016年“绿色金融”和2020年“双碳”提出才开始在国内发展,2021年ESG才在我国成为热点,该年也被称为“中国ESG元年”。
E、S、G分别是三个英文单词环境(Environmental)、社会(Social)和治理(Government)的缩写,来衡量企业发展的可持续性。不同于传统的单独衡量业绩来投资,ESG投资者还要关注企业在上述非财务维度上的表现,即关注企业的环境贡献、社会责任和职场人文是否达标。
招聘方面,安永大中华区金融服务气候变化与可持续发展合伙人、ESG管理办公室主任李菁告诉我们:“目前ESG的人才端是远远供小于求的。”她不否认人才缺口——在未来,全球泛ESG领域会敞开至少千万级别的人才缺口,对于想转换赛道的职场中年人士,以及初入职场的年轻人来说,ESG行业充满想象。
然而,在“ESG风口论”甚嚣尘上的同时,也有越来越多人对它在中国的可行性提出质疑,争论主要集中在ESG概念来源于海外,是否能与中国经济发展相契合,以及ESG是否是一个无法创造经济价值的“伪概念”。
对此,李菁表示,虽然ESG起源于成熟资本市场,但传入中国之后和我国绿色低碳循环发展、建设美丽中国、乡村振兴等等中国特色社会主义目标不谋而合;而且ESG并不追求短期的经济效益,长远来看,以ESG为名的基金基本都可以“跑赢大盘”,对于业绩和投资都是名利双收的。
求贤若渴的ESG ╱ 01
建议年轻人优先看乙方机会 ╱ 02
融合ESG技能,成为交叉技能人才 ╱ 03
求贤若渴的ESG
身在香港外资银行,李小天眼中的ESG主要岗位的分布是这样的:
1 . 甲方一般有ESG策略、ESG宣传、ESG报告、ESG节能减排、ESG多元文化建设等业务相关岗;
2. 乙方企业的ESG岗位则有更多,传统业务几乎都能在ESG开拓新岗位,业务范围主要包括出具报告、出具认证、战略咨询、数据评级、ESG培训等等;
此外,金融业和专门的数据评级商也会有相应岗位。
正处于行业建设时期的ESG领域,岗位人才需求的扩张速度显得持续且稳定。据猎聘《ESG人才吸引力洞察报告2023》和金融界的相关报道,2022年5月-2023年4月的一年间,ESG新发职位同比上一年(2021年5月-2022年4月)增长了64.46%。招人方不惜重金求贤。近一年,ESG招聘平均年薪为31.49万,比上一年的28.22万增长了11.58%。
「职场Bonus」(ID:ZhiChangHongLi)
国内众多行业纷纷向ESG转型的驱动力有两层,一是双碳目标的驱动,二是公开披露ESG信息的政策要求。根据猎聘报告,近一年ESG职位分布最多的四大甲方行业是科研技术/商务服务、互联网/游戏、金融、能源/化工/环保。
对于就业破局而言,ESG无疑是高潜赛道。
李菁介绍,从角色来看,对ESG人才产生需求的来源主要分为三大类:
1. 第一类 是金融机构投资人,他们不仅需要提升自身的ESG管理水平,还需要创新更多的绿色投资产品;
2. 第二类是H股和A股的5000家上市企业,未来有望实现ESG强制性全披露;
3. 第三类则是咨询服务机构,以安永为代表,ESG作为一个独立的业务部门存在,对有工作经验的社会人才和相关专业的在校人才都在持续招聘。
然而,E SG行业的人才缺口并不意味着能够无门槛入行,或者能轻松拿高薪。
由于是典型的交叉学科行业, ESG 虽然入行对于学科专业的限制不大,但非常看重经验知识的积累和处理问题、沟通协调的能力。 李菁透露称,安永的校招并不限制专业背景,但很看重人才的创新能力和可持续发展思维。 Alec也介绍,根据他多年入行的经验,“ESG不论甲乙方的从业者,整体上的学历 水平 都偏高, 许多 都是硕士以上。 ”
在国内,目前尚没有直接对口ESG的专业,越来越多年轻的从业者,都具有复合的学科背景和留学经历。
此外,李小天表示,由于ESG的上层制度也仍在建设之中,披露准则、行业动态等内容更新周期非常短,行业的学习强度比较大。 以她自己为例, 她经常要阅读好几百页的PDF文件, “只能分着每一天都看,所以需要保持非常高的专注度和学习能力。 ”
虽然发展历史短暂,但E SG业内的资深高级人才,大多在其他行业岗位已经积累过过硬的能力和经验。
根据职场Bonus对招聘网站常见的招聘描述的观察,典型的招聘资历要求通常在学历和经验上如此描述:
1.有环境科学、环境管理、可持续发展、商业、金融、工商管理等相关学科的学士学位,接受过在职培训或行业课程;
2.具有ESG投融资、披露/报告/标准、评级评估、风险管理等经验,尤其是与气候变化相关的实践、将气候相关因素纳入风险和投资管理、碳足迹计算、利益相关者管理,或其他相关领域的经验及知识。
有意思的是,若有志于在ESG行业深耕成为管理型人才,除了需要做到对ESG领域的基础知识和政策标准信手拈来、拥有比较强的管理能力之外,还需要拥有优秀的 演讲能力 和沟通能力 。
建议年轻人优先看乙方机会
ESG被“双碳”主题带火后,首先吸引的是试错成本更低的年轻求职者。
前文中的猎聘报告显示,当前ESG人才呈现出年轻化、学历高、专业性强的特征。猎聘大数据研究院分析了近两年的ESG人才,发现30岁以下的人才占比超过40%,其中25-30岁的人才占比最多,为36.84%。从ESG人才的学历来看,硕博学历占比总和为81.21%,其中硕士占比78.20%。
曾经被列为“天坑”之一的环境专业学生,这一次在ESG赛道上展露了头角——从ESG人才的专业背景分布TOP5来看,环境工程出身的人才最多,占比为8.30%。此外,工商管理、环境科学位居第二、第三,占比4.98%、4.56%。金融学和经济学专业位居第四、第五。
但是,环境相关专业也并不是直接对口专业,因为ESG本身并不是专业,更偏向于是一种理念和技能。
“环境专业也只是懂的稍微多一些,因为ESG会用到相关的知识,本专业学得会更精更深。”Alec介绍道,“但ESG覆盖的专业面比较综合,通过公司内部的培训、自主学习和项目经验,非理工科专业的同学也能够比较快地掌握岗位所需技能知识。”
对非相关专业的在校生来说,实习是很好的入行ESG的敲门砖。不过,由于现在将ESG纳入战略的甲方公司主要集中在头部企业,对于人才的需求要更高质、招聘的要求也更严格,“完全没有实习经验直接去甲方几乎不太可能。”
完全没有ESG实习经验,可以先去乙方,尤其可以通过校招实现——毕竟全行业的校招都更看重学生所展现出的解决问题的能力,而非经验,更遑论ESG招聘中并没有严格的专业限制。
对于应届生来说,甲乙方的岗位面对着不同的学习和发展路径。“在甲方,初级岗位的工作内容可能不会对外部环境和行业趋势有深刻了解,但是要求你和不同的部门沟通磨合,而在乙方你会快速获得对ESG外部环境和整体趋势的了解,也会在和客户的对接中获得项目经验,从理论到实际都会有比较好的成果。”
Alec认为,对于应届生来说,乙方公司是一个相对更好的入门锻炼的机会环境,“工作方式、工作习惯方面,乙方公司都有较高要求,从具体工作角度来说,乙方内部的项目流程、管理方式相对来说比较标准化,更容易帮助初入职场的年轻人快速积累经验和成长。”
初入ESG乙方职场,比较普遍的岗位是分析师或者顾问。不过,对于初级岗位来说,和其他咨询类的岗位工作内容差别不大,主要集中在资料收集、案头研究、数据分析、沟通访谈、准备客户交付物等。
融合ESG技能,成为交叉技能人才
关于ESG的发展,有人认为ESG的人才之缺将会在未来出现“巨兽胃口”。
作为ESG领域专家,李菁受邀参与国家政策、国际标准的制定,为推动ESG发展积极建言献策。对此,她预测称:“未来泛ESG领域的人才缺口可能达到至少3000万人口级别,其中会培养出1000万人的中层管理人才,以及10%(即100万)的高管人才。某些新闻标题里大几百万的ESG年薪水平,未来的C序列高管或者合伙人有望会达到。”
与此相关的,是ESG本身所具有的“底层理念”特性。尽管近几年有不少ESG专岗的开设,但实际上ESG岗位和其他相似岗位的工作内容并非天壤之别,也有越来越多的“ESG+”概念如雨后春笋般涌现,这也是未来泛ESG行业能接纳数量庞大的岗位的重要原因。
李小天认为,从业者们应尽早转变思维,不要把ESG当成是一个职业或者赛道来看,而要把它当成一种技能、一种思维模式或一种能力模块。因为,未来五到十年的甲方企业中,或许只有大中型企业会有ESG专岗的存在。“但即使你不是专做ESG的——比如采购——就算公司没有专门的ESG采购岗,你也可以去想想结合ESG怎么做。就像其实ESG专岗也并不是只涉及到了本岗位,在和全公司其他部门协调的同时,其他岗位也在渗透着ESG的思想。”
Alec也认同这一观点。“ESG不是也一定不能是一个独立的东西,它是企业最底层、最需要去遵循的价值体系。”这个体系要想发挥出它的作用,就必须和其它业务、其它行业生态结合。
目前,ESG和供应链、品牌、公益、EHS、风险、财务等业务,均能有较为紧密的结合。未来随着产业和产品创新进程的加速,“ESG+”会迸发出更多的创造力。
对于许多意向求职者正在规划考证入行的行为,Alec的观点是:考证的主要加持作用,是帮外行人初步建立对ESG行业认识的轮廓。“但对于求职和日常工作,还是实际的项目经验更加分一些,这一点不论是在甲方还是乙方都通用。”
此外,对于过分理想主义的求职者来说,ESG具体的工作内容“正反馈”并没有想象中那么明显,需要放平心态。
李小天在转行跨入ESG之前,持续关注着留守儿童等等公益社会议题,参加了许多公益志愿服务,也因此辞去了原本财务总监的工作,转行做了ESG经理。目前她所做的披露业绩的工作内容,直接看到对社会、对个人的影响是很难的,只能通过数字确信自己所做的事有正面意义。
“其实我很怕年轻人因为纯粹理想进入到这个行业,希望立刻见到很明显的改变。”她坦言,“最后呈现出的东西可能会令人失望——因为在企业,ESG是为业绩和利润服务的,企业也会有各自不同的战略,和在公益机构见到的又是另外一回事。”ESG的本源是一个要求企业更加绿色、更加人道、更加负责的思想理念,但身处企业要理解的是,这份工作的目标很可能是理念和商业的结合。
作者 |丁紫艳
编辑 |陈桐
排版 | 张灿
封面图 |视觉中国
编辑卡片
欢迎评论区留言!
36氪旗下 「职场风向」 报道官方账号
一键 关注订阅 ,超感全球职场变化
「职场Bonus」(ID:ZhiChangHongLi)
本文来自微信公众号“职场Bonus”(ID:ZhiChangHongLi),作者:丁紫艳,36氪经授权发布。















