“专精特新”企业如何扶持和招引?10大省市给出具体实施措施
导语:
我国虽然工业门类齐全,但产业链上“断点”“堵点”较多。
“专精特新”企业大都瞄准“缝隙市场”,在细分领域建立了竞争优势,能有效连接产业链的“断点”、疏通“堵点”,因此,“专精特新”企业成为各地招引的重点对象。
本文将对山东、广东、浙江、江苏、北京、上海、河北、安徽、湖北、湖南10个省市专精特新扶持措施进行梳理,以供各地对标参考。
山东省
当前,山东累计培育有效期内的省级专精特新中小企业5777家,获评国家级专精特新“小巨人”企业756家,数量居全国第三位。山东的国家级专精特新“小巨人”企业,70%以上的深耕主业10年以上、80%以上的在省内细分市场排名首位,产品(技术)属于关键领域补短板或填补国内国际空白的达83%,90%以上的国家级专精特新“小巨人”企业成为行业龙头的配套企业,80%以上的至少为三家龙头企业直接或间接配套。当前,山东集聚了天诺光电材料股份有限公司、山东华光光电子股份有限公司、山东金智瑞新材料发展有限公司、山东鲁润热能科技有限公司等国家级专精特新“小巨人”企业。
广东省
日前,国家工信部公布第四批专精特新“小巨人”企业名单,广东447家企业入选,超过2019年以来前三批入选总数429家,累计培育总数876家,总量继续保持全国第二。从城市分布看,广东国家级专精特新“小巨人”企业主要集中在产业基础较好的珠三角地区。前三批国家级专精特新“小巨人”企业中,深圳和东莞拥有的“小巨人”企业最多,其中,深圳的“小巨人”企业多分布于高端制造、医药生物、化工材料、光电等领域;东莞的“小巨人”企业涵盖了新能源、高端装备、新一代电子信息等行业。第四批国家级专精特新“小巨人”企业主要集中在电子设备制造、软件和信息技术服务、专用设备制造等行业,其中,深圳“小巨人”企业主要集中在“计算机、通信和其他电子设备制造业”“专用设备制造业”等行业,广州“小巨人”企业主要集中在“计算机、通信和其他电子设备制造业”“专用设备制造业”等行业。当前,广东集聚了广东中联兴环保科技有限公司、中运科技股份有限公司、广州锦行网络科技有限公司、广州草木蕃环境科技有限公司等国家级专精特新“小巨人”企业。
浙江省
日前,国家工信部公布第四批国家级专精特新“小巨人”企业名单,浙江新增“小巨人”企业601家,累计入选企业达1068家,新增数量、累计总量居全国第一,成为全国首个超千家的省份。从城市分布来看,第四批国家级专精特新“小巨人”企业名单,宁波有101家企业成功入选,加上此前公布的3批企业,宁波国家级专精特新“小巨人”企业数量达283家,总量居全国第四位。当前,浙江集聚了杭州朗迅科技有限公司、浙江大立科技股份有限公司、浙江永盛科技股份有限公司、浙江天杰实业股份有限公司等国家级专精特新“小巨人”企业。
江苏省
截止到2022年9月底,江苏培育国家制造业单项冠军138家、专精特新“小巨人”企业709家和省级专精特新中小企业1998家,其中,80%以上集中在先进制造业和战略性新兴产业领域,75%深耕细分领域10年以上,平均每家企业研发投入强度达7%,产业链“填空白”“补短板”企业数和上市企业数均居全国第一。当前,江苏集聚了江苏长晶科技股份有限公司、佳源科技股份有限公司、南京港机重工制造有限公司、南京达迈科技实业有限公司等国家级专精特新“小巨人”企业。
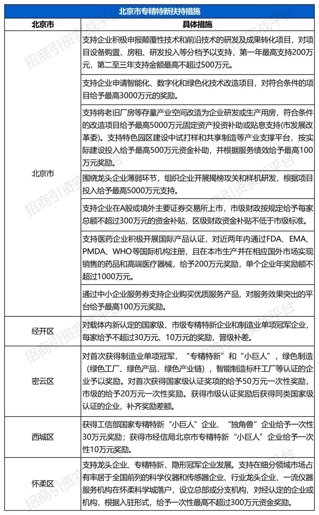
北京市
当前,北京已培育认定“专精特新”中小企业5360家、国家级专精特新“小巨人”企业588家,国家级专精特新“小巨人”数量位列全国各城市之首。北京“专精特新”企业整体表现出“高精尖、高研发、高成长”特点,超三成营业收入复合增长率高于20%,超四成核心技术产品填补国际国内空白,超五成核心产品属于关键领域补短板,近六成研发费用占比在10%以上,近七成企业与产业链龙头企业形成配套,近八成属于高新技术企业,近九成企业研发人员占比20%以上。当前,北京集聚了北京一数科技有限公司、北京清大科越股份有限公司、北京天海工业有限公司、康硕电气集团有限公司等国家级专精特新“小巨人”企业。
上海市
目前,上海市级有效期内“专精特新”企业4942家,已接近“十四五”5000家目标,四批国家级专精特新“小巨人”企业总数达到500家,已提前完成“十四五”300家目标。“十四五”期间,上海坚持培优企业与做强产业相结合,分层培育“专精特新”中小企业群体,到2025年,滚动培育“专精特新”企业5000家左右,其中专精特新“小巨人”企业300家左右,制造业单项冠军企业30家左右。当前,上海集聚了日月光半导体(上海)有限公司、上海晶盟硅材料有限公司、东芯半导体股份有限公司、上海思立微电子科技有限公司等国家级专精特新“小巨人”企业。
河北省
日前,国家工信部公布第四批专精特新“小巨人”企业名单,河北135家入选,其总数达到335家,河北入选第三批中央财政重点支持的“小巨人”28家,排名全国第7,比2021年前进4位,获得国家支持资金5600万元。目前在全省“专精特新”中小企业中,高新技术企业达2262家,占比75.8%;拥有发明专利6763件,中国驰名商标114件,超400家企业主导产品在细分领域市场占有率全国第一。当前,河北集聚了河北陆源科技有限公司、建业电缆集团有限公司、河冶科技股份有限公司、石家庄联合石化有限公司等国家级专精特新“小巨人”企业。
安徽省
2013年以来,安徽省持续实施专精特新中小企业培育工程,通过梯次培育、叠加奖补等方式,已累计培育3218户省级专精特新中小企业,一半以上的企业深耕细分市场10年以上;争创477户专精特新“小巨人”企业,占全国的5.3%,数量居全国第7位。今年前三季度,安徽省专精特新中小企业户均主营业务收入为2.1亿元,同比增长11%。当前,安徽集聚了安徽龙磁科技股份有限公司、合肥国轩电池材料有限公司、科希曼电器有限公司、合肥海源机械有限公司等国家级专精特新“小巨人”企业。
湖北省
日前,国家工信部公布第四批专精特新“小巨人”企业名单,湖北共有303家企业入选,上榜企业数量居全国第六、中部第一。湖北四批国家级专精特新“小巨人”总数473家,排名全国第八,占全国总数的5.26%,其中民营企业385家,占比81.4%。在国家级“小巨人”中,武汉以207家排在首位,宜昌和襄阳以52家、46家紧随其后。在前三批国家级“小巨人”中,细分产品市场占有率全省排名第一的企业有147家,占比超过八成,引领示范作用显著。当前,湖北集聚了武汉锐晶激光芯片技术有限公司、武汉市聚芯微电子有限责任公司、湖北方圆环保科技有限公司、武汉永力睿源科技有限公司等国家级专精特新“小巨人”企业。
湖南省
日前,国家工信部公布第四批专精特新“小巨人”企业名单,湖南有174家企业入围,国家级专精特新“小巨人”企业累计达到399家。紧扣专精特新发展这条主线,全省已培育省级专精特新“小巨人”企业1977家,共获得发明专利1.87万项,主持制(修)定国际标准41项、国家标准831项。当前,湖南集聚了长沙韶光半导体有限公司、长沙思胜智能设备有限公司、湖南方锐达科技有限公司、飞翼股份有限公司等国家级专精特新“小巨人”企业。
声明:本文由深圳招商引资实战平台根据公开资料整理发布,因数据采信和统计口径问题,仅供招商参考!
本文来自微信公众号“招商引资实战平台”(ID:gh_61e9c3385d4b),作者:产业研究员,36氪经授权发布。















