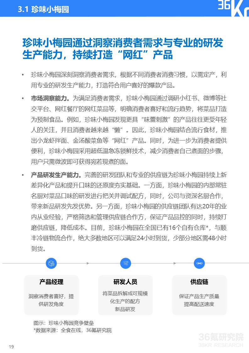
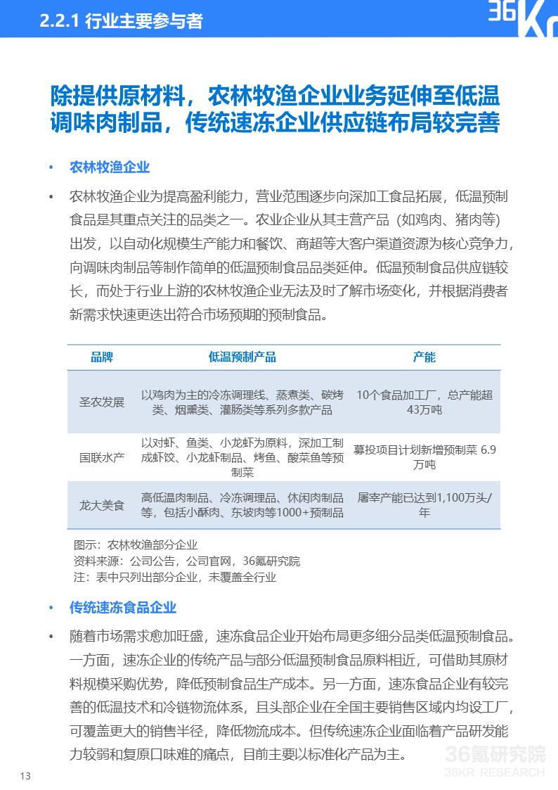
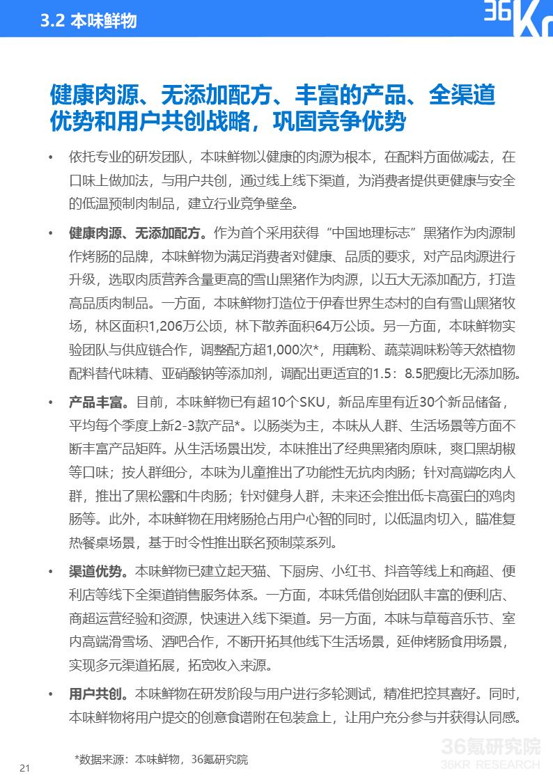
36氪研究院 | 2022年低温预制食品行业研究报告
低温预制食品是指以农、畜、禽、水产品等为原料,配以各种辅料,经过洗、切、腌制、调味等预加工环节,并在低温环境下保存及运输的食品。近几年,低温预制食品迅速蹿红,走进大众餐桌,从B端走向C端零售消费者,农林牧渔企业、传统速冻企业、专业低温预制食品企业、生鲜超市和餐饮企业等纷纷布局低温预制食品赛道。从行业发展来看,未来行业集中度有望进一步提高,向高效且透明的方向发展。
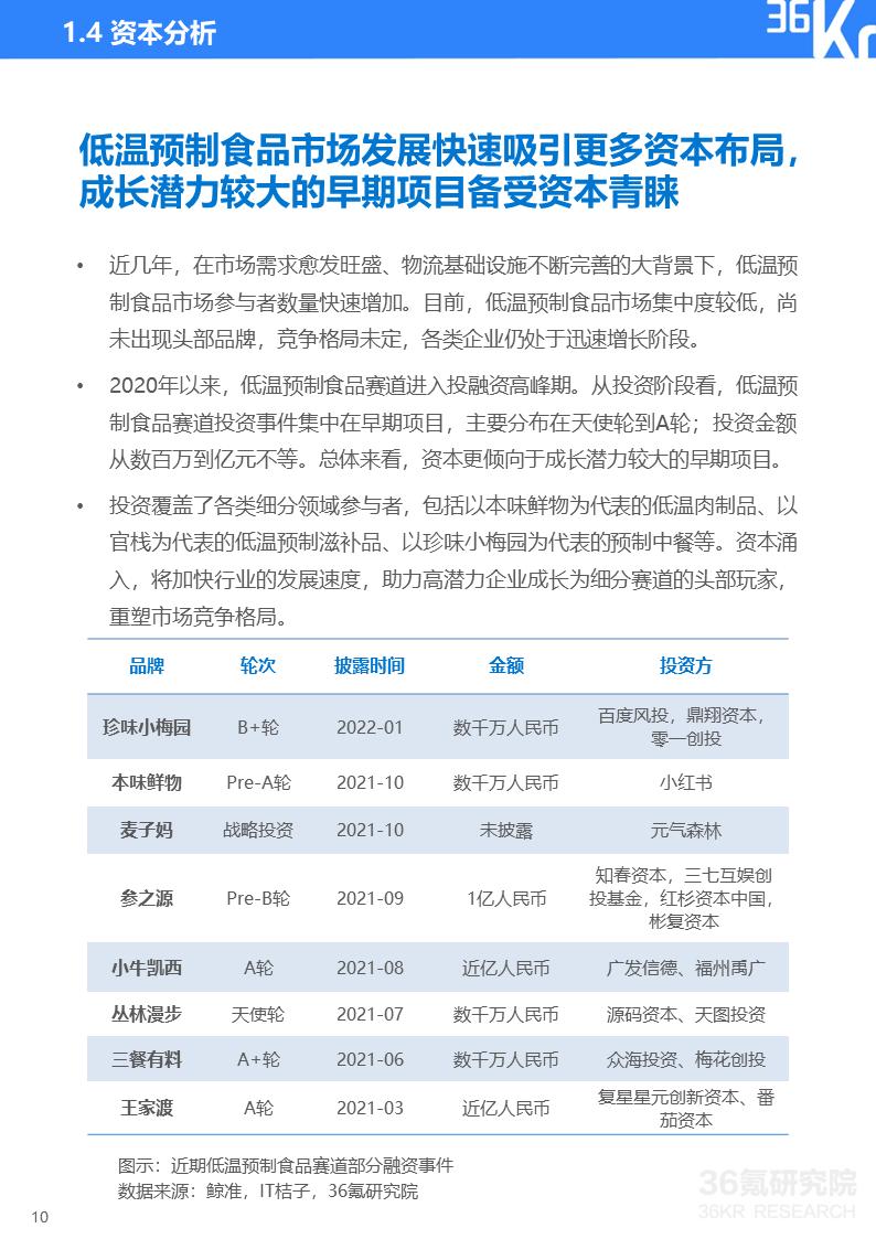
中国低温预制食品产业生态
C端及B端对低温预制食品的需求不断提升,叠加冷链物流等基础设施的不断完善,低温预制食品实现快速发展
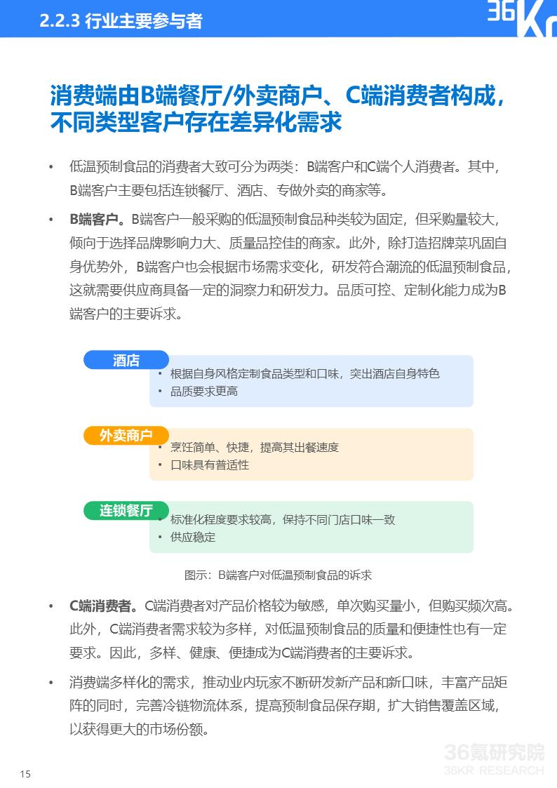
一方面,随着可支配收入提高、生活节奏加快等,人们对食品健康、质量和用餐效率等提出新要求,低温预制食品帮助消费者免除洗、摘、切等繁复准备工作,且品控有保障、味道鲜美,满足消费者对于饮食便利、健康、美味的需求。另一方面,单身人群、“一人户”家庭烹饪对菜品分量、方便度和荤素搭配要求更高,低温预制食品烹饪简单方便、分量可控、营养均衡,满足“一人户”家庭饮食需求。另外,B端餐厅方面临较高的经营成本和连锁化带来的口味一致性、供应链稳定性要求,助力低温预制食品规模增长。
中国一人户家庭熟占比
出于食品锁鲜、安全等需求,低温预制食品需在低温环境下进行制作、运输、存储和配送。冷链物流等基础设施的日益完善,不仅缩短上游原材料运输时间,也加快了预制食品送达用户手中的速度,为低温预制食品口感、食用保质期延长和企业配送广度的扩大提供基础保障。
2017-2020年中国冷库总量 2017-2020年中国冷链车保有量
消费者需求倒逼生产和供应链持续优化,温控、解冻、数字化调味、包装等技术发展逐渐成熟,推动预制食品向健康化、多样化、便捷化方向演进
温控、固态射频等解冻技术的优化,有望减少低温预制食品在制作及运输中有害成分的产生,实现食材营养成分最大程度留存。数字化调味等技术可将色香味等传统感官情况量化为数据,品牌以数据搭建模型,准确还原更多菜品口味,进一步提高低温预制食品种类的多样性。热对流速循环微波袋等包装技术可减少传统预制食品需解冻、调配配料、烹饪的繁琐步骤,使消费者的烹饪、食用更为简单化、快捷化。
行业各方参与者共建低温预制食品高效且透明的行业生态
针对预制食品行业产品质量不过关、虚假宣传等痛点,监管部门、餐饮协会、预制食品企业、消费者需多方共同发力,构建完善的监管顶层架构、统一的生产安全标准和真实的产品宣传销售,推动有序安全的预制食品行业生态的形成。
多方共同打造有序的预制食品行业生态
二八效应加剧,率先完成规模化、标准化和品牌化的企业将进一步抢滩市场
目前,低温预制行业已出现细分领域的头部玩家。头部企业凭借资金、人才、渠道等优势,通过整合资源的方式,将业务逐步渗透至产业的全流程中。行业马太效应将愈加明显。未来,市场二八效应将进一步加剧,率先完成生产规模化、标准化、品牌化的企业将抢滩市场。
低温预制食品行业壁垒
本报告的重点研究问题如下:
- 低温预制食品的分类有哪些?
- 低温预制食品存在哪些发展驱动力?
- 低温预制食品的产业生态如何?
- 低温预制食品赛道存在哪些主要参与者?
- 低温预制食品行业呈现怎样的发展趋势?
更多精彩内容,请关注“36氪研究”微信公众号。如想获取《2022年低温预制食品行业研究报告》,点击下载链接,提取码:ybi9,或在36氪研究院微信公众号上回复“低温预制食品”获取下载链接。
附:36氪研究院微信公众号















