微信力推微视背后,我有4点思考与你分享
本文来自“三节课”,作者 吴思 张成翼。
上周,经由三节课用户们的提醒,我们发现了一件大事:朋友圈出现了微视的推广入口!
于是我迅速点击进去看了看,就按照如下左一的页面,跳转到了微视产品内,随后进入拍摄页面。拍摄视频的过程中可以点击“魔法”(图三左下角)增加一些效果。完成拍摄之后无法直接跳回微信发布,需要点击“预览”(图三右下角),然后进入预览界面,之后点击“前往微信”,回到微信发布内容。
从发布流程上来看,使用微视拍摄增加了操作的环节和时长,整个过程变得复杂,但相比于朋友圈自带的短视频功能,微视作为一个摄像工具,要好用得多。比如说,更高的清晰度,更好的美颜效果和各类“魔法”,例如上图中出现的“skr”。
不过,你可能也想得到,腾讯的目的当然不仅仅是提升朋友圈视频内容的清晰度这么简单。这个还在灰度测试中的“限时推广”,绝并不是个简单的功能更新。
一方面,将微视引入到朋友圈的视频拍摄中,可以依托微信的巨大流量,为微视导流,扶持微信的成长,另一方面这相当于升级了朋友圈的摄影工具,这很有可能帮助更多人回到朋友圈中发短视频。
微信作为腾讯最核心的产品,任何一点变动,都会涉及到方方面面的影响。而且,近几年,除了阿里以外,近乎无敌的腾讯,今年针对微信几次重要的产品功能变动,几乎都会涉及到对头条系产品的防范,这次,想来也不意外。
下面,我们就围绕着这次功能更新,说几点我们的观察与思考。
腾讯扶持微视的动作从未停止
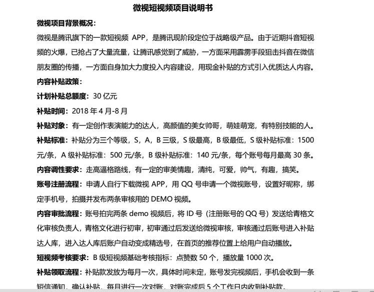
今年4月份,一张“微视短视频说明书”流出,瞬间引爆了舆论,也将微视这款一直不为人知的产品推到众人的眼前。微视的复出也意味着,面对着抖音的崛起,腾讯终于要正面应战了。
说明书中透露,腾讯将投入30亿补贴微视,批量引入短视频内容生产者。
5月18日,腾讯官方发布《关于进一步升级外链管理规则的公告》,公告明确提出“外部链接不得在未得信息网络传播试听节目许可等法定证照的情况下,以任何形式传播含有视听节目的内容”
这份公告被看作直指头条系的产品抖音,意在封杀抖音在微信内部的传播链条。
又过了几日,至5月下旬,微信曾经短暂灰度测试过一个功能,试图将用户在朋友圈拍摄的视频同步到微视中来,而且这个同步是强制性的——只要你发的不是仅自己可见的视频,就要同步到微视上。简言之,这仍然是一次为微视导流的尝试。
6月中旬,微视更新了达人补贴计划,但这次补贴调整引起了达人们强烈反抗。
6月15日,QQ放开了微视、快手分享。
而这次,用限时推广的方式,腾讯再次开放朋友圈为微视导流。
从时间线上来看,腾讯对抖音的扶持不可谓不多,而微信读这款兄弟产品的帮扶更是有目共睹,以至于常常有人打趣到:
然而,从现在情况来看,腾讯对微视的扶持效果并不明显。而根据易观千帆的数据显示,自2017年12月至今,微视的次月用户留存从未高过于15%。
想来以产品见长的腾讯,这次在短视频领域上,实在是没有在产品层面有任何过人的表现,着实让人有些惊讶。
“头腾”大战的延续
尽管此次只是一个小的功能更新,但这次的动作仍然可以视作“头腾”大战的延续。
简单回溯一下,我们就会发现,头腾大战在几年前就已经开始了,只是到了今年上半年发展到了一个剑拔弩张的阶段。
2年以前,也就是2016年的“头腾”大战,还集中在资讯领域。随着资讯类产品“今日头条”的强势崛起,腾讯推出“天天快报”试图阻击。当时的争论还围绕着社交分发与算法分发谁更胜一筹这个维度上,而由于腾讯系内部公众号内容+社交链带来的用户粘性,头条系并不被大多数人看好。
然而,随着抖音的崛起,双方的战争局势突变,直接转换了一个战场的同时,双方的力量对比也发生了变化,头条系的实力与过去不可同日而语。
而本次,微信将微视作为视频拍摄的工具引入朋友圈,就是这次大战的一个延续环节,背后绝对不是一次漫不经心的推广——它是少有得在朋友圈功能中直接上线的变动,其背后是腾讯对都抖音这款产品与日剧增的忌惮。
因此,我们也不禁要追问一句:为什么抖音让腾讯如此害怕?
抖音在今年春节期间迎来了一波强势增长,到了3月份的时候,已经拥有3亿的月活用户,随后张一鸣宣布全球月活用户达到5亿。但这还不是全部。更重要的是,抖音和过去头条系的产品不一样,它是一个拥有强大二级入口的产品。
三节课联合创始人黄有璨在《宣战抖音!腾讯与头条之战的新局面与猜想》中说到:
我们可以把互联网世界中的“入口”分为“一级入口”和“二级入口”。其中,一级入口是用户进入互联网环境获取更多信息和服务的第一载体,典型如搜索、门户、应用商店、杀毒软件、关系链或算法主导的个性化内容推荐,皆可视为“一级入口”。
而所谓的二级入口,则是用户可以在互联网环境中通过某个信息载体(往往是某种内容),自然跳转到另一项产品或服务中,比如说,用户通过知乎的某个回答跳转到了淘宝店铺,通过豆瓣上的某个书评去了亚马逊,通过一个学习类微信大号的文章去买了很多课,等等。
以这个逻辑来看,腾讯生态下,其实拥有一个极为强大的一级入口,以及依赖着微信公号这样的东西,拥有了无数“二级入口”和多样化的商业产品+变现手段。
而头条的状态是:拥有一个还算不错,但弱于腾讯的一级入口,不具备什么太强的二级入口,商业产品和变现手段也较为单一。
这样的逻辑下,头条注定很难在微信面前占得先机,也难怪了腾讯始终一副爱答不理的姿态。
而抖音的崛起,可能第一次让头条看到了自己将会拥有一个强大的“二级入口”的机会,也第一次把腾讯与头条之争,上升到了“变现路径和变现手段之争”和“生态之争”。
举个极端例子,假如像咪蒙和三节课等这样的大号、机构发现原来在抖音是可以通过短视频卖货卖课变现的,且有可能比苦逼哈哈写文章来得更容易,从而纷纷调转桥头,开始轻视微信公号,在抖音投入更大精力,甚至是把微信公号的粉丝批量导向抖音的话,这会对微信覆盖下的内容生态带来多少冲击?
就更不用说,对于在互联网世界中成功开拓了无数疆土的腾讯来说,“电商”始终是一块未能啃下的硬骨头,且恰恰是在现金流最为充沛的电商领域,诞生了迄今为止腾讯的最大对手——阿里。
此消彼长之下,腾讯的紧张与重视,就更容易理解。
所以说,抖音“二级入口”的形成,让它成为一个独立的、可以靠内容实现用户在社区内长期留存、互动的产品。这点,让抖音具备了无限的可能性。
我们再换个角度来解读上边这段话,抖音的崛起不仅仅是一个内容产品的崛起,而是一个内容生态的崛起。
在抖音尚未出现之前,腾讯在“内容”这个大的领域下拥有着无可争议的霸主地位,微信、QQ这两款产品在内容+社交上的完美结合,让腾讯通过内容占据了社交流量的入口,而在各个细分的内容领域之下,例如腾讯视频、腾讯游戏、阅文集团——腾讯几乎在每一个垂直细分领域都做到了最头部的位置上,这让腾讯认为,在互联网内容这个维度上,自己几乎拥有垄断性的地位,没有对手。
而抖音的崛起几乎可以说是打到了腾讯的命脉上。
它在腾讯系之外,形成了自己的内容生态。一个拥有巨大流量入口,可以顺畅实现用户的留存和转化的内容生态。而这意味着腾讯在内容领域的布局被撕开一个口子,由内容而衍生的各种商业可能性都不在自己的可控范围内。
而这,是腾讯不能忍受的。
微视为何如此乏力?
抖音和快手共同打开的短视频流量空间,在今年上半年继续疯狂扩张。而同时发生地是,各大互联网公司纷纷推出了自己的短视频产品,其中就包括了腾讯的微视、百度的好看,微博的爱动,还有很多人也许没有听过的,阿里的短视频产品“电流”。
抖音早期主要是依靠着漂亮的小哥哥小姐姐,以及各种宠物类视频做起来,如今,由于内容体量已经积累得非常大,以及大量优质的长尾内容,所以各类内容下都积累了数量庞大的优质内容,几乎可以覆盖到多样化的需求。
反观微视来看,由于在内容端主要采用了补贴的方式,根绝MCN的网站上的信息,价格大概在50元/万次阅读上,吸引的大部分是对价格敏感的用户,而非在内容创作上有热情和能力的用户。加之内容的定位不清,内容质量并不能让人满意。
俞军(前百度高级副总裁)老师有一个经典的产品价值公式:产品价值=(新体验-旧体验)-替换成本,在评判这种产品竞争时非常有效。
通常来看,短视频的体验,大概可以分为这样几个维度,分别是内容的生产、消费和分发。
内容生产端来看,我们刚刚提到了,微视并没有像抖音那样,强势介入到内容生产当中,更多是通过价格吸引创作者,这使得,大量的短视频其实都是直接复制自抖音,(也有传闻称,微视直接上传抖音的套路),定位不清晰,内容没有强运营,这让它在内容生产方面并不能形成抖音那样的优质的头部内容。
在消费层面,这一点虽然更多是个人的体验,但是,包括我在内的同事都表示,微视很难做到像抖音那样的沉浸式体验,很多内容很尴尬,很容易就会出戏,这一点也要稍差一些。
而最重要的分发,抖音在数据上的优势十分明显,微视除非调取微信上所有的个人信息,否则很难形成明显的优势,但倘若真是如此,微信要面对的问题可能就不是产品的竞争了。
而在换用成本上,微视一整个app的下载成本,对于已经拥有了抖音的用户来说,实在是一道难以跨越的鸿沟。
目前来看,从内容的生产、消费和分发方面,使用微视的新体验都无法超越在抖音的产品体验,所以即使在不用考虑替换成本的情况下,微视的胜算都很小,更何况,还要在大家手机中安装一个全新的app。
而要产生足够超出预期的新体验,甚至能够对抗抖音,打开自己的市场,胜负手就在是否能够找到内容的差异化点。考虑到微视目前的定位并不清晰,找到差异化的点仍然是一个需要面对的挑战。
短视频是否还有机会?
短视频产品不断收割流量的同时,各个垂直领域内的产品纷纷推出自己的短视频模块,例如体育类产品虎扑和懂球帝、美妆类“小红书”,以及知识社区知乎。
所以我们看到,这波依靠着短视频撑开的流量空间,不仅仅导致短视频类产品的涌现,同时也让各个垂直领域部分地短视频化。影响力不可谓不大。
那么短视频未来还有没有发展的空间呢?
我们认为未来在“细分垂类+短视频”这个方向下,短视频依然有比较大的发展空间:
可以以现有的细分产品的短视频模块为例来说明。
美妆购物类产品小红书,专门独立出来一个“视频”页面,放置在“推荐”页面之后,入口非常之浅,也可以看出产品团队对短视频内容吸引流量的信心。
在这个页面上,会有很多明星或者KOL,以视频的方式教用户怎么化妆。显然,在传授美妆技巧这种事,短视频所达成的“面授”相比于图文具备很大的优势。而事实上,确实有很多用户也会主动到小红书上通过视频来学习怎么化妆、护肤。
同样地,懂球帝也开辟了一个视频页面。在这个页面上,用户可以看到体育比赛视频的剪辑、球队训练的的视频或是国外一些搞笑类的体育视频。这些内容是也是图文无法高效传达的。而对于那些不满足于文字资讯类内容的用户来说,这部分短视频内容是被强需求的。
知乎亦然,短视频+知识的结合,也是一个很广的市场空间,面对这知乎上各种XXX是何种体验的问题,例如,住到豪宅中是何种体验?直接以视频的形式呈现的答案相比于文字答案简直称得上是降维打击。而对于更为专业的知识类问题,也可以考虑以用答主拍摄视频,以口述加上讲解的方式呈现。
不难发现,在很多细分垂直领域,都会有一些内容天然地更加适合用短视频来呈现。所以,在细分垂类+短视频这个方向上,我们认为,仍有很大的视频生产空间和市场需求,我们也期待在健身、美食、设计等更多细分方向上,能够有更加专业的短视频产品出现。(完)















