东本“机油门”解决方案公布:部分CR-V召回,发动机等部件终身包修
本文来源:经济观察报,作者:耿慧丽
在一位资深人士看来,2个多月后才最终敲定东本的召回方案,也跟政府的机构整合有关。“三局合一机构和人事精简,原本三个局600多人整合后变为300多人,缺陷产品管理中心原本想由下属事业部门升级为公务员编制,也没成,这期间机构调整,人员精简,很多事情难免受到影响。”
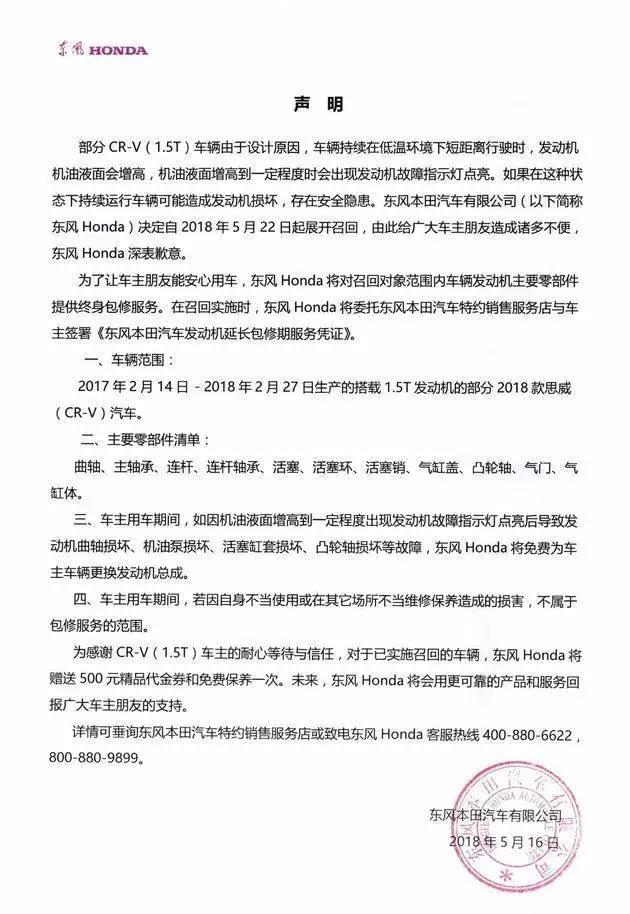
沸沸扬扬闹了几个月的东风本田CR-V机油增多一事有了最新进展。5月16日,国家市场监督管理总局缺陷产品管理中心发布公告称,东风本田决定自2018年5月22日起,召回2017年2月14日至2018年2月27日生产的搭载1.5T发动机的部分2018款思威(CR-V)汽车,共计130455辆。
公告显示,本次召回的原因是部分车辆由于设计原因,车辆持续在低温环境下短距离行驶时,发动机机油液面会增高,机油液面增高到一定程度时会出现发动机故障指示灯点亮,如果在这种状态下持续运行车辆可能造成发动机损坏,存在安全隐患。
具体召回措施为:东风本田汽车有限公司将为召回范围内的车辆免费更换空调控制单元、升级FI-ECU软件,对搭载CVT变速箱的车型同时更换散热器下水管总成、升级TCU软件,抑制机油液面增高,消除安全隐患。召回实施时为对象范围内的车辆免费更换发动机机油和机油滤清器,并添加发动机清洁剂。
随后,东风本田官方网站发布一则声明,除了再次确认缺陷产品管理中心公告中的召回对象和召回措施,还承诺将对召回对象范围内车辆发动机主要零部件提供终身包修服务。在召回实施时,东风本田将委托东风本田汽车特约销售服务店与车主签署《东风本田汽车发动机延长包修期服务凭证》。此外,对于已实施召回的车辆,东风本田将赠送500元精品代金券和免费保养一次。
和2月初东本公布的解决方案相比,此次最终的召回方案中,除了升级ECU软件,东本还增加了同时更换散热器下水管总成、升级TCU软件、免费更换发动机机油和机油滤清器,并添加发动机清洁剂等内容,最为重要的是,承诺发动机重要零部件终身包修。
至此,沸沸扬扬数月之久的CR-V“机油门”事件,终于有了官方认可的解决方案。
今年1月20日,东风本田召开媒体沟通会,正式承认CR-V机油增多问题,并表示机油液位超过机油尺上限30mm以内,对发动机性能没有影响。
紧接着,2月初东风本田正式发声明,称正在组织技术专家进行相关测试,并承诺2月12日公布解决方案,同时宣布,将延长发动机包修期至6年20万公里。
2月12日,东风本田再次召开媒体沟通会,公布对全国27个省市自治区CR-V机油增多问题的调查,并再次确认,机油液面超上限30mm前,不会出现发动机的机能不良。
在这次媒体沟通会上,东风本田表示将采取召回,具体召回措施为:
对搭载1.5L涡轮增压发动机的CR-V和CIVIC车型的ECU进行程序升级,通过调整燃油喷射时机、发动机点火时机及转速,加快发动机升温,让机油中混入的燃油尽早挥发以再次燃烧从而有效控制机油液位升高。同时为了便于用户对于机油情况的检测,东风本田还将在机油尺上下限不变更的基础上,追加确认机油增量的刻线,并同步修订用户手册。
不过,东风本田的解决方案并未获得质检总局的认可。3月初,国家质检总局网站披露的消息显示,质检总局执法监督司就“机油增多问题”约谈东风本田,要求东风本田高度重视消费者反应的问题,尽快拿出切实有效的措施,包括采取延长质保的措施,严格按照法规要求消除车辆缺陷。这则消息显示,质检总局将对企业开展召回活动进行监督。
随后的声明中,东风本田表示将称暂停销售搭载1.5L涡轮增压发动机的CR-V,并表示将依据国家法规法律积极处理问题。
这之后的两个多月,CR-V召回一事便没了下文,期间不少消费者与媒体一直困惑为何还不开始召回,甚至有消费者质疑是不是厂家想逃避责任。
东风本田人士对经济观察报记者表示:“这期间一直在做大量的试验验证工作,保证最终的解决方案能够很好解决问题,让消费者安心。”
长期关注汽车行业召回的业内资深人士认为,主要是由于厂家和质检总局在召回方案上没有达成一致。从2004年我国出台《缺陷汽车产品召回管理条例》以来,每年都会有两三百起汽车召回,而且绝大多数都是企业主动召回。
“一般都是企业主动跟质检总局沟通,或者质检总局开始调查了,企业赶紧跟政府沟通,企业提出解决方案质检总局同意以后,正式发布召回声明。很少有企业发布召回措施以后被质检总局推翻的案例,印象中只有大众DSG变速箱风波时,后来企业不得不二次召回。这次不是道是企业太心急了没沟通好,还是东本的召回方案发布会消费者和媒体舆论很多不看好,质检总局那边有压力,所以否定其召回方案。”上述资深人士表示。
在这位资深人士看来,2个多月后才最终敲定东本的召回方案,也跟政府的机构整合有关。今年两会期间通过的中央机关改革方案确定:工商总局、质检总局,食药总局三局合一组建市场总局。“三局合一机构和人事精简,原本三个局600多人整合后变为300多人,缺陷产品管理中心原本想由下属事业部门升级为公务员编制,也没成,这期间机构调整,人员精简,很多事情难免受到影响。”















