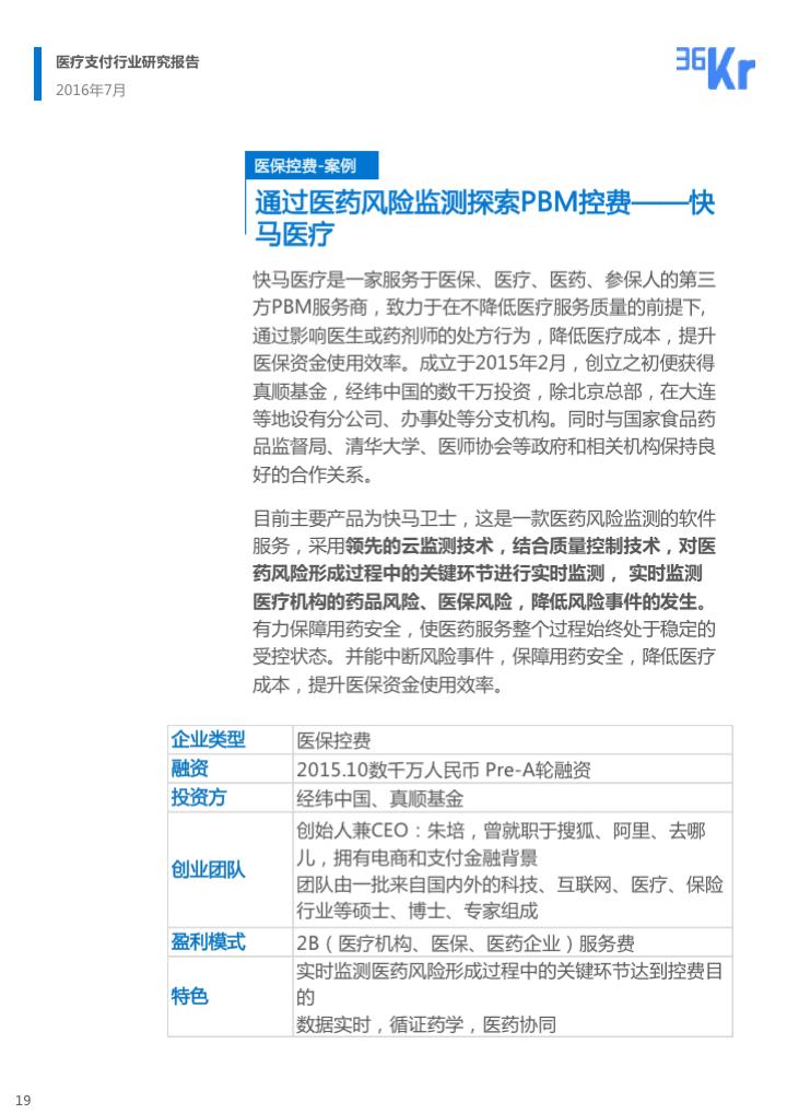
【行研】民生金融,行业血脉——医疗支付行业研究报告
本报告从行业宏观及微观角度,对一级创投市场进行梳理研究,对市场格局进行判断。
关于36氪研究院
36 氪研究院是 36 氪研究子品牌,专注于一级市场的行业研究,通过定性定量结合的方式研究新兴行业与企业,欢迎大家积极与我们交流讨论。
分析师:姜姝艺 jiangshuyi@36kr.com,关注医疗、教育领域
全版报告下载链接
原创文章,作者:姜姝艺,如若转载,请注明出处:http://36kr.com/p/5047614.html“看完这篇还不够?如果你也在创业,并希望自己的项目被报道,请戳这里告诉我们!”















