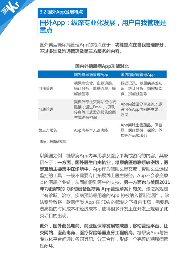
【行研】互联网慢病之糖尿病行业深度研究(下) 之 一级市场及APP用户研究
本报告共分上下两篇。上篇从宏观及行业角度,梳理行业现状、研究二级市场公司和互联网巨头布局;下篇进行一级创投市场研究及“糖尿病+互联网”APP用户研究。请持续关注36氪研究。
关于 36 氪研究院
36 氪研究院是 36 氪研究子品牌,专注于一级市场的行业研究,通过定性定量结合的方式研究新兴行业与企业,欢迎大家积极与我们交流讨论。
分析师:姜姝艺 jiangshuyi@36kr.com,关注医疗、教育领域
全版报告下载链接















