从NASA到SpaceX:美国商业航天的隐秘往事
编者按:本文来自微信公众号“钛禾产业观察”(ID:Taifangwu),作者:任友善,36氪经授权发布。
2020年11月16日,SpaceX用猎鹰9火箭,成功将搭乘有4名航天员的载人龙飞船(Crew-1任务)发射升空,驶向国际空间站。Crew-1任务的圆满完成,意味着美国总算结束了一段耻辱岁月——美国将航天员送往国际空间站,终于不用再求助俄罗斯人。
就在SpaceX执行Crew-1任务的8天前,NASA局长吉姆·布里登斯廷宣布:一旦拜登入主白宫,他就辞职。
吉姆·布里登斯廷并非特朗普的铁粉,这也不是NASA局长第一次辞职。他辞职原因很简单,认为自己无法在拜登政府里为NASA争取到最大利益。
这背后的一个事实是:表面风光无限的NASA,背地里却处境尴尬。虽然没有一届美国总统表示要终止航天投入,但都在不断裁减NASA的预算。除了钱袋子越来越紧之外,NASA还屡屡被民众质疑其存在的合法性。
政府投资骤减,航天机构只能自寻「钱途」——SpaceX的出现,成为NASA打开局面的一把钥匙。这家被坊间舆论议论为NASA私生子、白手套、杀价鲶鱼的私营科技公司,以一个颠覆者的姿态出现,但本质上却更像是一个衣钵继承者。
无论如何,SpaceX或许是NASA目前找到的最佳方案。更大范围的商业化是美国航天发展的大势所趋,SpaceX只是顺势抓住了这个机遇。
NASA诞生至今,经历了从舞台中央到渐隐幕后、从行政机构到「半身入海」、从陷入「声望陷阱」到制造「地球危机」,再借由SpaceX打开商业航天的突破口……美国人的航天发展史上,有着众多鲜为人知的隐秘往事。
01「面子高于一切」
在NASA前首席历史学家罗格·劳尼乌斯(Roger Launius)博士的眼里,权力和声望,从NASA诞生之初就为这个太空行政机构蒙上了厚重的阴影,经久不散:
「权力和声望把NASA卷进了一系列问题里,使它要么被过度高估,要么被过度低估。」
NASA缘何陷入权力和声望的陷阱,要从冷战开始讲起。
1957年10月4日,苏联发射了世界第一颗人造卫星斯普特尼克1号(Sputnik 1),拉开美苏太空竞赛的序幕。在美国看来,苏联人既然拥有了把卫星送入太空的能力,也意味着随时可能把卫星换成核弹头砸向北美大陆,美国国家安全危在旦夕。
仅仅几周后,苏联人又发射了第二颗卫星:斯普特尼克2号。这颗星比上一颗重量增加了6倍,更气人的是,这次苏联还把一只小狗带进了太空。
苏联送狗进太空的宣传画
这场史称「斯普特尼克危机」的事件,让美国从媒体到民众、从产业界到政府、从科学家到工程师,举国上下都陷入一片恐慌之中。
在总统艾森豪威尔的号令下,前纳粹科学家冯·布劳恩率领的陆军弹道导弹局终于在1958年初发射了两颗美国卫星上天。但美国人并未因此松一口气,冯·布劳恩本人也坦言:
「我们小小的探险者1号和先锋1号只能在精神上与苏联人的卫星抗衡,而在火箭硬件上,我们差得就更远了。」
冷战期间,精神上的抗衡与实力上的较量同样重要。美国的决策者们担心,斯普特尼克危机对美国人心理上的打击,可能让美国社会在苏联人发起进攻前,就因为恐慌而产生社会骚乱。
太空危机引发美国社会骚乱的历史:
1938年,哥伦比亚频道「火星人入侵地球」乌龙事件。
广播后,工厂紧急生产防毒面具,
孕妇流产报道急剧增多,甚至有人自杀。
尽管现在听上去有些可笑,但保住面子以稳定美国民众的情绪,在当时政府看来是比科技研发、技术应用更紧急的事。国会认为有必要成立一个全新的政府机构,以领导所有非军事太空行动。1958年7月29日,在美国首份国家太空战略发布后1个多月后,时任美国总统艾森豪威尔签署美国85-568公共法案,成立了美国国家航空航天局,也就是NASA。
一场斯普特尼克危机,不仅吓出了DARPA(参见前文:《美国科技「下海」往事》),还吓出了NASA。
1958年NASA成立后,
诞生于1915年的NACA(美国国家航空咨询委员会)
也随之解散。NASA在随后20年里,
逐步继承了NACA的人力、预算、实验室、情报。
NASA诞生之初,在军事和民用之间摇摆纠结。艾森豪威尔这个问题上表现出了前瞻性,他决定将军事和民用航天活动分开进行,让NASA主要负责民用空间探索。
对于美国人把军用航天活动和民用航天活动分开的决策,连前苏联太空研究所主任萨格德耶夫也大加赞赏,认为正是因为这个原因,导致前苏联向静地轨道发射首颗通信卫星的时间比美国晚了10 年:
「前苏联就没有这样一个政府性机构, 民用航天永远是军事航天计划的一个小弟弟,这影响了民用航天技术的发展。」
虽然艾森豪威尔做了一个在现在看来是明智的决策,但在当时的大环境下,NASA更多时候需要争气而不是争馒头——冷战产物NASA,其诞生和存在的首要价值仍然是帮美国人抢夺在世界航天领域的领先地位。前有苏联人要赶,后有自家人在追,被抢了预算的美国空军,也从NASA诞生开始就牢牢盯着它。
第二任局长詹姆斯·韦伯(James Webb)对NASA的使命毫不讳言,认为NASA的首要任务就是保持美国人的荣誉:
「我对太空没有兴趣,我们在太空烧钱的唯一理由就是击败苏联。」
这个烧钱的超级机构组建后,举全国之力上马了三大项目:水星计划、双子星计划和阿波罗计划。
NASA成立后的三大项目
水星和双子星两个计划,美国都未能追赶上苏联人的步伐。而到了阿波罗计划时期,时任总统肯尼迪下令把航天科技提高到「国家威望的象征」来重点发展,他许诺不仅要让美国立刻成为世界第一,还要成为持续、唯一的世界第一(first but, first and, first if, but first period)。
投入超过30万人、耗资255亿美元的阿波罗登月后,NASA终于完成了「世界第一」的使命。
冷战结束后,太空竞赛就此告一段落,NASA也随即陷入另一种尴尬。荣誉之争在冷战中是NASA发展的主要动力,后来却成为了NASA艰难转型的绊脚石。
以总统科学顾问委员会(PSAC)为代表的美国政界和学界认为,NASA陷入了「声望陷阱(prestige trap)」里——自成立以来,NASA就只能以第一的姿态存在。
深陷在「持续第一」的声望陷阱里,NASA在太空探索中的姿态、方法、立场、宣传用语、甚至技术都被戴上了枷锁,实用价值也被排在声望之后。
翻译成通俗的话就是:死要面子活受罪,让后冷战时代的NASA不堪重负。
02 被迫下海的NASA
2011年,亚特兰蒂斯号返回肯尼迪航天中心后,美国人退役了所有的航天飞机。此后9年里,美国的宇航员只能搭乘俄罗斯的联盟号飞船进入国际空间站。
这一讽刺现象的根源不是因为技术,而是NASA存在的合法性饱受民众质疑。NASA的生存危机、预算危机都来源于此。
阿波罗登月之后的太平日子里,NASA预算开始大幅度滑坡。1969年美国哈里斯(Harris)民意调查显示:56%的美国人认为阿波罗计划花费过高,64%的人认为NASA预算过多——美国人始乱终弃的态度,让NASA陷入严重的资金不足。
阿波罗计划历时11年,耗费了美国政府天量资金
大批美国民众认为:既然登月成功,成为世界第一了,为什么还要继续把纳税人的钱砸给NASA呢?用这些钱来解决更紧急的医疗、教育、基础设施问题不好吗?
在民主投票机制下,每一届总统想要获选或连任,就必须迁就民意,对NASA的预算挥起大镰刀。但是总统们也深知发展太空技术的意义并不止于眼前,尼克松就曾在被迫砍掉NASA预算后,又充满愧疚地说:
「我深知NASA的战略意义远远超过它所拥有的预算。」
NASA尝试过建构一些合法性,好让政府和民众同意它增加预算。第一个尝试是努力渲染地球危机——地球不是人类的最终家园,它终将或毁于资源枯竭、或毁于小行星的撞击、或毁于太阳的衰退。因此,人类必须成为「多行星物种」,必须探索太空。
这个论断的主要推手是美国著名天文学家、科幻作家卡尔·萨根(CarlSagan)。在科幻作家的煽动下,好莱坞的编剧导演们也默契配合,以地球灾难为主题的电影风靡一时。NASA也不失时机地借用美国殖民历史的辉煌,把「太空殖民」这个词搬了出来。
卡尔·萨根的论述看起来很科学,人们认同但不买账。太过遥远的危机,遥遥无期的回报,显然打动不了民众为它增加数以亿计的预算。
NASA在建构合法性方面所做的第二个尝试,是努力将航天技术推向民用领域,以此来安抚民众不满,争取更多的民意支持。
上世纪60年代,阿波罗登月计划总共获得了3000多项专利,美国的高技术产业发展受益匪浅。基于载人航天所衍生出的技术,有3万多种民用科技产品诞生——计算机、人工智能、遥感作业等技术的民用转化带动了整个工农业的繁荣。
航天技术所衍生出的民用产品,小到圆珠笔、果珍饮料、魔术贴、铁氟龙不粘锅,大到航天涡轮泵技术和精密控制技术造出的人工心脏、透析机……本世纪初美国宇航局专家曾有过测算,美国在载人航天上的每1美元投入,都能收到9美元的回报。
第二个努力看上去比第一个合理得多,但依然难以说服美国民众。人们提出最普遍的疑问是:
「我们为了得到一口不粘锅,必须要把送人上月球吗?」
从阿波罗计划开始,民众就对NASA的质疑持续不断。其中有三次较为著名的冲突:
第一次冲突爆发在尼克松连任的总统大选期间。20世纪70年代这段时期,正值美国民众的反战情绪高昂,为冷战而生的NASA自然成为众矢之的。
为了缓和民众情绪,尼克松先雇佣了一个太空专题小组来研究调查未来的计划。但当时的NASA局长佩恩(Paine)和尼克松一点默契也没有:他继续火上浇油,固执地带人游说这个小组,让他们支持NASA的空间站、可重复使用航天飞机和火星计划。总之,佩恩要大胆地搭建一个前沿的太空交通系统。
这既是NASA和民众矛盾最激烈的一次,也是NASA和总统矛盾最激烈的一次。佩恩的计划被总统顾问团一票否决。削减预算前,尼克松还特意给佩恩打了声招呼:
「你尽管告诉你的手下我有多不情愿,但不得不削预算。我相信空间探索是一个长期事业。」
最终,心有不甘的佩恩在1970年引咎辞职。尼克松出于「做人留一面,日后好相见」的考虑也做出了小小的让步,批准了NASA的可重复航天飞机项目。
实际上,尼克松的顾问约翰·埃利希曼(John Erlichman)后来透露,尼克松此时顶着的压力不止削减预算——而是被要求解散NASA,送航天英雄下岗。
第二次冲突发生在苏联解体后。冷战结果已经表明,苏联人虽然在太空赢了好几回合,但却彻底输了国运。
1993年,俄罗斯总统叶利钦宣布终止暴风雪号航天飞机计划,美国民众也同时掀起了对NASA的批判——冷战都结束了,干嘛还要死要面子活受罪?苏联帝国的轰然坍塌,也让太空竞赛似乎坐实了「劳民伤财」的罪状。
第三次冲突的导火索是2003年美国哥伦比亚事故。这是NASA有史以来的最大丑闻:为了政治声望,有故障不报,最终眼睁睁看着7名宇航员命丧太空。
这次事件让美国民众对NASA的不满达到顶峰,泄洪一般涌出:他们呼吁剥夺NASA的载人航天权力。最终,时任总统小布什给NASA的航天飞机判了死缓。
他于2004年宣布,NASA将在2010年底送航天飞机退役,并研制新的载人太空舱。同时开启「星座计划」,阶段性推进NASA的月球、火星等太空探索项目,以此来弥补NASA存在的必要性。
小布什勉强维系了NASA的最后尊严,继任总统奥巴马则踢了让NASA「下海」的最后一脚。奥巴马任期内的财政预算十分紧张:一边是2008年金融危机带来经济疲软和阿富汗战争加剧的财政赤字,另一边是前任总统小布什星座计划挖的预算大坑。
正值奥巴马焦头烂额之时,NASA老朋友、洛克希德·马丁公司CEO诺姆·奥古斯丁(Norm Augustine)的一份报告点醒了国会。这份报告提到的一个重点观点是让复杂、可重复使用的航天飞机回到更简单小型的太空舱,将太空运输交给市场化公司,并以商业的方式开展竞争。他在报告中写到:
「这种方法并非没有技术和项目风险,但它有可能降低该系统的运营成本,并有可能将美国进入近地轨道的时间加速一年左右。我们建议为这项服务建立一个新的竞争机制,大公司和小公司都可以参与进来。」
2010年,奥巴马在演讲中正式认可商业航天公司的努力:宣布终止星座计划,以私营企业为主力,发展低轨载人航天与国际空间站计划。
结果皆大欢喜——政府不用再头疼预算、私营航天公司从灰色地带正式登堂入室、NASA从「声望陷阱」中解脱、民众对商业公司更接地气的经营模式表示赞许。
斯普特尼克危机62年后,美国政界、商界、民众终于再一次在航天问题上达成一致。
03 顺流而上的SpaceX
NASA的改革,给濒临破产的埃隆·马斯克送来了甘霖。除了发射订单外,NASA的大量技术、人才、政策开始源源不断地支援这家私营企业。
NASA也乐于配合私营企业的商业故事。从贝佐斯的「重返月球」,到马斯克的「殖民火星」,背后常常是企业和NASA之间的双簧戏。NASA的主流科学家长期在媒体上与马斯克一唱一和:
「火星有一天会成为家园,并且有可能成为旅游圣地。」
NASA和商业航天企业互动,都由商业船员与货物项目办公室(C3PO)进行运作。政府、NASA、SpaceX,三者关系时好时坏,民众和舆论则更关注发射的成败。NASA一直为端平政府、军方、商业、民众四碗水操碎了心。
「商业航天」这个词让人兴奋,但容易让人忽略幕后的政府力量。航天领域的商业化大潮一浪高过一浪,其整个局面仍然是牢牢掌握在政府手里。
到目前,美国私营企业也基本只是参与低轨道(LEO)部分的卫星网络建设。深空探索仍然掌握在NASA手中,由其主导推进「人类探索与太空发展(HEDS)计划」。
NASA「人类探索与太空发展(HEDS)计划」的四步走
即使在商业航天领域里,NASA也仍然是美国企业的大家长。除了订单之外,美国商业航天企业的技术和人才大多来源于NASA,就连政策也需要找NASA讨教。
目前的NASA,基本上是「半身入海」的舒服姿态,一只脚在商业航天的海洋里,另一只脚在国家航天的岸上。如此局面得来不易,因为美国航天商业化的道路铺垫已久。
从1958年NASA诞生起,大到整个火箭、全球跟踪网络、火箭分系统的研制,小到一个电池、一个潜望镜,都曾经外包给商业公司。1984年,美国政府发布了对后来影响深远的《空间商业发射法案》,放开火箭发射业务给商业公司。时任总统里根说:
「我最重要的目标之一就是发展商业航天。」
但直到2003年后,美国才把商业航天当作一个重要的体系来发展,而非局部的开放。2005年,商业船员与货物项目办公室(C3PO)成立,作为NASA的直接分机构。C3PO的宗旨是:扶持商业航天企业、刺激航天经济发展。
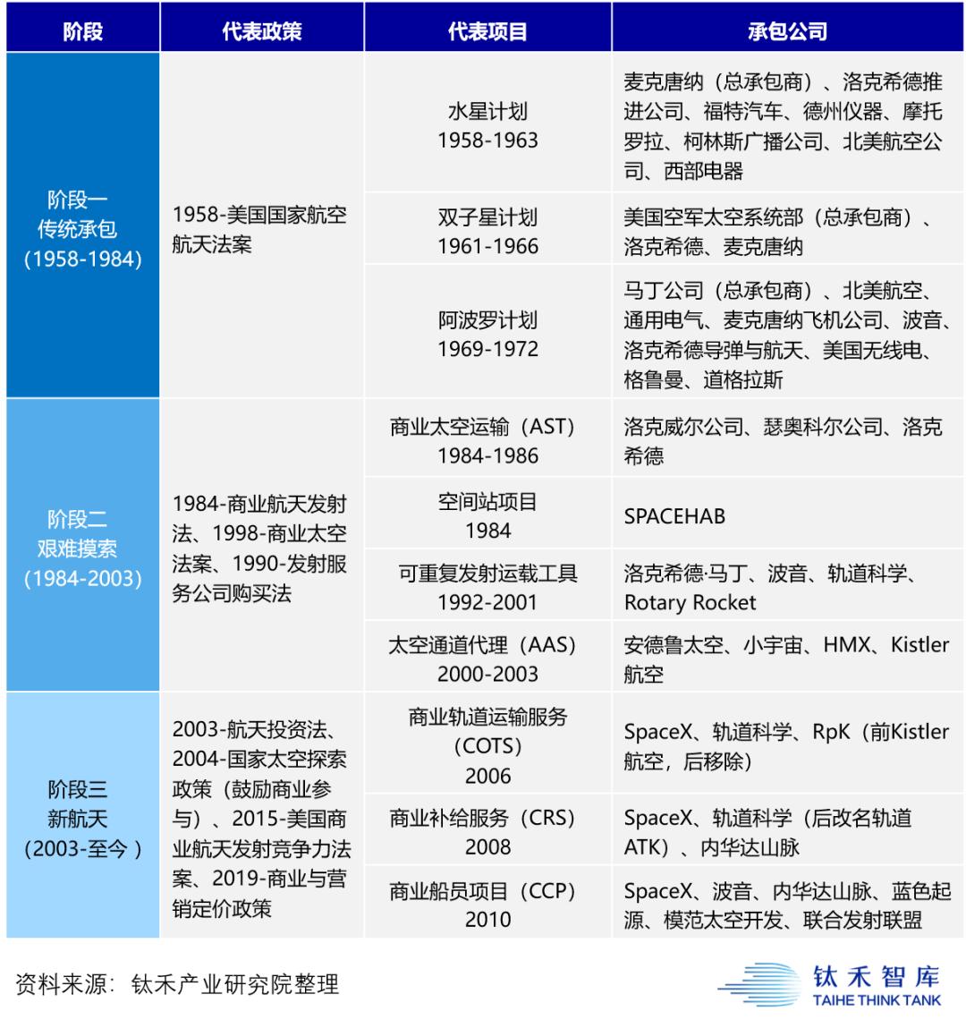
美国商业航天的三个阶段
C3PO的团队由少部分NASA工作人员和大部分外部协作人员构成。这些外部协作人员来自各行各业,如:律师、风险投资家、政府专家、企业高管等。C3PO主要负责的业务包括两块:往国际空间站送人和送货,由此延伸出三大计划。
送人的计划是商业船员项目(CCP)。
商业船员项目(CCP)
送货的计划是商业轨道运输服务(COTS)和商业补给服务(CRS)。这两个项目的区别是COTS负责开发运载工具,CRS负责实际运输。
商业轨道运输服务(COTS)
商业补给服务(CRS)
除了往空间站送货外,月球收费载荷商业服务(CLPS)也正在规划中。
从上面三张图表可以看出,无论送人还是送货,SpaceX都是其中的最大赢家。马斯克赢得的不仅仅是入场券和资金,还有NASA极为慷慨的资源分享——经验、知识、技术、供应链、渠道、专家团队、政策扶持等等。当然,这些资源也会视情况收取相应费用。
自从小布什和奥巴马颁布一系列政策法案之后,NASA就从一个垄断组织,转变发展重心到科学研究和深空探测领域。离「钱」最近的低轨业务连市场带技术一起转让给私营企业,自然也吸引了大量社会资本蜂拥进入。
站在NASA肩膀上的SpaceX,顺流而上拿到了其中最大一块蛋糕,马斯克借此获得了数十亿美元的融资。如今,SpaceX是NASA商业项目的主要承包商。
除了NASA,美国还有许多部门——DARPA、国防部等机构也向SpaceX伸出了橄榄枝,借SpaceX的平台来发展新一代太空技术,其中包括军事用途的太空技术。2020年10月6日,美国国防部太空发展署(SDA)向SpaceX授予了1.491亿美元的合同,用以发展Starlink的导弹跟踪功能。
通过开放体系撬动社会资本进入,解决资金问题使其保证持续竞争力,进而反哺国防——NASA正在推动美国航天体系演化成为新的军工复合体,堪称DARPA之后美国军民融合实践的又一典范。
04 马斯克靠什么接棒?
在NASA传统承包关系中,政府的支付是大包大揽的。这无形中让承包商养成了低效率、做无用功的坏习惯,反正政府会替项目延期和超预算买单。但在C3PO的管理下,NASA把原来的一次性竞标改为了里程碑式竞标,这就相当于打破了承包商的「铁饭碗」。
此外,传统承包关系中,NASA是购买整个产品系统的所有权,这项开支无疑巨大。新的承包关系中,产品所有权仍然保留在企业,NASA只购买服务,例如一张船票或者一次货物运输。
这一转变让NASA在和供应商议价时可以足够游刃有余。12月2日,中国嫦娥五号在月球表面「挖土」成功。一天后,NASA宣布将聘请Lunar Outpost等4家公司为其采集月球土壤,合同总金额仅为25001美元。Lunar Outpost公司由于本来就有在月球挖土的计划,所以NASA所支付的费用仅仅为1美元——这1美元尚需分为三期支付,签约后先支付10%,着陆器发射后支付10%,在正式收到采集样品后支付80%尾款。
即便是这样的合同,投标者也是趋之若鹜,NASA收到了来自全球至少16家公司的22份应征提案,竞争激烈程度可见一斑。
NASA改革后的管理模式,本质上是一种结果导向的精细化过程管理。NASA打破了原来「大锅饭」的管理机制,又以商业为导向,重新整合成一张更精密的拼图。
以COTS为例,NASA给SpaceX和轨道科学公司在预研、检验生产、飞行展示三个阶段内,又规定了许多个「里程碑」指标。NASA虽然也会预付一笔很少的费用,但只有当承包商完成里程碑任务后,NASA才会支付更多,并把最终的大订单作为奖励送给承包商。
SpaceX也是在COTS的竞标中一路打怪升级,完成了30多个「里程碑」任务,才拿到最后的大订单。
为什么SpaceX能赢得NASA的芳心?答案是五个词和一句话。
五个词分别是:效率、成本、资本、创新、可靠。
效率:灵活高效是新兴科技公司的杀手锏,也是NASA寻求商业合作的主要原因。SpaceX压缩了决策和制造周期,在管理方面尽可能精简团队规模,同时将管理层级控制在最少。
SpaceX曾对NASA抱怨国际合作:
「为什么日本宇航局的人,
一个小决定要磨叽一个多月?」
成本:这是洛克希德·马丁和波音公司出局的主要原因。洛克希德·马丁和波音结成垄断联盟,多年来狠敲NASA竹杠。而与SpaceX合作之后,NASA发现开发火箭的成本降低到了原来的10%-40%。
在商业船员项目的里程碑式计划——CPC 2中,SpaceX以5500万美元/席的价格赢得了NASA数百亿的最终订单。与此同时,SpaceX的竞争对手波音公司报价是9000万美元/席,甚至比俄罗斯宇航局8000万美元/席的价格还要高。
资本:这是RpK公司淘汰的原因,也是美国发展商业航天的主要目的。太空政策首席分析师,约翰·M·洛格斯登(John M. Logsdon)曾经评价NASA:
「多年来,人民和政府都愿意继续载人航天事业,但他们支付的预算仅够维系研究机构的勉强生存。」
NASA的预算很有限,他们当然不想当钱袋子。NASA给自己的定位是种子基金,以此为杠杆来撬动社会资本入局。COTS项目中,NASA会把项目的政府出资占比压缩在40%左右。RpK入围但又被解约,是因为没能筹到足够份额的商业资金。
创新:由于没有历史包袱,SpaceX可以轻装上阵搞研发。早在2010年NASA艰难适应数字化设计时,SpaceX的团队已经实现了设计全流程无纸化。另一方面,由于NASA受美国国防法的严格限制,在国际交流方面较难开展。而SpaceX则少有体制束缚,方便推进更多的国际合作。
可靠:这是蓝色起源出局的主要原因。虽然都是互联网背景出身的创新者,但马斯克比贝佐斯更具有超级产品经理的稀缺品质——跑马圈钱的同时还得把活干好。据NASA的文件记载,蓝色起源公司曾经有多次任务未达到时间和质量的要求。相比之下,SpaceX的完成度和可靠性都较高。
马斯克尽管看上去像科技疯子,却是美国政府操心最少的一个。1986年,挑战者号航天飞机发射后爆炸,直接刺激了同年《美国航天商业货物禁令》的出台。这一事件也给后来的商业航天者留下了巨大阴影。马斯克却能一边融资找钱,一边完成任务——这样上能为国分忧、下能自食其力的企业家,政府当然喜欢。
效率、成本、资本、创新、可靠,总结成一句话就是:
「听国家话,把活干好。」
参考文献:
[1] 晓雨,NASA40年历史的回顾,1999
[2] Kimberly AmaDeo, NASA Budget, Current Funding, History, and Economic Impact, 2020
[3] NASA,https://www.nasa.gov,2020
[4] NASA, Commercial Orbital Transportation Service, 2014
[5] Robert M. Kelso, Commercial Space Development: What' s the Next? , 2007
[6] Roger Launius, Imprisoned in a Tesseract: NASA's Human: Spaceflight Effort and the Prestige Trap, 2012
[7] Ann Beardsley, Historical Guide to NASA and the Space Program, 2017
[8] NASA, JSC Oral History, 2020
文章内容系作者个人观点,不代表钛禾产业观察对观点赞同或支持;转载请联系主编授权(ID:taizhubian)















