36氪研究院 | 2020年智能家居行业研究报告
从“碟中谍”系列中阿汤哥语音控制屋内灯光到“回到未来”中的自动化厨房,再到 “钢铁侠”中的人工智能系统……这些科幻片中的情景深入人心,寄托着人们对美好家居生活的憧憬。
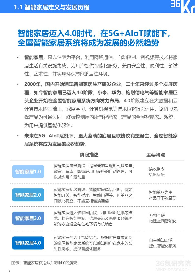
目前,只存在于影片中的科幻场景在现实生活中已经得到部分落实。智能家居经过不断迭代已迈入4.0阶段,在人们生活中占据了越来越重要的位置。例如,小米作为国内智能家居巨头早已推出可由语音控制的智能电视、智能音箱、智能摄影机等单品,帮助用户轻松实现人与设备的互联,提供便利高效的家居生活。此外,国际知名品牌施耐德电气的Wiser全屋智能家居系统基于ZigBee3.0通讯协议技术,可实现屋内所有智能设备的远程无线操控和实时云端通讯,满足用户对于单品兼容性和操作便捷性的多重需求。
未来在5G+AIoT持续赋能下,更大范畴的底层互联协议有望诞生,全屋智能家居系统将成为发展的必然趋势。
什么是智能家居4.0?
智能家居4.0是指智能家居巨头厂商不再局限于智能单品的研发,而是发力构建基于物联网和人工智能技术的生态圈,积极打造可以自主感知用户需求,提供智能化服务的全屋智能家居系统产品。根据客户需求定制的全屋智能家居系统,可以感知用户在家中的即时性需求,并及时提供智能化服务。
5G+AIoT技术对智能家居有怎样的推动作用?
5G技术的特点是高宽带、低延迟和广连接,可为全屋智能家居系统提供更加全面的网络通信保障和安全防护保障,在5G技术加持下,智能家居产品的连接速度、稳定性和安全性都能得到二次提升。
AIoT技术的加持则会使终端设备实现互联互通和算力的迅速提升,这种情况下,智能家居终端设备将自主学习用户行为偏好,从而为用户提供更加贴合需求的服务。
新冠疫情对智能家居行业发展有什么影响?
疫情影响下,国内外居民对无接触式的智能家居产品需求均有显著提升,这为全球智能家居行业增长提供了契机。与此同时,疫情也催化了人们对美好家居生活的向往。消费者调研数据显示,经历居家隔离后,76%的受访者对生活质量的要求有所提高,会考虑购入更多智能家居产品。由此可见,后疫情时代,人们将增加对智能家居产品的投入和使用,用以提升生活品质。
本篇报告主要讲述的是:
什么是智能家居4.0?
智能家居产业链结构如何?当前市场有哪些玩家?
智能家居发展过程中有哪些技术应用?
智能家居消费者具有何种特质?
消费者对智能家居的认知情况和使用情况如何?
消费者对智能家居产品选择驱动因素是什么?对产品有何种期待?
疫情下消费者对居住空间的需求与态度是否发生了变化?
智能家居未来发展趋势如何?
更多精彩内容,详见《2020年智能家居行业研究报告》,点击下载链接,提取码:gmcn
.
.
.
.
.
.
.
.
.
.
.
.
.
.
.
.
.
.
.
.
.















