红杉72亿美元基金募集成功,百家机构消失在“隐秘的角落”,创投行业洗牌潮来
编者按:本文来自微信公众号“融中财经”(ID:thecapital),作者:什小瀑,36氪经授权发布。
如果说周期是个巨大的“宿命”,头部机构可以一年四季如春,相当一部分中小机构纵然左冲右突也不得摆脱寒冬。对于这部分中小机构来说,不妨先将“活着”作为2020年的首要目标。
“LP的钱越来越难拿到,他们好像担心我们明天就会倒闭一样,优秀的项目现在也强势的很,只选钱多资源又好的机构。”某中小机构投资总监的语气充满无奈。
据公开数据显示,2020年第一季度,在我国近18000家投资机构中,仅有800家左右的机构参与了投资,这一数据同比减少了52%。其中,有占比近75%的机构仅出手投资了1起。
在全球经济衰退,疫情大流行的背景下,募不到钱,投不进好项目,疫情又使投资节奏变缓,一些中小机构生存维艰。然而,实力雄厚的机构吸引资本的能力丝毫未减。
近日,据华尔街日报报道,风险投资公司红杉资本(Sequoia Capital)已经完成规模为72亿美元的基金募集。此轮融资将用于红杉在中国、印度和美国的投资。
红杉印度公司董事总经理谢兰德拉·辛格表示,红杉印度为成长基金和风险基金分别募集8.25亿美元和5.25亿美元,将在印度和东南亚进行投资。这13.5亿美元或是前述报道中完成募集的72亿美元的一部分。算上之前的种子基金,红杉印度在印度和东南亚的投资将涵盖初创企业所有的发展阶段。
据悉,四个月前,红杉资本基金筹集工作就在进行。尽管这四个月中黑天鹅、灰犀牛穿行不断,美股数次熔断四次、全球供应链危机、国际油价“大跳水”......但如今红杉资本的基金募集工作依旧顺利结束。据知情人士表示,市场对这些基金的需求很高,已经超额认购。
投资行业呈现冰火两重天。有些机构乘风破浪完成基金募集,而有些机构则慢慢归于沉寂。融中财经整理了2020年上半年完成基金募集的投资机构情况,以及自2018年进入资本寒冬至今,逐渐“消失”了的机构名单。
那些乘风破浪完成新基金募集的机构
2020年上半年投资机构基金募集完成情况(据不完全统计):
融中财经制图
统计日期截止7月8日,数据来源于公开信息整理
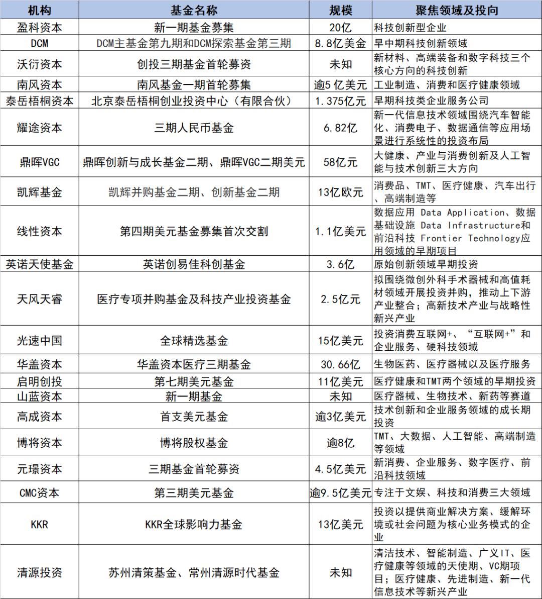
据不完全统计,截至2020年7月8日,一级市场完成新基金募集的有22家机构,其中美元基金有10只,共募资70.9亿美元。人民币基金有11只,共募集逾110亿人民币。
在美元基金中,光速中国全球精选基金募资规模最大,为15亿美元。其次为KKR全球影响力基金,募资规模为13亿美元。人民币基金中,鼎晖创新与成长基金二期、盈科资本新一期基金、华盖资本医疗三期基金募资规模居前列,分别为58亿元、20亿元、30.66亿元。
从投向领域看,科技创新领域和医疗健康最为吸引新募集基金关注。元璟资本、光速中国、博将资本、凯辉基金、盈科资本、DCM等及后均把科技创新作为重点关注领域。清源投资、山蓝资本、启明创投、华盖资本、天风天睿、凯辉基金、南风资本等将医疗健康列为新募集基金重点专注领域。
哪些机构已消失在“隐秘的角落”
“消失”的投资机构名单(不完全统计):
数据来源:企查查 融中财经制图
2018年,私募股权行业进入“资本寒冬”。2019年,募资难,投资难成为绝大多数机构的真实写照。2020年疫情突至,经济骤然遇冷。在这期间,一些机构逐渐“消失”。据企查查显示,从2018年7月9日至2020年7月9日期间,有近200家机构的经营状态显示为“注销”或“吊销”。其中部分机构名单如上图所示。
另外,在近18000家机构中,有11314家机构的投资事件为“0”,有些机构的第一期基金即为最后一期。
在2020年第一季度内,有近800家机构参与投资,这一数据同期同比减少52%。其中,仅1%机构投资次数逾10次,这些机构毫无例外均为头部机构;投资1起的机构占到75%。绝大多数投资机构出手谨慎。
“创业者背后的创业者”给予的指引和借鉴
让我们把目光放回红杉。作为全球最大的VC,红杉有着太多值得其他投资机构学习和借鉴之处。
红杉资本于1972年在美国硅谷成立,“创业者背后的创业者”是红杉资本的座右铭,成立48年来,从曾经宣称“从不投资距离硅谷40英里半径以外的公司”,到如今在美国、中国、印度三个国家设有本地化的基金,投资了数不胜数的创新企业。
红杉资本多年来一直走在技术潮流之前,频频抓住每次技术沿革中最优秀的公司。投资出苹果电脑、思科、雅虎和Google等知名公司。投资于Google的1250万美元变为50亿美元,投资于YouTube上的1150万美元投资变成了4.95亿美元……据《2019胡润全球独角兽榜》统计,红杉资本捕获上榜企业的20%,逾90多个独角兽。
作为印度最大的风险投资公司,红杉印度管理着7支基金,约45亿美元的资产,投出OYO、Ola(打车平台)、Zomato(外卖平台)、Unacademy(在线教育平台)、Qure.ai(医疗人工智能初创公司)等知名案例。红杉印度在东南亚还投资出Go-Jek(打车平台)、Carousell(二手交易平台”)等明星项目。
在投资策略上,红杉印度复制了十几年前在美国推出的“Scout”计划。秉承“与印度生态系统中的新兴企业建立早期联系,让拥有宝贵经验的人发挥作用”的理念,鼓励创业公司的创始人和高管通过天使投资来助力其他具有发展潜力的创业者和初创企业。
创业公司的“Scout”或创始人具有强大的人脉网络和良好的投资判断力,红杉会把投资决策放权给他们,使他们在帮助红杉在无需直接管理大量投资的情况下,广撒网,捕大鱼,助力红杉在更早的阶段发现新公司,不断加固红杉的核心竞争力。
2005年9月,红杉资本中国基金成立,专注于科技/传媒、医疗健康、消费品/服务、工业科技四个方向,目前管理超过2000亿元人民币。迄今为止,红杉资本中国基金投资了阿里巴巴,蚂蚁金服,京东金融,字节跳动等近600家具备高成长性和高发展潜力的企业。在投资形式上,形成从种子期投资、早期投资、成长期投资,到并购投资与二级市场投资的全站式的投资链条。
沈南鹏曾表示,红杉背后的投资理念和投资策略一直以来并没有改变,最重要的是能够成为优秀创业企业最早的投资人,有能力帮助创业者走很长的路,一路上真正成为他们重要的商业伙伴。他倡导在黑天鹅频现的当下,创业者和企业家在面对非常动荡的外部环境和更多的困难时,都要有Grit精神,即面对挫折,具有勇气,且持之以恒。
红杉资本中国基金合伙人周逵曾描述红杉中国的特点:全球视野和全球资源,但本土运营和本土决策;专注领域和专业化团队是相辅相成;除了资金之外,为被投企业提供有效的服务。
在投资方向、时机和节奏的把握上,“从方向来看,我们首先的决定是投资中国,之后才是投资创新和投资增长。创新主要是信息技术和生命科学驱动,增长来自健康、金融、体育、文化等需求拉动。”周逵认为,资本市场有周期起伏,但技术发展历程是非常抗周期的。投资人只有面向未来和长线思考,才能在把握节奏和做出选择时站在正确的位置上。
红杉中国从三个视角去寻觅投资机会:以用户为中心,机会永远存在;渠道成为基础设施,内容才能真正为王;关注2B公司。
市场瞬息万变,红杉中国坚持不变的东西是,一直为“市场导向、客户导向”。市场导向即,逾90%多的基金投资在市场化企业里,红杉做小股东, 90%以上的企业都是创业者的公司;客户导向指的是,企业给客户提供的价值是整个价值链的源头,红杉价值存在于他提供给客户的价值中的一部分。红杉有两个客户:第一是LP,第二是创业者,当要在这两个里做选择的时候,红杉首选创业者。
正如周逵所说,"当你真正站在用户的角度,抓住机遇和进行创新就不是难事。以客户为中心,才是穿越周期之道。"
如果说周期是个巨大的宿命,头部机构可以一年四季如春,相当一部分中小机构纵然左冲右突也不得摆脱寒冬。对于这部分中小机构来说,不妨先将“活着”作为2020年的首要目标。在这期间,坚持“站在用户的角度,抓住机遇和进行创新。”















