马斯克再甩“王炸”:SpaceX真能重塑“太空经济学”?
25年底以来商业航天在资本市场的关注度飙升,在本篇报告中,我们尝试通过“前因后果”的梳理来为商业航天投资机会研究提供一个切入点。
本轮商业航天获得市场关注的主要导火索是SpaceX即将步入资本市场进行融资的消息,而SpaceX的革命性在于其可回收火箭技术所带来的卫星发射成本的直线降低,那么在本篇报告中,我们以SpaceX切入,主要探讨以下几个问题:
1、SpaceX是如何成长起来的,其可回收火箭技术可以降低多少成本?
2、SpaceX急于上市,与此前马斯克拒绝让SpaceX上市的态度形成了鲜明对比,这中间发生了什么?
3、马斯克所期望的太空算力可行性有多大,目前行业进展到什么阶段了?
以下是详细分析
一、SpaceX的成长史:Falcon9实现一级可回收,Starship将实现全部可回收
1、布局火箭和卫星技术,拿下NASA合同
2002年,马斯克在加州创立SpaceX,他创立公司的设想来自于科幻作品的启发,希望能去往火星,因为想要使得人类尽早成为“多行星物种”,他认为只有这样,人类文明才能更长久地延展下去。
他认为,当时人类暂时去不了火星,并不是受制于技术,而是火箭发射成本太高,所以他立志要将发射成本降下来,手段就是将火箭改造成可重复使用,“像飞机一样”。
与此同时,马斯克也清楚,想要去火星的话,首先要在地球轨道赚钱。所以他的设想是,先搞商业发射,通过火箭可复用技术降低成本,先从商业项目中赚到钱。
但仅掌握火箭技术是不够的(虽然刚开始火箭技术也并没有掌握),还要布局卫星技术。于是2005年,SpaceX收购SSTL,SSTL擅长低成本小卫星和快速交付,恰好符合SpaceX的需要。
2006年,NASA正面临困境,哥伦比亚号失事加速航天飞机退役,国际空间站面临无人送货、无人送人的尴尬局面,借此契机,SpaceX获得NASA的COTS(商业轨道运输服务合同)。同年,SpaceX开始研发Dragon龙飞船。
图:SpaceX Dragon,资料来源:Wikipedia,Dolphin Research
2008年,Falcon 1第四次发射终于成功,同年SpaceX获得NASA的16亿美元的商业补给服务合同。
图:Falcon Family,资料来源:Historic Spacecraft,Dolphin Research
2、Falcon 9实现一级可回收
Dragon在2010年随Falcon 9的首飞而成功入轨并回收,2012年,Dragon成功与国际空间站对接并返回。自此SpaceX真正成为NASA的核心承包商。
2014年,Starlink被正式立项。何为Starlink?我们后面再谈,核心是,SpaceX认为这个项目能够为公司提供长期现金流,当然它是以可回收火箭技术为前提的,而之后,这个项目也确实成为SpaceX至今最主要的现金流来源。
图:the Location of Starlink in Orbit Around the Earth,资料来源:ABC,Dolphin Research
2015年,Falcon 9火箭一级在发射后终于成功实现陆上回收。
Falcon与传统火箭的最主要区别在于一级可回收。
在火箭整体成本当中,火箭主体的制造成本是占比较高的一部分,而燃料成本占比其实并不高。
从结构来看,主流液体燃料火箭一般采用二级推进结构,从上到下大体可大体分为整流罩、二级推进器、一级推进器几部分,其中一级推进器往往成本占比最高。
火箭在发射过程中,一级推进器先点火,待火箭被推进至远离稠密大气层的高空中之后,一二级分离,二级发动机点火接替工作(此时整流罩也已脱落),最终将有效载荷(比如卫星)推进至预定轨道。
图:火箭二级推进结构工作原理示意,资料来源:Head for Space,Dolphin Research
为什么要采用这种分级架构呢?主要有两点:一是通过逐级减少重量来最大化效率,比如一级推进器抛掉后可大幅降低火箭重量;二是可以使得发动机进行专门化设计,因为发动机在稠密大气层vs真空环境中所适合的结构是不同的,简单来说,一级发动机的喷管要设计得相对短粗,而二级的真空发动机喷管则呈现出长大的钟形。
图:海平面版与真空版火箭发动机的区别,资料来源:Embry-Riddle Aeronautical University,Dolphin Research
由此我们可以理解,将一级推进器多次回收利用,降本意义是显著的(具体我们会在后文进行测算)。
3、向彻底的可回收迈进
2016年,Falcon 9一级在海上无人船平台成功回收。海上回收的意义在于大幅提高火箭回收的灵活性,尤其适用于高轨道发射和重型载荷任务。
图:Falcon 9一级在海上无人船平台实现回收,资料来源:SpaceX,Dolphin research
2017年,SpaceX首次使用回收的旧火箭成功发射卫星,火箭复用进入实际的工程应用阶段。同年,SpaceX的商业卫星发射次数成为全球第一。
2018年,目前最新火箭Starship的原型机Starhopper火箭开始生产并进行小规模短距离实验。
Starship瞄准的是可完全复用,也就是说,不只是一级,二级也要实现可复用,同时大幅提高运载能力,目标是将近地轨道发射成本降低至100美元/kg,这可以使得火箭发射成本再次实现数量级的降低。
2020年,龙飞船运送两名宇航员到达国际空间站,标志着SpaceX载人能力的实现。
2021年及之后,Starship SN原型机、Starship V1、Starship V2持续推进测试,到目前为止,已经实现一级助推器“筷子”捕获,并且对二级助推器垂直海上溅落进行了测试。
目前V3版本已经完成地面测试,2026年3月预计将进行首飞测试,V3版本主要攻克回收技术,以及测试轨道加油,而轨道加油是实现深空探索的重要技术基础。
图:Starship一级进行“筷子”回收,资料来源:SpaceX,Dolphin research
4、Falcon 9、Starship分别可降低多少成本?
这里我们做个测算:
考虑到火箭成本缺乏公开披露的精确资料,以上测算以估测为主,仅供参考。
我们可以看到,Falcon的成本优势一方面来自市场化和全产业链自研自产所带来的综合降本,一方面来自一级重复使用,不过,一级重复使用所带来的降本所产生的降本效果并未带来成本在量级上的变化,而未来如果Starship的全部可复用以及更高的复用次数实现,那么火箭发射成本将进一步实现量级上的降低。
图:全回收火箭发射和回收过程示意,资料来源:Space AI Leveraging Artificial Intelligence for Space to Improve Life on Earth,Ziyang Wang,Dolphin Research
火箭发射的下游需求有什么?对于SpaceX而言,可以简单划分为几类:SpaceX自己的Starlink、商业卫星订单、以及美国政府和军方订单,这是目前SpaceX订单的主要构成部分;除此之外,还有未来可能会有的,比如市场热议的太空算力。
二、SpaceX上市动机的探讨
这里我们不对上述提到的这些需求做全景式的扫描,但我们想寻着一条主线,把事情的前因后果想清楚。
近期SpaceX即将上市的消息使得资本市场对商业航天尤为关注。
这里会让人产生疑问,此前马斯克多次讲过,他并不想让SpaceX上市,因为资本市场对短期盈利的追逐会迫使SpaceX放弃自己的长期使命,那么这些风险在当前未曾变化,但马斯克却着急想让SpaceX上市,那么大概率是某些其他的现实因素发生了变化。
想搞清楚这一点,最重要的是看一下马斯克本人是怎么想的。
通过马斯克最近在公开场合的一些表述,我们基本可以理解马斯克的逻辑:
1、最大变化来自于算力瓶颈
(1)技术的融合:太空探索需要AI
在马斯克的未来技术蓝图之中,包括AI在内的信息技术可以提升人类的“软件”效率,而人形机器人等技术可以提升物质生产的“硬件”效率,他认为这两者在不久的将来会融合,然后能够将人类文明推向一个全新的阶段。
在马斯克的商业版图当中,他布局了智能驾驶,此后把重心转向人形机器人;布局了脑机接口;曾参与创立OpenAI,后来又创立xAI;收购了Twitter;再者就是在太空领域创立了SpaceX,等等。马斯克在这些关键领域下注之后,未来的主要目标就是尝试将他们融合起来。
最近SpaceX宣布合并xAI,正是体现了这样的融合。
(2)如何理解这种融合?举个简单的例子——
受到科幻作品的启发,马斯克的宏伟目标是使人类成为跨星球物种。这样的概念启发自苏联天文学家卡尔达舍夫,他提出“Ⅰ型、Ⅱ型、Ⅲ型文明”的概念,其中“Ⅰ型文明”能够掌控行星能源,“Ⅱ型文明”能够掌控恒星能源,跨行星生存意味着人类有机会实现“Ⅱ型文明”(尽管现在“Ⅰ型文明”都还没有实现)。
为什么马斯克希望人类尽早成为跨星球物种呢?他认为这能够使得人类的文明能够更长地延展下去。这很容易理解,一个长期困在一颗行星上的文明,脆弱性自然很高,一旦地球遭遇毁灭性的灾难,人类文明就将烟消云散。
同时,科幻作品也赋予了马斯克深刻的求知欲,他想要搞清楚宇宙的秘密,那么如果人类困在一颗小小的星球上,自然也更难以实现科技的跨越,距离世界的真相可能始终保持遥远。
那么也就能理解,为什么马斯克如此重视火星探索。上文谈到,SpaceX开发Starship的主要任务之一就是前往火星。在他的构想里,要实现“火星移民”,需要Starship的能力。
与此同时,在他的构想里,让人形机器人先行前往火星,相比于让人类直接前往,是一个更可行的方案,当然,这样的人形机器人必须具备AI能力。
图:SpaceX计划打造的“火星文明”,资料来源:SpaceX,Dolphin Research
由此,SpaceX,人形机器人,AI就紧密地联系起来了。
(3)AI的快速发展和遭遇的电力瓶颈
近几年人类世界的显著变化之一就是AI技术的快速发展,而从以上描述我们可以看到,AI对马斯克而言是如何重要。
马斯克在不同场合多次强调过AI以超出他想象的速度快速进化,那么他志在赢得这场AI战争,同时他很清楚,赢的关键要素之一,是要比竞争对手更高效地布局算力资产。
那么这就涉及到美国AI算力设施的投资和建设了,这不是本篇文章的分析重点,但需要了解的一点是:
目前美国数据中心建设的最大瓶颈是能源,包括黄仁勋在内也在多个场合,多次谈过目前美国的能源瓶颈。简单来说,算力中心是用电大户,但美国从输电网、配电设施到发电端建设都严重滞后且短期内难以弥补。
(4)于是,能够率先破解能源瓶颈的,自然有机会弯道超车
那么马斯克提出了这样的构想:在太空布局数据中心。因为太空数据中心可以有效破除能源瓶颈。
太空光伏的利用效率远高于地球,理论上将光伏组件布局在地球同步轨道上,可以实现24小时持续发电,与之相对应,地面光伏的每日有效发电时间可能不到4个小时,同时,在太空中由于无大气削弱,可获得的太阳辐照强度也相对更强,并且,很重要的一点,太空数据中心不会受到美国电网建设的掣肘。
想象一下,如果能够在太空布设大量光伏面板,看起来是不是有点像美国物理学家弗里曼·戴森所假想的,通向卡尔达舍夫Ⅱ型文明的“戴森球”!
图片来自Gemini
SpaceX也已经开始快速行动起来,马斯克计划SpaceX在未来2-3年内开始发射人工智能卫星,近期SpaceX向美国FCC提交的申请文件,透露出它正在规划涵盖100万颗卫星的“轨道数据中心系统”。与此同时,SpaceX也在大力布局大规模太阳能产业,产能瞄准100GW。
这需要极大规模的资本开支,我们认为这是SpaceX当前急于融资的最主要原因。
当然,原因可能并不仅限于此。
2、从外部环境来说,SpaceX自身也面临诸多压力
(1)先看Starlink项目:资本开支继续扩张
根据市场信息,Starlink贡献了SpaceX约50-80%的收入。
Starlink项目的基本内容是,依靠布局在地球近地轨道的大量卫星,来建立一个覆盖全球的卫星宽带网络。那么这些Starlink卫星的作用,就类似于传统地面通讯网络的中继节点、交换节点以及基站。
它的优势是不受地面的地理条件制约,在地球的任意位置都可以使用这个通讯服务,因为卫星可以在地面任意位置上方的近地轨道飞行。
这对于没有普及地面宽带的偏远地区、航行在海面上的船舶、各类飞行器等,都具备地面宽带所没有的独特优势。
那么Starlink与传统的卫星通讯模式有什么不同呢?
典型的一点就是数量众多,V1版本有几千颗,V2要几万颗,那么如果采用传统的火箭发射模式,发射成本太高,算不过来经济账,而SpaceX这样的可复用火箭可大幅降低火箭发射成本,就使得Starlink的商业模式得以跑通。
从现实情况来看,美国的通讯网络滞后,一方面地广人稀区域缺乏基础设施建设,一方面光纤等通讯设施基建成本高,几大运营商的垄断导致宽带费用较为高昂,这也就是为什么相对于中国,卫星通讯网络在美国显得更有价值。
太空算力还远,所以Starlink是目前实实在在的现金流来源,并且Starlink的成熟也是一种背书,更有助于SpaceX未来去拿美国政府和军方的订单。
这里我们做个测算:
目前Starlink项目在役卫星主要为V1版本(主要是V1.5和V2 mini),正在面临大量用户涌入之后带宽下降,体验变差的问题,从而抑制用户增长。
未来SpaceX将发射V2卫星。从以上测算来看,V2可使Starlink容量大幅提升,但同时也需要巨额投入,例如V1.5版本的卫星造价15亿美元,但V2版本可能将飙升到600亿美元以上。
以上测算基于理论假设,但现实情况是,Starlink未来将面临竞争,并不会维持一家独大的局面,那么上述V2的盈利预期可能偏乐观。
(2)从竞争角度,SpaceX并非没有竞争压力
SpaceX全球互联业务正受到贝索斯挑战,同时中国也在加快进度;同时公司在布局的D2D手机直连(通讯卫星直连手机)业务则受到AST SpaceMobile等的挑战。
而频谱资源和轨道资源都是有限的,且在俄乌冲突中,Starlink已经展现了商业价值背后巨大的军事价值,所以轨道和频谱资源的争夺不止关乎商业价值,还关系到各国的国家安全。因此当前争夺频谱资源和轨道资源具有紧迫性。
关于行业的竞争状态和竞争对手的布局与进展,我们放在下篇进行讨论。
(3)政府订单的不稳定性,以及潜在的政治因素
与NASA的合作存在不稳定性:此前美国总统特朗普与马斯克发生矛盾后,特朗普曾威胁终止SpaceX价值数十亿美元的“政府补贴与合同”,并撤回马斯克提交的NASA局长提名。此后Starship多次测试失败导致NASA的Artemis计划推迟,于是NASA代理局长重新向Blue Origin等竞争对手开放月球着陆器合同。
另外,SpaceX在推进Starship项目时,持续面临着来自FAA和其他监管机构的严格审查。而SpaceX上市之后能够强化叙事,更加大而不能倒,也许也是其考量之一。
三、那么太空算力真的能够实现吗?
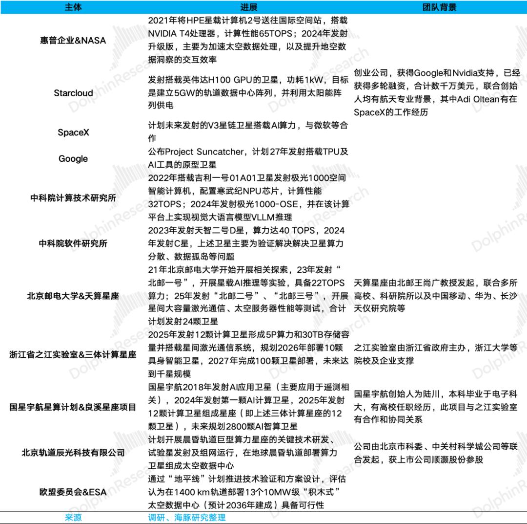
1、美国和中国从实验角度已经取得一些进展
目前有部分企业和主体已经进行了前期布局,基本上都是在实验阶段和技术验证阶段,主要集中在美国和中国:
2、如果要实现太空算力,会面临什么瓶颈呢?主要有以下几个难点:
(1)发射成本问题
这是SpaceX正在着力解决的问题。
按照Google论文的计算,如果将卫星运送到LEO(近地轨道)的火箭发射成本降低到200美元/公斤以下,那么太空数据中心在经济上将可行。根据其测算,如果发射成本在200美元/公斤以下,那么通过Starlink V2卫星的整体成本在810-7500美元/kW/年,与之相对应,美国地面数据中心能源成本在570-3000美元/kW/年,两者在量级上相当。
(2)辐射防护问题
太空中有大量的宇宙射线和高能粒子,会产生TID总剂量效应和SEEs单粒子效应,导致数据错误。
如果想要解决以上问题,就需要给芯片增加抗辐射配置,那么这会增加成本。另外,过去为了减小辐射影响,卫星通常只采用较为传统的芯片制程(制程越大,受辐射影响越小),算力远不能满足需求,而如果采用先进制程芯片,必须配备严格的容错架构,那么这又会影响计算效率。
图:现有抗辐射处理器与成熟的地面COTS的性能表现对比,资料来源:Computing over Space: Status, Challenges, and Opportunities,Yaoqi Liu and others,Dolphin Research
图:芯片及散热器布局在光伏面板的背阴侧以减少太阳辐射的影响,资料来源:Tether-Based Architecture for Solar-Powered Orbital AI Data Centers,Igor Bargatin and others,Dolphin Research
不过,根据Google论文,他们使用其V6e Trillium cloud TPU搭配AMD服务器主机进行TID测试,仅HBM表现出了较高的TID敏感性,在2 krad(Si)的剂量下表现出失序,但这个数字也达到了所要求的剂量下限的3倍。
除此之外,端到端计算始终能够保持正常工作。
而在SEEs测试中,HBM以及计算机整体的表现也与TID测试类似。总之,根据测试,搭配其TPU的服务器在太空环境中能够经受得住辐射冲击。
(3)真空散热问题
我们知道太空中是没有空气的,只能靠热辐射散热,这个散热效率极低,目前看相对可行的解决方案是配置流体回路和辐射散热器。
辐射散热器通过巨大面积可以补偿辐射散热的低效率,但这会增加成本。同时流体回路相关相关技术也有诸多瓶颈需要进一步攻克。
图:太空数据中心热管理系统示意,资料来源:Computing over Space: Status, Challenges, and Opportunities,Yaoqi Liu and others,Dolphin Research
(4)能源供给问题
虽然在地球同步轨道配置太空光伏,理论上可实现24小时不间断发电,且发电效率高于地面,但在太空中部署大规模的光伏阵列难度很大,且太空中所需的光伏组件与地面完全不同,需要能够适应太空环境,目前主流方案是采用GaAs,因为其适用高温、真空、辐射强的环境,未来可能采用p型HJT或者钙钛矿,但成本显然仍会高于普通地面光伏组件。
(5)数据传输问题
目前Starlink卫星已经能够配置达100Gbps传输速率的激光链路,中国也在推进100Gbps激光通讯链路技术,但仍无法满足算力集群所需带宽(可能需要10Tbps甚至100Tbps),如果大幅增加激光终端又会增加卫星重量和成本。
不过,根据Google论文,通过使用COTS DWDM收发器技术,是能够实现每条链路聚合带宽达到10Tbps的,但它不适合长距离,于是一个可行的方案是利用卫星近距离编队的方式(卫星之间距离数百公里或更短),以降低成本。
图:Google论文中关于提升卫星间传输带宽方案的带宽与距离的关系,资料来源:Google,Dolphin Research
(6)在轨维护问题
目前太空机器人维护技术还在实验阶段,所以对于故障,主要只能依靠卫星配备自我诊断和修复能力,否则就要频繁替换;另外卫星部署后也不能像在地面那样更换算力芯片,只能替换整个卫星,这又会增加成本。
总结来说,对于目前面临的问题,在理论上基本都有可能实现的解决方案,但一方面如果要实际应用,有大量具体的技术问题需要解决,另一方面,或者说最大瓶颈,还是成本问题,也就是说能不能算得过来经济账。
四、总结
从需求角度,对于商业航天及卫星产业,Starlink实现了一个可行的盈利模型,而太空资源的抢夺和占位赋予了行业增长的确定性;在此基础上,太空算力具备可行性,从而在电力供应短缺背景下赋予了商业航天一个实值期权。因此,我们整体对行业需求增长保持乐观预期。
从产业内参与者的角度,我们认为SpaceX为可回收火箭模式趟出了一条可行的路线:通过可回收的方式大幅降低成本,从技术和商业模式上是能够实现的。
那么,这一方面为行业带来了增长的确定性,另一方面也代表其他企业有机会循着这条道路,依靠后发优势快速取得进展。在下篇中,我们将重点梳理行业玩家和竞争格局。
本文来自微信公众号“海豚投研”(ID:haituntouyan),作者:海豚君,36氪经授权发布。















