16省份布局宠物经济产业园,8114亿的新赛道
在“养宠热”持续升温的背景下,“它经济”正以前所未有的速度重塑消费结构与区域产业格局。宠物经济产业园,作为这一浪潮中的重要载体,正从地方政策的扶持对象,逐步成长为推动产业集聚与升级的核心力量。
园区布局加速,政策红利持续释放
宠物经济正迈入千亿级赛道。根据艾瑞咨询发布的《2023年中国宠物消费趋势白皮书》显示,2023年中国宠物市场规模已达3924亿元,同比增长33.5%。该机构预测,到2025年,这一数字将突破8114亿元。
企业数量方面,企查查数据显示,截至2025年11月,国内现存宠物经济相关企业已达498.33万家,较上一年度新增约33.7万家,覆盖食品、用品、医疗、服务等全产业链。
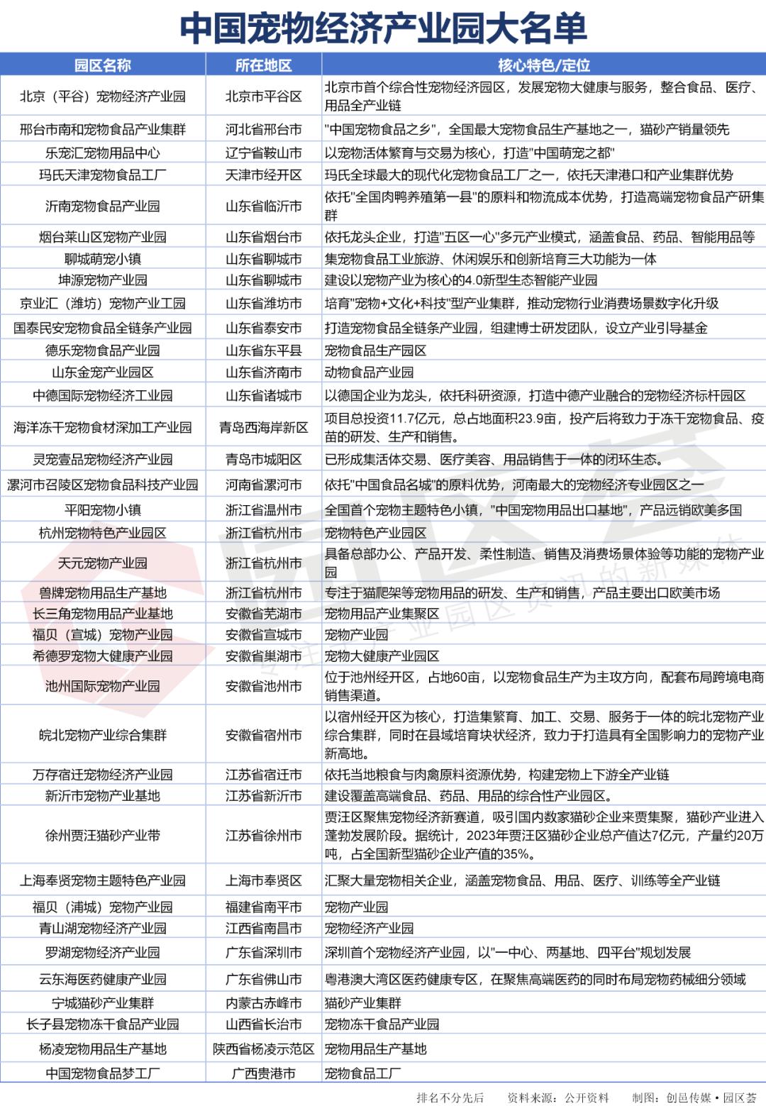
园区建设明显提速。据宠业网络不完全统计,截至2025年11月,全国已有16个省份的25个市(区)布局了27个宠物经济产业集群,相比2025年2月统计的22个产业园,仅9个月时间就新增了5个。而园区荟的不完全统计,这一数字已经增加至37家。
政策层面的积极引导尤为关键。合肥市农业农村局创新成立了全国首个宠物经济处,并在《三年行动计划》中设定了“2027年产业规模突破50亿”的目标;深圳市在2024年印发了《深圳市福田区支持宠物行业高质量发展若干措施(试行)》;无锡市也发布了《无锡市促进宠物产业发展若干意见(公开征求意见稿)》,力争到2027年全市宠物相关产业规模突破30亿元。
区域协同特色发展,产业集群效应初显
从区域格局看,宠物经济产业园已形成“多极并进、特色鲜明”的发展态势。
华北地区以北京为中心,体现出政策驱动与理念先锋的特点。同时拥有河北南和这样坚实的生产基地,形成了完整的产业生态。河北省邢台市南和区作为“中国宠物食品之乡”,其宠物食品电商市场规模从2021年至2024年年均复合增长率达13.1%,预计2025年将突破10亿元。
华东地区是中国宠物经济最发达、最成熟的区域,成熟化与国际化水平突出。其中,山东省是宠物产业园数量最多的省份,凭借其原料与产业基础,形成了多个定位各异的产业集群。其中烟台莱山区宠物产业园依托龙头企业打造“五区一心”多元产业模式。浙江平阳宠物小镇作为全国首个宠物主题特色小镇,在咬胶、牵引绳等细分品类出口和产量上占据国内领先地位。
华南地区定位为商贸枢纽与新兴集聚区,尤其在宠物医疗和交易上有传统优势。例如,广州拥有全国闻名的宠物医疗资源集群和大型宠物批发市场。
毕马威在进博会期间发布的《2025年中国宠物行业市场报告》指出,中国宠物市场展现出强劲增长势头,预计2025年市场规模将突破8114亿元。一些头部园区已形成相当规模的产业集群:温州平阳宠物小镇拥有近100家宠物相关企业,2024年总产值超过50亿元;芜湖繁昌经开区宠物经济产业园聚集近70家产业链企业,年产值超8亿元。
挑战仍存,创新驱动与规范发展并举
尽管园区建设如火如荼,但发展过程中仍面临诸多挑战。
同质化竞争成为普遍问题。多数园区仍集中在宠物食品、用品等传统制造环节,缺乏差异化定位,导致区域内产品重叠、价格战频发。品牌影响力薄弱也是一大短板。大量企业仍以代工为主,缺乏自有品牌与核心技术,产品附加值远低于国际品牌。此外,科技创新能力不足、标准体系不完善、监管缺位等问题,也制约了园区向高端化、服务化转型的步伐。
面对挑战,宠物经济产业园必须走“市场主导、政府引导、创新驱动、规范发展”之路。园区应在定位上更加聚焦细分赛道,如宠物大健康、智能用品、服务体验等,避免低水平重复建设。在创新层面,应加大研发投入,推动与高校、科研机构的合作,构建“产学研用”一体化体系,提升在高端医疗、智能装备、宠物旅游等新兴业态的布局能力。政策层面也需持续加力,一方面加强对企业研发、电商、品牌建设的奖补支持,另一方面加快建立行业标准与监管机制,营造健康有序的发展环境。
随着宠物消费从“基础养育”向“品质陪伴”升级,宠物经济产业园的角色也在发生变化——从单一的生产集聚区,逐步演变为涵盖研发、制造、服务、文化等多维度的产业生态平台。
未来,谁能在差异化定位、科技创新与品牌建设上率先突破,谁就将在千亿宠物经济的竞赛中占据高地。园区,正成为这场产业变革中最关键的一环。
本文来自微信公众号“园区荟”,36氪经授权发布。















