产能过剩,光伏企业谁能剩者为王
光伏龙头企业一边警示产能过剩风险,一边凶猛扩产,仿佛过剩与己无关
2023上半年,光伏行业依旧火热,供需两端高速增长,唯有股价一路下跌。
国家能源局数据显示,上半年全国累计新增光伏装机达到78.4GW,同比增长154%,接近 2022年全年装机水平。年初,各大机构预测今年全球光伏装机约为350GW,伴随着产业链价格下降,该预期不断上调,目前预测有望突破400GW。
据中国光伏行业协会(CPIA)统计,光伏制造四个主要环节,即多晶硅、硅片、晶硅电池、晶硅组件,上半年产量分别超60万吨、250GW、220GW、200GW,同比增长幅度均超过60%。
上半年,光伏产业链中有23家上市公司营收超过50亿元。其中16家公司营收同比增长超过20%,9家公司实现净利润同比翻番。
光伏企业赚到了钱,但二级市场的股价却一路下跌。以半年报发布截止日(8月31日)为观察时点,可以看到,大部分上市光伏企业的股价相较去年同期大幅下跌(见上图)。
以晶科能源、天合光能、晶澳科技为例,三家公司的净利润同比增长分别高达324.6%、187.8%、183.8%,但股价较一年前跌去了38.4%、53.2%、42.2%。而同时期,沪深300指数的跌幅仅为7.62%。
二级市场的投资者们不再相信“光”了吗?当前,行业短期产能过剩、出口形势复杂等因素带来的担忧,战胜了看好光伏行业长期需求的信心。
龙头企业则一边警示产能过剩风险,一边纷纷抛出融资、扩产规划,试图在技术迭代的趋势中巩固自身地位,以迎接下一轮产业周期。
全产业链凶猛扩张两年多后,中国光伏走到了新的节点。谁有足够厚实的家底应对挑战?
01 全行业大降价,电站最受益
综合各机构预测数据,2023年底,全球硅料、硅片、电池片、组件四个环节的产能将超过800GW。如果所有扩产公告基本按期实现,硅料、电池片环节产能将超过1100GW,硅片、组件环节产能将达到900GW。这将远超2023年、2024年480GW~550GW的组件需求。
而根据CPIA数据,中国近两年在所有环节的产能占比均超过80%。
产业链各环节,尤其是硅料环节的产能跃进,带来了供需关系的转变,2023上半年,硅料价格猛跌,下游环节也随之降价。
硅业分会6月末的数据显示,硅料环节,国内单晶致密料成交均价为6.57万元/吨,较去年30万元/吨以上的高位跌去八成;硅片环节,M10 单晶硅片(182mm/150μm)成交均价为 2.80 元/片,G12 单晶硅片(210mm/150μm)成交均价为 3.75 元/片,较去年高点跌去六七成。
光伏咨询机构PVInfoLink数据显示,6月底,P型182mm/23.1%电池成交均价0.7元/w,210mm/23.1%电池成交均价0.73元/w,较去年高点跌去四五成;组件环节,182mmP型组件成交均价1.40元/w,210mmP型组件成交均价1.41元/w,较去年高点跌去三成。
受价格下跌的影响,不少企业计提的资产减值损失较去年同期大幅增加。
其中,隆基绿能上半年计提了19.9亿元资产减值损失,接近2022年全年水平,其中17.5亿元为存货跌价损失。此外,通威股份、晶科能源、TCL中环、天合光能等头部公司的减值准备也大大增加。
通威股份、协鑫科技、大全能源、新特能源,以及未上市的东方希望,是硅料环节五大巨头。上半年,几家上市公司仍然保持着较高的毛利率,但相较去年同期明显下滑(见下图,标红为毛利率净利率降低的公司)。
其中,通威股份同时也是电池片环节的龙头,并于去年开始加码组件业务。布局下游产业链,使得通威的毛利率比其他硅料企业更低,但也分散了单个环节利润波动的风险,毛利率降低的幅度更小。
中国有色金属工业协会硅业专家组副主任吕锦标曾对《财经十一人》表示,硅料环节前期投资大、生产灵活性有限,最受不了过剩。不过,今年的降价更多是基于供给增加后供需关系的扭转,以及对未来过剩的预期,而非真正的过剩。
吕锦标指出,今年硅料并未明显过剩,一些新进入的企业提产速度不及预期,预计总产量约150万吨(折合约600GW),真正的过剩将发生在明年,尤其是一季度。
据硅业分会统计,2023年底,硅料产能将达到285.2万吨。新增产能中,约75万吨将在四季度投产,由于这部分产能需要时间爬坡,假设2024年不再扩产,2024全年硅料产量将达到230~250万吨(折合约920GW-1000GW)。2023年12月单月硅料产量或将达到20万吨,考虑到年底各环节企业都需要清库存,如果明年一季度再遇上需求淡季,届时供求矛盾将十分突出。
投资者对于硅料环节的“过剩”预期已经反应在了股价上。从当前市盈率(8月31日)来看,四家公司硅料环节上市公司的市盈率在2.3倍~6.3倍不等,明显低于其他环节10倍以上的估值。
硅片环节则在逐渐分化。TCL中环、隆基绿能、弘元绿能、双良节能、京运通是硅片环节的主要上市公司。2023上半年,中环、隆基、弘元绿能的毛利率均有所提高,而双良、京运通的毛利率则明显下降。此外,弘元绿能的营收、净利规模较去年同期明显下滑。
总体而言,硅片环节的两大巨头中环和隆基上半年保持了不错的业绩。不过,上半年硅片相关营收仅占隆基整体营收的22.5%左右,而隆基并未详细披露分环节毛利率。中环的硅片业务约占整体营收77%左右,毛利率24.88%,较去年同期提升6.44个百分点。
上游硅料价格回归,有利于下游利润的修复。上半年,电池、组件环节及一体化企业,毛利率也有所提升。
不过,吕锦标指出,目前光伏下游非一体化的硅片产能过剩严重,硅料释放的利润,未来很难在硅片端停留,电池往N型提效过程中享受一定的利润,但最终主要流向终端电站,利好需求端。
02 通威晶科扩张最烈,隆基不再保守
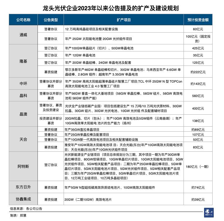
产能过剩的隐忧之下,龙头企业一边呼吁行业警惕风险,一边接连抛出扩产规划,仿佛过剩与自己无关。
据《财经十一人》不完全统计,头部光伏企业在上半年均公告了总投资上百亿的扩产规划。
龙头企业在“过剩”之下加码扩产,主要有三个方面的原因:
- 一是光伏技术更新换代加快,需要布局新技术,巩固行业地位;
- 二是补全上下游产业环节,推进一体化;
三是看好光伏行业的长期需求。其中,技术进步是当前最关键的变量,新技术能多快、多便宜地取代旧技术,决定了哪些产能会变成有更高风险的“过剩产能”。
当前,电池环节处在从P型电池向N型电池转换的节点,新扩产能也基本都投向N型高效电池。PERC电池,即常说的P型电池,仍然占据主流市场,但以TOPCon为代表的N型电池已经形成攻势。2023年上半年新发布的光伏产品中,N型占比达到90%。
N型电池相较P型有更高的光电转换效率,这意味着相同面积的电池,N型可以发出更多的电。N型电池主要有TOPCon、HJT、XBC三种技术路线,其中量产则以TOPCon、HJT为主。BC技术为平台型技术,可以与其他技术结合成IBC、HBC、HPBC、ABC等多个技术路线,目前产能及市场较小。隆基自研了HPBC技术,并在9月5的业绩发布会上明确BC将成为主流。
据PVInfolink数据,2022年底,TOPCon和HJT电池的落地产能分别为81GW和13GW,当年整个电池环节产能为590GW,而到2023年底,TOPCon名义产能有望达到477GW,将与存量PERC电池产能相当。
一位业内人士对《财经十一人》表示,今年TOPCon组件出货量预计约120GW,电池片产量约140~150GW,而年底落成的400多GW产能,在明年量产规模上来后,将会对P型电池产生挤压。
晶科能源是N型TOPCon方向的领军者,在6月初的一份公告中,晶科提到公司现有、规划及在建的TOPCon技术路线产能高达123GW。
隆基绿能在半年报中未公布N型电池的具体产能数据,但其上半年公布了多项扩产规划,其中涉及电池环节的合计近120GW。隆基绿能董事长钟宝申在业绩交流会上指出,此前隆基一直未对外明确未来的技术路线,但现在已确定,未来的5到6年,BC电池将是晶硅电池的绝对主流,包括单面和双面电池。
“高转换效率的BC电池是晶硅技术皇冠上的明珠,行业目前已准备好,或者说接近准备好来摘取这个明珠,BC电池会真正走向市场。”钟宝申说。他认为,过去因为技术难度高、成本难以受控,BC电池在市场上占比很小,但接下来的几年,行业会快速过渡到这个方向。此外,隆基依旧坚持认为TOPCon是过渡性技术,其生命周期可能会显著短于PERC,投资收益也存在较大压力。
钟宝申提到,目前扩产的30GW的TOPCon、30GW的HPBC均已投产,其中HPBC产能将于2023年底全面达产,TOPCon产能将于2024年一季度全面达产。剩余扩产项目都将采用BC技术。
光伏行业仍在成长期,技术路线也正在加速迭代。从“长期经营资产净投资额”这个指标来看,过去几年光伏企业均在加大投资力度。该指标由投资现金流中“购建固定资产、无形资产和其他长期资产支付的现金”扣除“处置固定资产、无形资产和其他长期资产收回的现金净额”得到,代表的是企业在长期经营资产上净投入的资金。上半年各企业数据如下:
可以看出,大多数企业上半年为长期经营资产投入的资金都较去年有所提高。其中通威股份以117亿元的投入位居第一,中环、天合、晶科投入均超70亿元。在一众龙头企业中,隆基的资金投入相对保守。
企业投资扩产并不一定意味着扩张。考虑到既有资产会折旧、报废等等,投资也有可能是为了替代落后产能,保持现有规模。我们无法获得精确的内部数字,但可以用长期经营资产(不含存货等短期经营资产)的减值损失、折旧、报废处置损益等项目计算出“保全性资本支出”,以此来代替企业为保持现有规模投入的资金。随后,用“长期经营资产净投资额”扣除“保全性资本支出”,可以得到企业为扩张投入的资金:长期经营资产扩张性资本支出。上半年各企业数据如下:
2022年,晶科能源的长期经营资产扩张性资本支出超100亿元,位列第一。据2022年报,晶科当年共计投产大尺存N型 TOPCon电池产能 35GW。晶科半年报中提到,预计2023年底电池片产能将超90GW,其中N型占比超75%。
2023年上半年,通威股份的扩张性资本支出居首位。据半年报披露,其投资的电池、组件均为N型高效产能。
另外,以此数据来看,隆基绿能近几年对于扩张比较保守,但今年上半年已经在逐渐增加扩张性投入。钟宝申指出,隆基前两年的扩产非常谨慎,主要是基于对技术路线的判断。隆基希望能在技术上面寻找一个有更长生命周期、更加领先的差异化产品,因在投资方面高度谨慎,避免陷入同质化竞争,让低效的投资占用企业现金流。他表示,从最终发电量增加带来的价值提升和投入成本的对比来看,BC技术具有明显的优势,BC产品将会有较好的盈利空间。
隆基绿能上半年宣布了多个投资金额巨大的扩产项目,这些规划中的投资额将根据实际落地节奏反映在之后的财报数据中,预计隆基未来的扩张性资本支出将显著提高。
03 主要光伏企业的家底厚实度
隆基绿能总裁李振国2023年5月底接受媒体采访时预测,今后两三年会有超过一半的企业被淘汰出局。
李振国表示,尽管行业洗牌对于头部企业来说风险不大,但隆基已经在做准备。他提到,目前隆基账面储备了约500亿元现金,且准备在瑞士证券交易所做全球存托凭证(Global Depository Receipts,GDR)增发,希望可以有足够的现金储备。
在产能过剩的背景下扩张,光伏企业需要有足够的底气,资金是支撑这个底气的重要来源。
企业的资金实力,一看储备,二看现金流,也就是自身造血能力能否支撑企业运行及扩张,三看筹资能力。考虑到筹资能力具有不确定性,且不便统计,我们主要讨论前两点。首先看储备:
由于交易性金融资产相对容易变现,我们将这部分也视作企业可灵活动用的现金。加总后可以看到,有9家上市光伏企业现金储备超过100亿元,其中隆基绿能、通威股份的资金分别高达561.5亿元、400.6亿元。
接下来是企业自身造血能力。除了个别企业在某些年份的表现外,上述光伏企业近几年的经营活动现金流量净额基本都为正数,具有自身造血能力。我们将采用上海国家会计学院教授郭永清教授提出的“经营资产自由现金流”来进一步计算。
“经营资产自由现金流”是用经营活动现金流量净额,扣除上述“保全性资本支出”。这个指标衡量的是:在保全经营规模和生产能力的前提下,企业创造的可持续现金流。各公司近年来的数如下:
可以看到,通威股份、隆基绿能、大全能源不仅现金储备丰厚,且近三年半的经营资产自由现金流合计均超过200亿元,在保证自身规模的前提下,仍然有非常良好的自我造血能力,自身实力应足以支撑其进一步扩张。
相比之下,钧达股份、京运通、协鑫集成、双良节能这几家公司,现金储备和造血能力都相对薄弱,如果需要在维持现状的基础上进一步扩张,则将比较依赖外部融资。而TCL中环虽然现金储备较多,但自身造血能力几乎只能维持现有规模。
除通威、隆基以外,对比其他几家头部一体化公司:晶澳科技、天合光能自身造血能力较好,但晶澳科技的现金储备最少;晶科能源、阿特斯现金储备较多,但自身造血能力一般,其中,晶科的经营资产自由现金流在今年上半年才稍有起色,阿特斯则不太稳定;东方日升在头部一体化公司中,资金实力相对较弱。
(作者为《财经》研究员,实习生吴倩霓、林钰琪对此文亦有贡献;编辑:马克。本文中对现金流的计算方法参考上海国家会计学院教授郭永清教授著作)
本文来自微信公众号“财经十一人”(ID:caijingEleven),作者:郑慧,36氪经授权发布。















