破解用户侧储能利润率,工商业储能如何算经济账?| 万创研究院
提及储能,人们习惯更多地关注源网侧储能电站(大储)身上,探讨发电侧配储、利用率、共享储能模式等话题,但其实在国内,工商业储能的增长潜力和市场机会,要远比大储、户储更为诱人。
“双碳”目标下中国能源结构转型,储能已成为新型电力系统的重要组成部分和关键支撑,未来市场空间广阔。
多方因素共同驱动工商业储能市场发展,随着未来储能行业不断降本增效以及商业模式的完善,工商业储能的经济性将进一步提高。
目前工商业储能受投资成本和收益率影响,发展较为缓慢,但安全、经济、可批量供应的储能技术路线将带动工商业储能市场迅速扩大。
电化学储能是工商业储能的主流路线,其中铅碳电池凭借较高安全性和较低生产成本在工商业储能中更具市场空间。
1)“双碳”目标下中国能源结构转型,可再生能源发电占比快速提升
在国内经济低碳转型压力增大与能源对外依存度不断提高的背景下,我国先后提出了“四个革命一个合作”的能源安全新战略和“碳达峰、碳中和”国家战略。随着城市化和工业化的不断推进,中国的能源需求将继续增长。在高碳能源消费刚性和制度依赖的情况下,“双碳”目标任务的提出对国内能源转型进程提出了更紧迫的要求。
2022年,中国可再生能源发电29599亿千瓦时,占全国总发电量的33.5%。我国可再生能源已进入大规模、高比例、市场化、高质量的全新发展阶段。
(数据来源:公开资料)
2)大规模的新能源发电装机并网对电网消纳能力提出挑战,储能已成为新型电力系统的重要组成部分和关键支撑
随着“双碳”目标的推进实施,大规模的新能源发电装机并网,电网消纳不足的问题逐步显现。招商证券指出,不附加储能的情况下,电网的风光消纳阈值在15%上下,当风光渗透率由20%向上提升将会造成系统净负荷的波动幅度、剧烈程度陡增。电网稳定性造成的消纳能力弱化是新能源消纳的潜在制约因素。
根据全国新能源消纳监测预警中心数据,截至2022年9月底各地区累计风光发电占本地区总发电量比重最高已达到48%。大规模储能配置成为新能源发电渗透率进一步提升的必然选择。
电力的发、输、配、用在同一瞬间完成的特征决定了电力生产和消费必须保持实时平衡。储能技术可以弥补电力系统中缺失的“储放”功能,改变电能生产、输送和使用同步完成的模式,能够有效地平抑大规模清洁能源发电接入电网带来的波动性,提高电网运行的安全性、经济性和灵活性等方面。
(资料来源:公开信息)
3)国家政策层面对储能的支持力度不断增强
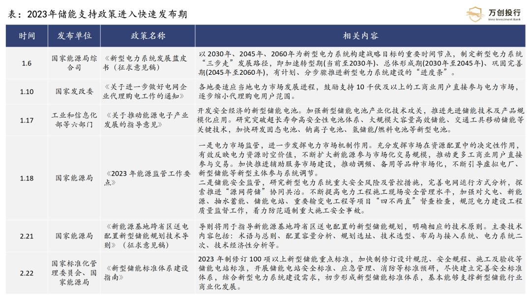
2022年,国家及地方出台新型储能相关政策600余项,相较于2021年,政策发布数量实现成倍增长。政策发布主要聚焦在可再生能源、电力市场、电价及补贴等领域,其中国家层面出台储能相关重要政策约70余项。
2023年以来,国家及地方储能政策发布进入高峰,其中1月份从国家到地方共有50余项发布或征求意见,涉及新能源配储、辅助服务市场、电力市场、补贴政策等方面;2月全国共发布26项储能产业相关政策。
(资料来源:公开信息)
4)储能产业正处于爆发式增长期,未来市场空间广阔
在高比例清洁能源系统中,为确保系统安全、经济运行,需要引入储能作为新的调节能力来源。根据CNESA的数据,2022年,中国新增投运电力储能项目装机规模首次突破15GW,达到16.5GW;新型储能新增规模创历史新高,达到7.3GW/15.9GWh,功率规模同比增长200%,能量规模同比增长280%。
(数据来源:公开信息)
“十四五”前两年,新型储能年复合增速为99.5%,超过“十三五”82.1%的年复合增速,随着储能技术的持续进步、投资成本的不断下降、商业模式的逐渐成熟,预计未来5年,中国新型储能还将以超过50%的年均复合增速快速发展。
新增装机规模预测:预计未来5年,在电源侧、电网侧和用户侧储能同步快速发展的背景下,年度新增储能装机呈快速上升趋势。保守场景下,2027年预计新型储能累计装机规模为138.29GW;理想场景下,2027年预计新型储能累计装机规模为207.44GW,市场空间广阔。
1)储能在电力系统中有丰富的应用场景
从整个电力系统的角度看,储能的应用场景可以分为发电侧储能、输配电侧储能和用户侧储能三大场景。源、网侧储能主要通过政策驱动发展,而在用户侧,由于我国住宅建设情况与其他国家不同,户用储能发展空间受限,因此在用户侧储能中工商业储能更具市场空间。
(资料来源:公开信息)
2)从市场与政策角度,工商业储能由市场机制来驱动,也受利好政策影响
目前,大储占了国内储能市场大部分份额,只有较少一部分份额是用户侧储能,包括工商业储能、户储。因中国居民生活用电价格较低且电能稳定性较高,所以工商业储能相比于户储的发展空间更大。
在国内,通常情况下商用水电的费用往往高于民用水电的费用,这意味着工商业用电的分时电价政策、峰谷价差的变化比民用电更剧烈,由工商业分摊风光新能源并网所带来运行费、损益费也会更高。
工商业储能是充分竞争市场,是由市场机制来驱动的市场,同时也受政策影响形成平衡,如果峰谷电价差比较大,储能获利比较高,会安装更多的储能。如果储能的市场获利比如峰谷价差变小,自然而然市场会在配置资源中起到主导作用,配置的储能就会少一些。
因此,国内工商业储能的商业逻辑在政策与市场的双重驱动下越来越“硬核”。
3)从技术角度,储能能力与安全性是影响工商业储能竞争力的核心因素
当前储能呈多技术路线并存状态。从技术上划分,储能可分为机械储能、电磁储能、电化学类储能、热储能与化学储能五大技术路线。
锂电池和铅碳等电池储能是目前国内工商业储能用得最多的一种储能技术,相比于传统的燃煤、核电等发电方式,对环境的污染较少。同时,工商业储能技术的深度开发和市场应用可以保证其环境保护性和可持续性,在能源排放减排上起到重大的作用。
储能要实现规模化、产业化和市场化,一方面需要鼓励不同技术路线的竞争;另一方面,在可再生能源装机快速上升的背景下,可迅速批量应用、具备高安全性和高经济性的技术路线将率先得到推广和应用。
因此,可大规模应用、高安全性和高经济性是工商业储能长期追求的目标。
4)从储能下游应用角度,工商业储能需求量极大
电源侧、电网侧储能装机以政策驱动。根据中国电力企业联合会披露的《新能源配储能运行情况调研报告》,中国电化学储能项目的平均等效利用系数为12.2%。其中用户侧储能利用系数为28.3%,高于电网侧储能的14.8%。
用户侧储能装机以市场驱动,受用电需求影响。工业用电量逐年平稳增长。2022年全社会用电量86372亿kWh,同比+3.6%,第二产业用电量57001亿kWh,同比+1.2%,其中全国工业用电量为55943亿kWh,同比+1.6%。
限电政策引发工商业用户的用电焦虑,电力保供需求高增。2022年以来,四川、山东、浙江等省市已先后发布限电通知,对所在地区工商业企业造成巨大生产损失,正常经营难以维系,工商业用户对备用电源需求激增。
(数据来源:公开信息)
5)从经济性角度,工商业储能逐渐有了较确定的商业模式,产生了持续的经济效益
从收入来源上看,新能源配储更多依赖于平滑并网,减少弃风弃光,很少参与辅助服务;独立储能电站(含共享储能)的收入方式更为多元,包括容量租赁、电力辅助服务、峰谷差套利、容量补偿等。相比,工商业储能的价值更加多维。
从应用场景、收入模式上看,工商业储能可以单独配置储能,也可以光储一体,甚至与微电网耦合在一起,收入来源上也有很多:比如峰谷价差套利,在电价谷时充电,峰时或尖峰时向电网放电获利,度电收益达到0.7元/Kwh,降低用电成本。
且随着后续储能不断降本和虚拟电厂等新盈利模式逐渐打开,工商业储能市场的经济性还将继续提升。
截至2022年底我国用户侧储能总量约1.81GWh,同比增长49.00%,占累计总装机规模的12.88%。2022年新增0.60GWh,占新增装机规模的7.63%。其中工商业配置储能为主,累计投运0.76GWh,占比41.84%,2022年新增0.39GWh,占比65.55%。
(数据来源:公开信息)
工商业储能是电力终端负荷削峰填谷良好的载体,利用峰谷价差套利是目前工商业储能最主要的盈利方式,峰谷价差、政策补贴、投资成本则是破解工商业储能收益率的关键因素。
1)峰谷价差
当前用户侧储能投资收益率较低。因为工商业储能电站主要为锂电储能。工商业储能装机主要受经济性驱动,目前用工商业储能电站投资成本约1.4~1.7元/wh,当峰谷价差低于0.7元时,电站的投资收益率或低于5年期及以上LPR。
核心假设:
1)新建储能容量为50MW/100MWh的储能电站;
2)电站主要盈利模式为峰谷电价套利模式;
3)每日充放电1次,年运行天数330天,运行时间20年,
4)电池容量年衰减2%,每次放电深度75%;
5)运维费用占总投资额的3%。(5年期及以上LPR为4.3%)
每年峰谷价差套利收入=每日储能系统可用容量×每日充放次数×DoD×年运行天数×平均峰谷价差
好消息是近年来,工商业储能的利好刺激显然要强于大储,主要是分时电价政策的推进,峰谷价差的继续拉大。
2021年7月26日,国家发改委发布《关于进一步完善分时电价机制的通知》,在保持销售电价总水平基本稳定的基础上,进一步完善目录分时电价机制,更好引导用户削峰填谷、改善电力供需状况、促进新能源消纳。
截至2023年6月,全国峰谷价差超过0.7元/kWh的省市的数量有所增长,从2022年7月的6个升至2023年6月的19个。各地峰谷价差也有持续拉大的趋势,全国平均峰谷价差也由2022年10月的0.62元/kWh增长至2023年6月的0.75元/kWh。
2)政策补贴
政策补贴进一步提升工商业储能经济性。2022年以来,针对工商业储能补贴政策频发,成为地方争取项目投资、产业落地的重要手段之一。截至目前,全国各地正在执行的储能补贴政策超30项,补贴政策主要以用户侧为主,注重与分布式光伏相结合,地方招商产业需求较为旺盛;补贴方式主要以容量补贴、放电补贴和投资补贴为主,补贴方向主要与分布式光伏结合为主。其中浙江、江苏、四川、安徽、广东等地政策出台最为密集,浙江省龙港市、北京市、重庆市铜梁区等地方政策支持力度较大。
(资料来源:公开信息)
3)投资成本
工商业储能市场规模极其广阔。根据数据显示,2022年中国全社会用电量中第二产业用电量占比66%,其中工业用电量占全社会用电量的64.8%,占据主要份额。工商业作为中国电力消耗最主要群体,也是重点碳减排领域,储能装机具备强劲需求。
当前用户侧储能投运规模不断扩大,逐步由兆瓦MW级别转向吉瓦GW级别。高昂的投资成本制约用户侧储能的快速发展。假设用户侧储能电站EPC成本为1.5元/wh,则建设一个1GWh的用户侧储能项目成本达15亿元。工商业储能的资金需求量较大。
出于对灵活部署的需求,工商业储能一般应用电化学储能技术路线,但现有的技术难以满足市场需求。只有当储能技术路线能够满足储能投资成本在1.1元/wh及以下时,市场才会迅速爆发。
不过,工商业储能的成本目前已经比传统的发电方式更加经济可行。新能源装备的减价以及政府各项扶持政策也在推动其成本的快速降低。因此,虽然工商业储能的运营维护成本略高于传统发电方式,但其使用过程中的成本已经具有很大的优势。如果继续发展,工商业储能的成本劣势将更加缩小,甚至可以成为新能源产业的主力。
此外,新兴电池行业正在迅速发展,并且各类成本的开支也逐渐减少,特别是在各类电池的制造成本和维护成本上得到了很大的优化,其中,铅碳电池因其资源丰富、安全性高、成本低、环保的特点引发资本市场的广泛关注。
1)当前工商业储能的主流路线锂电储能技术成熟,但锂电池价格受原材料影响较大
锂离子电池产业链发展较为成熟,但产业链条环节多,位于产业链上游的原材料企业具备较高的行业话语权,行业利润向上游集中,中下游企业议价能力较弱。锂电下游应用丰富,目前以动力领域为主,2021年锂电出货量中动力电池占比67.90%,储能电池仅占9.88%。
(数据来源:公开信息)
2023年,电池级碳酸锂价格从4月下旬的18万元/吨反弹至30万元/吨,剧烈的价格波动对整个锂电行业产生了较大的负面影响。中国锂电池回收产业尚处于发展初期,突破锂等重要金属资源限制仍需一定时间,因此由于技术及资源的限制,锂电储能降本将面临长期挑战。
2)锂电池安全性与环保性仍存在较大发展空间
锂电池储能安全性较差。锂电池不正确使用时,会发生不可逆的热失控行为,存在较大的火灾危险性。在储能电站等运营场景中,一旦某节电池发生火灾,温度上升导致整个电池模组热失控,可能造成整个电池系统的火灾、爆炸事故。废旧锂电池若未妥善处置将存在较大的环境风险,钴、镍、铜等重金属会对人类健康和生态系统带来损害。
3)具有更高安全性和更低生产成本的铅碳电池近期在新型储能赛道悄然兴起
铅碳电池与铅蓄动力电池工艺相近,现有产线调整较为容易,铅蓄电池行业的上游是铅及铅制品、塑料件以及隔板等生产制造行业,其中金属铅是铅蓄电池最主要的原材料,成本占比为40%。根据WIND世界银行数据显示,铅价近10年平均约为2000美元/公吨。
中国铅资源较为丰富,且回收已全面实现产业化,对废旧铅蓄电池中铅金属的回收率已可以超过99%,再生铅的产量及应用持续增加。再生铅的广泛利用减少了铅矿开采对环境可能造成的影响,提升了铅蓄电池的可循环再生利用性。
根据公开数据,目前铅碳储能投资成本可降至0.8~1.1元/wh,具备较高投资收益率。未来铅碳类电池的成本可以继续下降,在政策和市场的双重驱动下,铅碳储能市场空间潜力巨大。
在“碳达峰、碳中和”战略背景下,大规模的新能源发电并网对电网消纳能力提出挑战,为储能打开巨大市场空间。当前,源、网侧储能主要受政策驱动趋向规模化,工商业储能一直被市场忽视,实际上叠加政策及规模的双重驱动因素,工商业储能市场需求量增长迅速。
一方面,企业通过配套储能“削峰填谷”降低用电成本,多省市峰谷价差拉大,也进一步提升工商业配储的经济性。另一方面,近年来工商业用电需求旺盛,工商业储能可在电价升高或电力系统可靠性受威胁时维持供电平衡,保障企业生产活动的持续性。
但受制于庞大的资金需求量及低于市场预期的投资收益率,目前工商业储能发展较为缓慢。当出现能够带来较高投资收益的储能技术路线,从而对市场资金产生吸引力时,工商业储能将迅速爆发。
本文来自微信公众号“万创投行”(ID:wanchuangtouhang),作者:万创研究院,36氪经授权发布。















