36氪研究院 | AGI时代下的组织变革研究报告
以GPT-4为典型的大模型在多模态、内容理解与生成、人机交互等层面的能力跃迁,为AGI更大范围的场景化应用带来希望的曙光。呼啸而至的AGI技术革命掀起新一轮生产力变革,势必将推动生产关系的革新。体现在企业及组织内部,则意味着组织结构与形态的调整乃至重组。
AGI时代组织画像
AGI时代的新型组织画像,将包含敏捷轻量、AI原生、协同共生、以人为本、价值延伸等关键词。
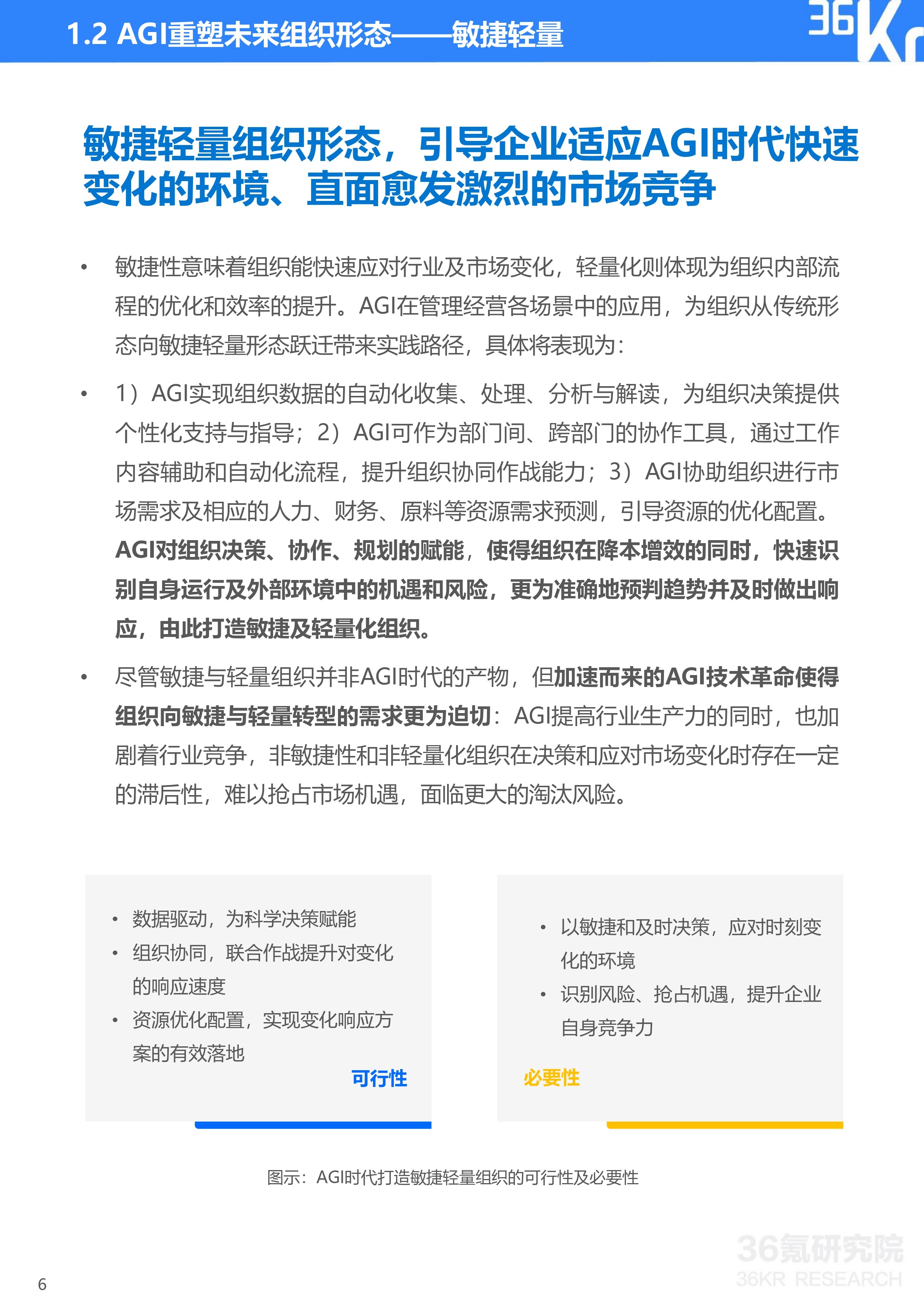
敏捷轻量:敏捷性意味着组织能快速应对行业及市场变化,轻量化则体现为组织内部流程的优化和效率的提升。
AI原生:AI原生型组织以技术能力为导向、以数据资产为驱动、以智能决策为手段。
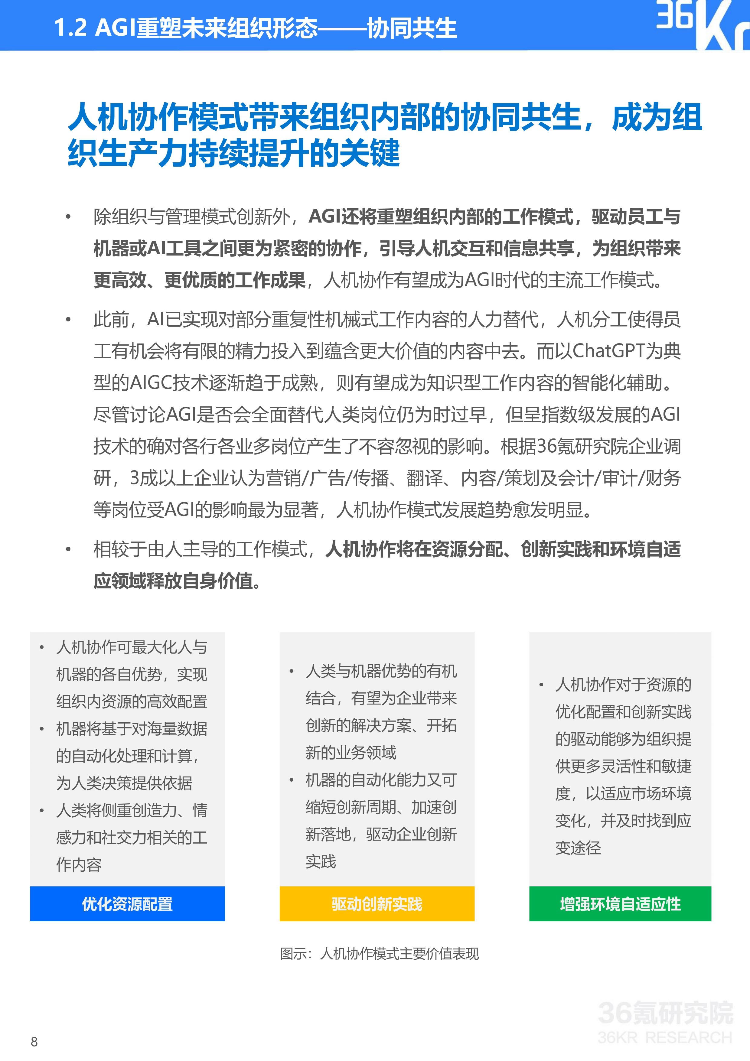
协同共生:AGI还将重塑组织内部的工作模式,驱动员工与机器或AI工具之间更为紧密的协作,引导人机交互和信息共享。
以人为本:核心人才是企业提升组织能效的中流砥柱。AGI时代,随着员工思维的变化,组织将更有必要更为聚焦员工本身,以人为本打造坚实组织人才基础。
价值延伸:AGI时代,人力资源部门将实现与管理层和前端业务部门的深度协同,引导组织文化变革的平稳进行,以人力资源的优化配置赋能组织战略目标的实现,持续延伸自身价值边界。
AGI时代组织管理挑战
人机协作模式建立、人才力强化、AGI导向型企业文化、数据管理和AGI伦理道德风险共同构成AGI时代下组织及人力资源管理的挑战,如何顺应变化以此提升组织能效,是每个企业都在思考的命题。
人机协作模式建立:从以人为主到人机协作工作模式过渡的过程中,企业及组织需重新评估岗位、界定职责,并通过配套管理模式的调整,提升员工适应性、确保组织公平性。
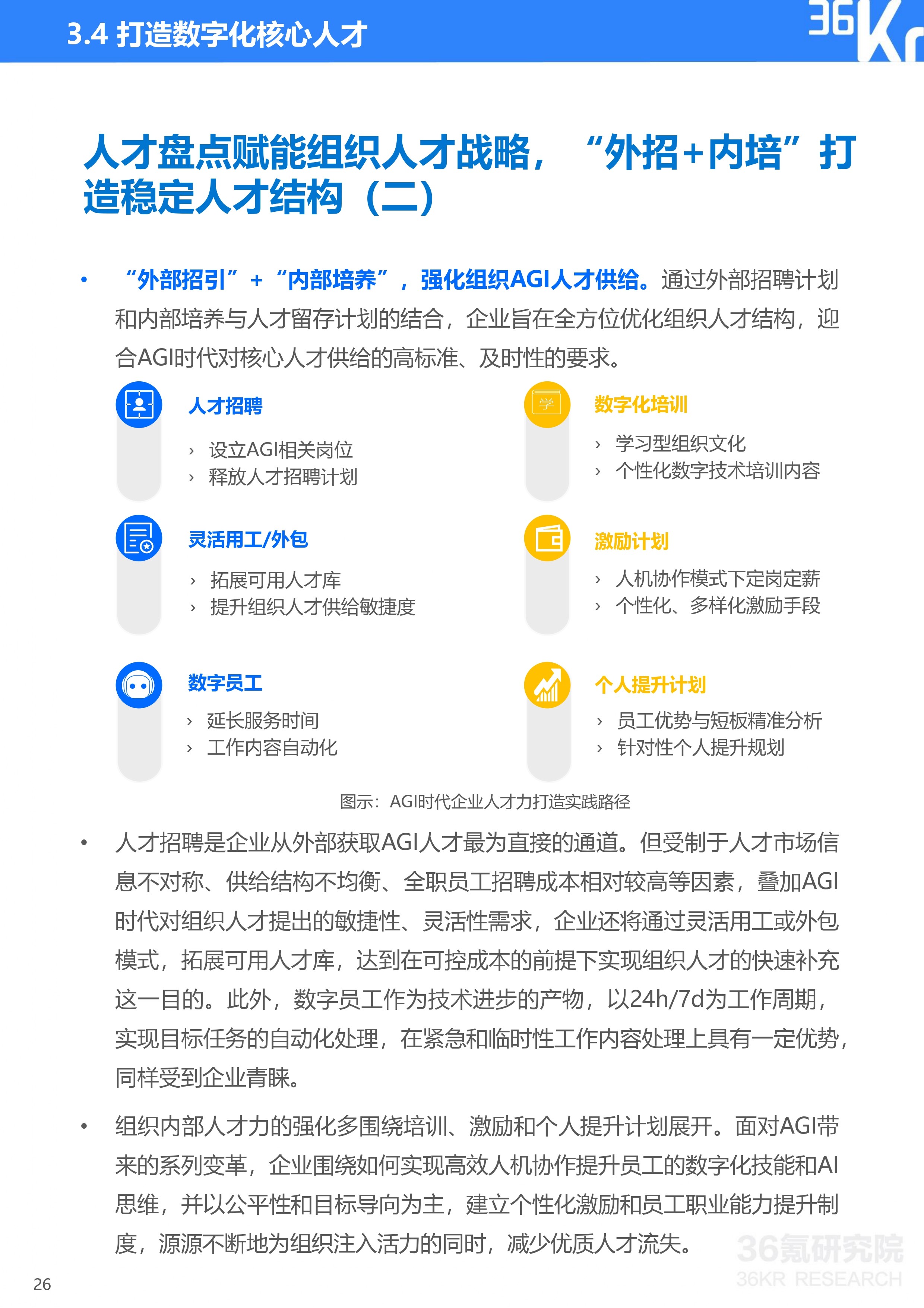
人才力强化:AGI人才力的打造,对企业及组织在选、用、育、留各环节的管理均提出一定挑战。从sourcing到人才转化再到人才价值最大化,组织需考虑包括人才战略规划、人才与组织文化匹配等在内的多重因素。
AGI导向型企业文化:AGI时代下,创新性、灵活性和适应性已成为企业及组织文化的关键词。而管理者意识转变和推动、员工的接受和适应、技术和数据的支持等都是组织实现文化变革中将要面临的挑战。
数据管理:AGI技术的变革离不开数据要素的驱动,而AGI在组织管理场景下的应用又将创造大量新的数据。数据来源的完整性、数据质量的可信性以及数据资源的合规性,成为AGI时代横亘在企业管理面前的三座大山。
AGI伦理道德风险:尽管AGI为组织管理带来了巨大机遇,其背后也潜藏着系列伦理和道德风险,主要包括偏见与歧视、数据隐私侵权、透明度受限、决策失衡等。
本报告重点研究问题如下:
- 顺应AGI时代发展的组织形态是怎样的?
- AGI时代组织管理将面临哪些挑战?
- 我国企业顺应AGI时代的组织管理实践有哪些?
更多精彩内容,请点击文章链接,提取码:ywxs,或在36氪研究院微信公众号上回复“组织管理”获取下载链接。
更多精彩内容,请关注“36氪研究院”微信公众号。
36氪研究院
36氪研究院根据行业发展、资本热度、政策导向等定期输出高质量研究报告,帮助政府、企业、投资机构等快速了解行业动态,把握发展机遇和明确发展方向。同时,研究院致力于为全国各级政府、企业、VC/PE机构、孵化器/产业园区等提供专业定制化咨询服务。















