36氪研究院 | 2025年中国大模型行业发展研究报告
当前,中国大模型行业正迎来一场由技术迭代与生态重构共同驱动的关键变革。报告数据显示,2024年中国大模型市场规模已达294.16亿元,预计到2026年将突破700亿元,其中多模态大模型市场规模为156.3亿元,数字人、游戏等场景应用表现亮眼,增长势能显著。随着行业加速发展,大模型的市场竞争逻辑也在发生转变:从技术或产品的单点对决,转向涵盖生态构建、技术研发、行业赋能等多维度的体系化较量。技术演进方面,多模态认知和具身智能等前沿领域正成为关键发展方向。在此背景下,如何依托CBDG四维生态(消费者、企业、设备、政府)把握市场增长核心逻辑,实现技术价值向商业闭环的有效转化,成为大模型企业高质量发展的核心命题。
大模型已成为中国科技创新与产业安全的战略支点,政策体系正加速升级
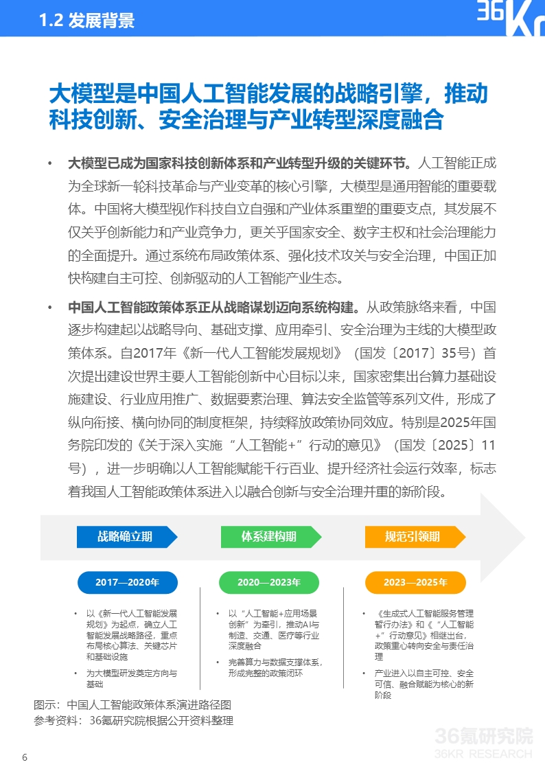
中国将大模型视作科技自立自强和产业体系重塑的重要支点。目前,中国大模型产业政策正在形成“创新驱动、基础强化、场景牵引、安全治理”四位一体的发展格局。一方面,通过顶层设计与政策协同,为大模型提供了持续演进的制度环境;另一方面,通过算力、算法、数据、安全等要素的系统推进,建立创新驱动与责任治理并重的发展路径。
CBDG四维生态成为中国大模型发展新范式,中国大模型企业正在转向全方位的体系化竞争
依托中国市场特点与国家政策导向,消费者、企业、设备、政府(CBDG)四大维度构成中国大模型发展新范式。四大维度形成高效运转的飞轮效应,理解CBDG是把握中国大模型市场增长逻辑的关键。以CBDG分析可知,中国大模型企业的竞争格局正在发生深刻转变,从技术和产品单点对决转向全方位的体系化竞争,核心是生态构建、技术研发、行业赋能、商业变现、创新拓展五大能力的全面较量。五大能力共同界定了大模型企业在当前市场的战略地位和未来发展潜力。
大模型第一梯队已经形成并逐渐稳定
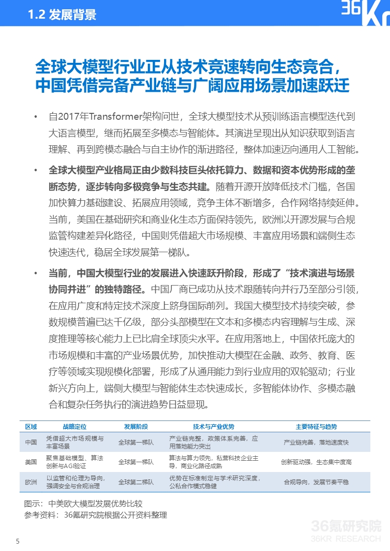
当前,中国大模型领域已进入体系化竞争阶段,市场呈现出多元且复杂的竞争态势。市场参与者主要可划分为以下五类主体:以全栈布局构建护城河的互联网/科技巨头、以技术锐度著称的专注于模型的新贵、以行业纵深创造价值的垂直领域深耕者、在转型中寻求突破的AI 1.0转型者,以及作为创新源头的科研机构。其中,部分企业通过多维度能力建设取得跨越式发展,如科大讯飞凭借其百万量级的开发者生态、在语音与多语种技术领域的持续突破、政企市场的规模化落地能力以及在具身智能等前沿领域的创新布局,构建了全面的综合竞争优势,位居行业玩家第一梯队。
本报告重点研究问题如下:
- 中国大模型的战略支点定位,如何通过政策体系塑造出区别于全球其他市场的独特发展基因?
- 什么是CBDG四维生态?CBDG为何能成为破解中国大模型产业增长逻辑的关键范式?其背后的深层原因是什么?
- 大模型企业从技术单点比拼转向体系化能力较量,主要围绕哪些核心维度展开竞争?
- 具身智能作为大模型领域的前沿新赛道,对企业争夺生态位具有怎样的战略意义?
- 中国大模型行业竞争格局呈现何种特征?头部企业的差异化战略路径是怎样的?
- 未来大模型行业将迎来哪些关键技术趋势与产业变革?
- 中国大模型治理如何在创新活力与安全底线间实现平衡,进而形成全球可借鉴的治理方案?
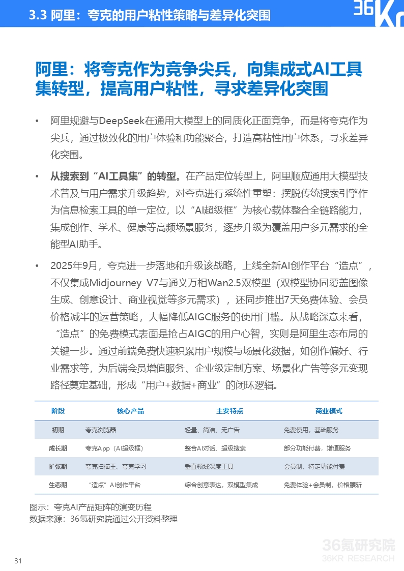
更多精彩内容,详见《2025年中国大模型行业发展研究报告》,点击下载链接,提取码:mmej















