36氪研究院 | 2025年中国家居后市场行业研究报告
当前,家居行业竞争重心逐步从产品制造、销售向后端服务延伸,后市场服务已跃升为品牌构建差异化竞争优势的核心阵地。这一背景下,一批以数据与算法驱动的家居后市场服务平台加速崛起,通过极速响应、高效履约和可靠的服务品质,有效破解家居商家长期面临的“最后一公里”履约难题,成为连接制造端与消费端、支撑家居产业实现高质量发展的关键枢纽。2024年,家居后市场行业市场规模达7000亿元,未来五年市场规模有望攀升至近9000亿元。
什么是家居后市场?
家居后市场,是指在家具、家电、建材等家居产品完成销售后,围绕其使用、维护、保养、更新改造及回收处理等环节形成的一系列专业化服务生态。与传统意义上的售后服务不同,后市场不仅是产品销售的补充环节,更是维系品牌信任、延展用户关系的关键组成部分。后市场履约服务聚焦于后市场中家居产品交付与使用的核心环节,重点解决产品从商家仓储到消费者家中并完成功能实现以及在生命周期内稳定运行的问题,涵盖配送、安装、维修、保养等服务,贯穿产品使用的始终。
家居后市场由分散化、粗放化走向智能化、规范化发展阶段
在大数据、人工智能等技术逐步成熟,用户消费观念升级等多重因素驱动下,我国家居后市场的发展历程已从早期的线下分散、线上撮合,演进至流程线上化,并最终迈入智能化与规范化新阶段。当前,家居后市场服务平台以数据和算法等前沿技术为核心引擎,实现了服务全流程智能化升级,通过精准匹配、智能调度、服务管控、售后服务保障等,大幅提升响应速度、履约效率和服务质量,构建起智能高效、标准统一的服务生态,为行业的高质量发展注入了新动能。
履约服务平台占据行业生态核心地位,服务网络、履约效率等成为竞争焦点
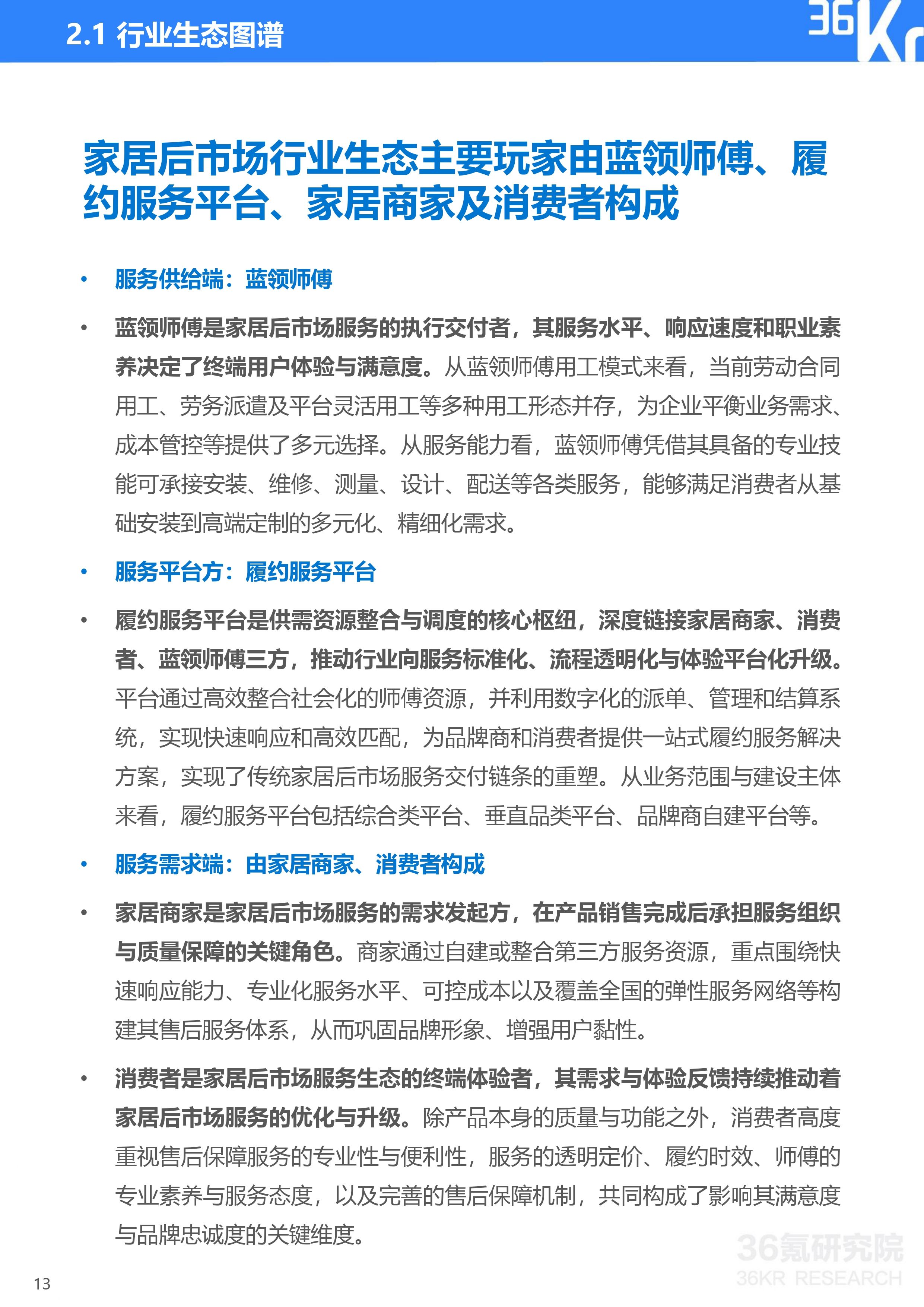
家居后市场行业生态主要玩家由蓝领师傅、履约服务平台、家居商家及消费者构成,其中履约服务平台是深度链接各方、整合调度资源的核心枢纽。随着数字技术的深度赋能、家居线上消费率稳步提升、"最后一公里"服务体验的持续升级,后市场履约服务平台的竞争焦点已转向服务网络、履约效率、品质管控、市场口碑四大核心能力的综合较量。以奇兵到家等为代表的综合类履约服务平台,凭借其全品类的家居服务、覆盖全国的师傅网络、领先的智能调度系统、标准化服务流程和完善的售后保障体系等构筑领先优势,稳居行业头部梯队。
未来,家居后市场将聚焦多场景、数智驱动、生态协同深度演进
在智能家居多样化、场景化发展和数字技术的深度渗透下,家居后市场将呈现三大核心发展趋势:服务内容围绕智能家居实现多场景扩张、服务效率与体验在数字技术深度赋能下实现双重跃升、平台角色由履约中心向全链路生态枢纽演进。未来,平台之间竞争的关键,已从订单与师傅的规模之争,全面转向生态整合、数据智能与服务闭环的综合实力比拼。
本报告重点研究问题如下:
- 什么是家居后市场?家居后市场经历了怎样的发展过程?
- 家居后市场行业市场规模及变动趋势如何?有哪些发展驱动力?
- 家居后市场行业生态构成是怎样的?主要玩家有哪些?
- 家居后市场行业的市场竞争格局如何?核心竞争要素是什么?
- 未来家居后市场行业将迎来怎样的发展趋势?
更多精彩内容,请关注“36氪研究院”微信公众号。如想获取《2025年中国家居后市场行业研究报告》,点击原文链接,提取码:pm7i,或在36氪研究院微信公众号上回复“家居后市场”获取下载链接。















