36氪研究院 | 2022-2023年中国数字经济投融资及创新展望研究报告
生产要素、生产力与生产关系的变革,推动我国经济由工业时代步入数字时代。自2017年“数字经济”一词正式被写入政府工作报告开始,数字与产业融合进程便愈发如火如荼。
根据国务院发布的《“十四五”数字经济发展规划》,数字经济是继农业经济、工业经济之后的主要经济形态,是以数据资源为关键要素,以现代信息网络为主要载体,以信息通信技术融合应用、全要素数字化转型为重要推动力,促进公平与效率更加统一的新经济形态。
数据要素应用价值持续释放,为数字经济提质增效
数字经济主要包括数字产业化、产业数字化、数字化治理和数据价值化四方面,数据作为新型生产要素的地位和价值不断凸显。得益于政策加持、资本助推以及企业技术攻坚等多因素,以人工智能、云计算、大数据、物联网等为代表的新一代信息技术取得了长足进步,技术与技术间的边界也日渐消弭,以更为协同的形式加速释放数据要素对传统产业及实体经济的赋能作用,带来创新业态与商业模式。我国数字经济由此实现高速扩容。信通院数据显示,预计到2025年,我国数字经济规模将超60万亿元。
高速发展的同时,数字经济的高质量发展也逐渐成为社会各界共同关注的话题。特别是在“双碳”政策下,清洁技术、绿色科技与各技术融合,向包括汽车、物流、金融、工业等在内更广泛的行业与场景渗透,形成环境友好型经济发展新动能。
攻坚“卡脖子”技术、加速国产化进程,破局数字经济发展困境
尽管数字经济浪潮势不可挡,但其繁荣发展的背后也暴露出我国产业发展的薄弱环节:部分基础数字产品及服务,如集成电路、中高端半导体、精密传感器以及包括数据库、操作系统、中间件等在内的基础软件仍旧严重依赖进口,导致产业基础薄弱,国际竞争力亟待提升。而全国范围内,数字经济的地域性发展不平衡同样成为我国数字经济高质量发展的桎梏。针对上述困境,国家及各地政府牵头出台各类政策,鼓励发挥技术创新及融合性技术对产业的赋能作用,重点攻坚“卡脖子”技术,加速软硬件国产化进程,夯实产业发展根基。
数字经济成为我国稳增长的压舱石,立足实际梳理现状为未来积蓄动力
2022年,在复杂多变的内外部环境下,我国数字经济历经了种种不确定性,稳增长、穿越周期成为各行各业的发展主旋律。但确定的是,技术的演进及其对产业的创新从未停滞不前,我国正由数字经济大国坚定地向数字经济强国迈进。
在此背景下,36氪研究院发布《2022-2023年中国数字经济投融资及创新展望研究报告》,从资本市场、技术创新及重点产业发展三大维度回顾我国数字经济于过去一年的表现,并初探其潜在发展趋势。
本报告重点研究问题如下:
- 全球数字经济投融资市场发展现状如何?
- 中国数字经济投融资市场发展现状如何以及哪些因素影响了近年来的投资走向?
- 数字经济的底层技术创新如何为产业发展增势赋能?
- 数字经济重点行业发展现状及趋势如何?
- 我国数字经济有望呈现怎样的发展趋势?
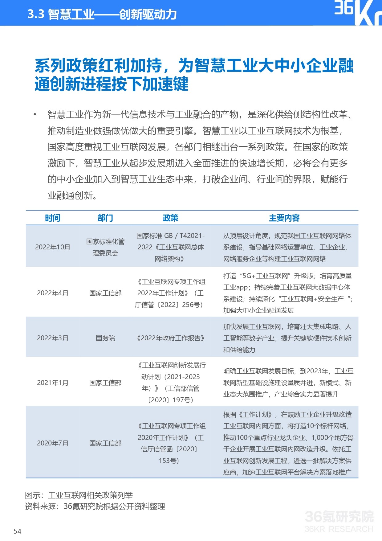
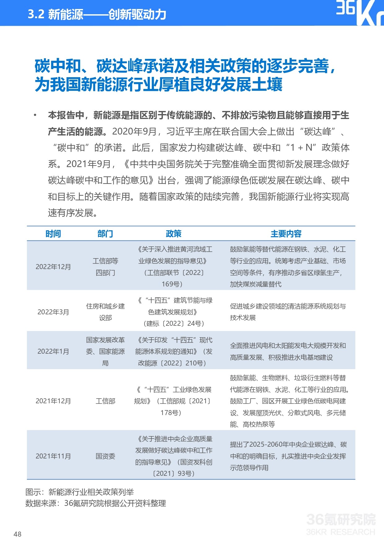
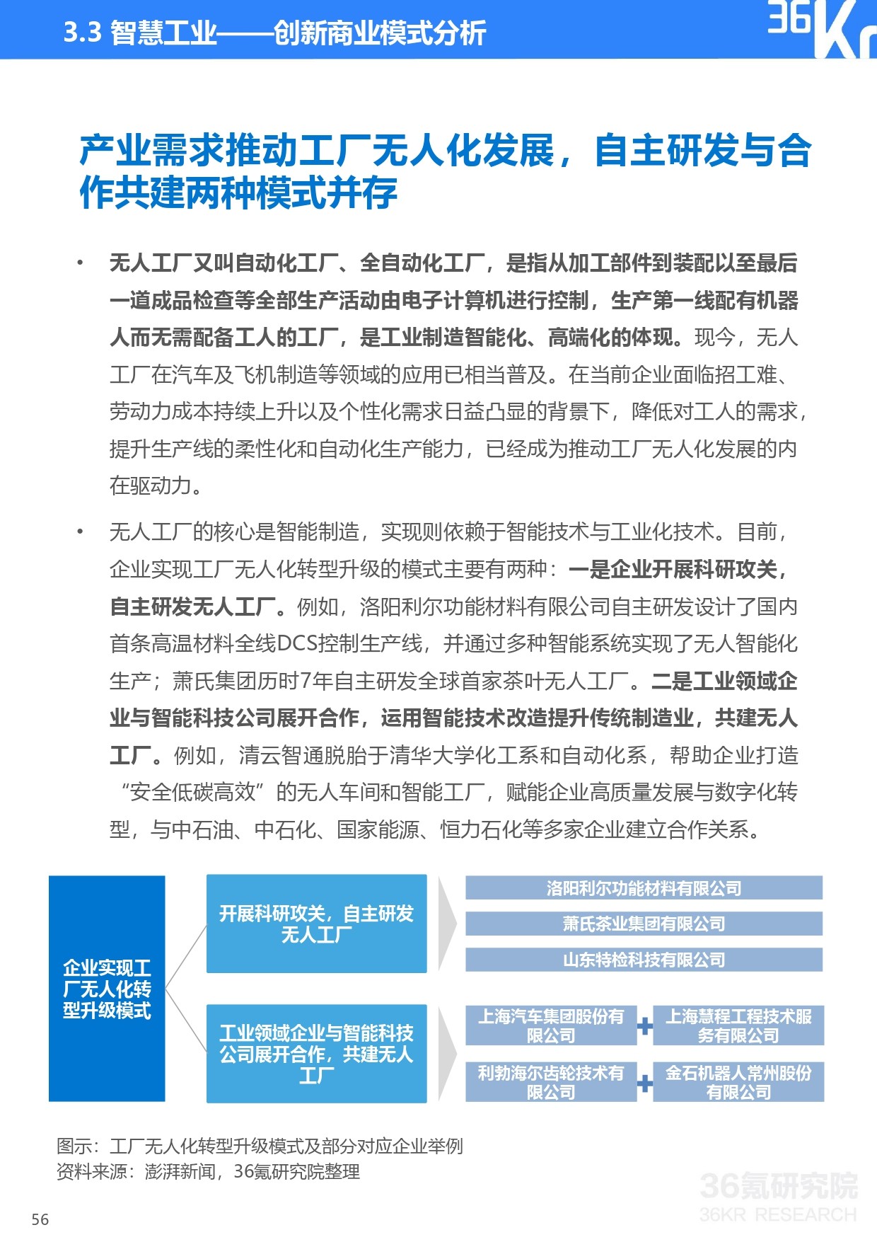
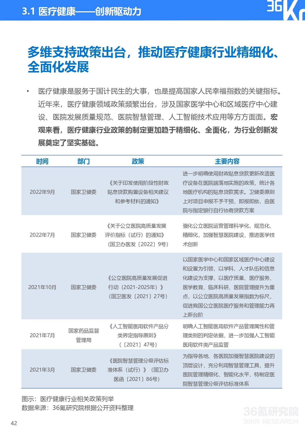
更多精彩内容,请关注“36氪研究院”微信公众号。如想获取《2022-2023年中国数字经济投融资及创新展望研究报告》,点击原文链接,提取码:8kmv,或在36氪研究院微信公众号上回复“数字经济”获取下载链接。















