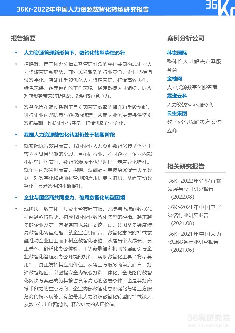
36氪研究院 | 2022年中国人力资源数智化转型研究报告
面对瞬息多变的市场环境和日益激烈的行业竞争,企业愈发注重提人效、降成本、搭建敏捷组织,以打造核心竞争力、更好地应对外部挑战,人力资源数智化转型势在必行。
内外部环境新动态,驱动企业探索人力资源数智化转型
一方面,在我国经济增长放缓、疫情常态化的时代背景下,招聘难、用工及办公模式的变化驱动企业探索更为有效且高效的招聘、人事管理及组织人才建设路径;另一方面,随着Z世代进入职场及ESG治理架构渗透率提升,企业人才管理诉求也呈现出不同于以往的特征,多元、平等、绿色的工作环境有待建立。数智化工具的应用无疑为企业破解上述管理难题带来新思路:通过数字化、智能化人力资源管理工具,打造高效协作、绿色环保、多元包容的工作环境,为企业打造强有力、稳定且可持续的人才中坚力量。
我国人力资源数智化转型仍处于早期阶段
人力资源的数智化转型包括数字化工具和智能化手段的应用,通过数字化工具串联企业内部各信息与数据、并利用智能化手段进行可视化分析最终赋能企业整体战略。数智化是企业数字化转型的高级阶段和最终目标。
目前,我国企业人力资源数智化转型仍处于较为初级且早期的阶段,不同行业、不同企业、企业内部不同管理环节间,数智化渗透率也呈现出一定差异化特征。
2021年,近半企业尚未开启HR数智化转型尝试,人事管理依赖传统模式;剩余企业中,尽管48%已实现数字化管理工具的应用,但管理决策仍旧以既往经验为主,缺乏智能化布局,仅有7%企业将数字化工具和智能化决策结合,并由此赋能员工体验、数字思维及业务价值。
2021年我国企业HR数智化转型程度
企业与服务商共同发力,破局人力资源数智化转型难题
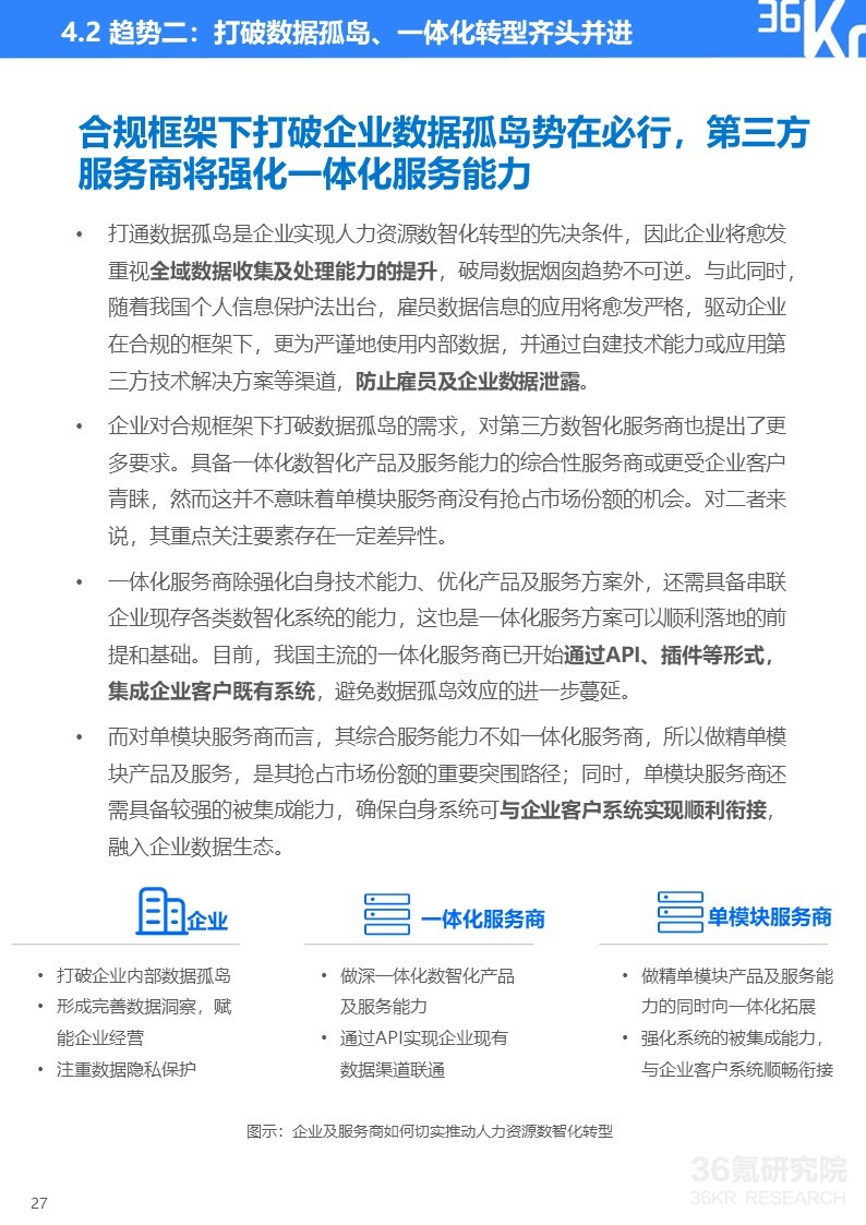
在我国人力资源数智化转型过程中,数字化工具及平台布局有限、系统与系统间数据孤岛问题亟待解决,构成我国企业数智化转型的桎梏。越来越多的企业及第三方服务商也意识到这一点,试图从多维度破局数智化转型难题。就企业自身而言,数智化意识的持续觉醒推动企业自上而下树立数智化思维,从雇员个人成长、员工关怀、舒适化办公体验、平等薪酬福利机制等层面引导企业数智化管理及办公环境的打造,实现数智化工具“物尽其用”。从第三方服务商角度而言,打通数据烟囱、以数据安全为核心打造一体化、全链路的数智化解决方案已成为其抢占竞争高地的必要条件,也是其打磨技术能力的重点方向。企业内部数智化意识强化与第三方服务商的技术赋能,有望带来人力资源数智化转型的持续深入,从数字化走向智能化,释放更大的应用价值。
本报告重点研究问题如下:
我国人力资源管理面临哪些新形势和新挑战?
数字化转型如何助力企业应对人力资源管理新挑战?
人力资源数智化转型的内涵是什么?
人力资源各模块的数智化程度如何?
企业人力资源数智化转型面临哪些难题?
我国人力资源数智化转型有望呈现怎样的发展趋势?
更多精彩内容,详见《2022年中国人力资源数智化转型研究报告》,点击下载链接,提取码:hyaa















