Nature:大脑佛一点,活得久一点,这是哈佛医学院的最新研究
编者按:本文来自微信公众号“量子位”(ID:QbitAI),作者栗子 鱼羊,36氪经授权发布。
△来自功夫熊猫
佛系一点,活得更久。
人类常常这样以为,只是苦于没有证据。
但现在,Nature发表的一篇新论文告诉我们,这真的有科学道理。
人体内有些基因,是和神经过度活跃相关的。
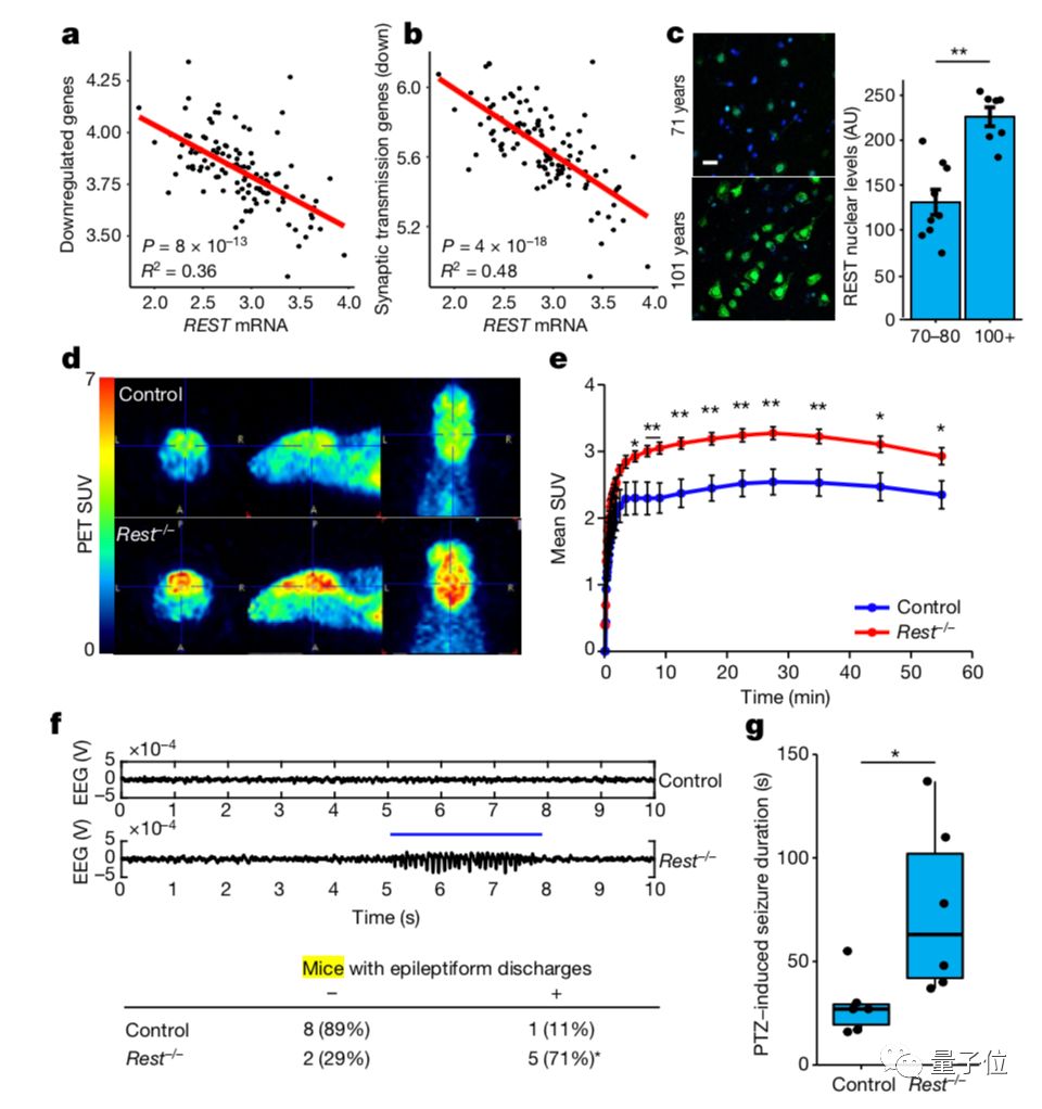
哈佛医学院领衔的团队发现,活到85-100岁的人,比起只活到80岁以内的人,这些基因的表达明显更少。
他们又证明指出,关键是一种叫做REST的蛋白质,抑制了这类基因的表达。在线虫、小鼠和人类的身上,这都得到了印证。
于是,一种抗衰老的原理,就此诞生了。
Harvard Gazette还评价说:这项研究首次证明了神经系统真的会影响寿命。
所以,真·生命在于“休息”啊。
长寿关键:神经活跃度
在人类身上做的实验,用到了数百个捐赠的大脑,都是“在认知上没有缺陷 (Cognitively Intact) ”的大脑。也就是说,这些人去世之前,大脑还是健康的。
下图显示,70-80岁和85-101岁两个组,大脑皮层的基因转录组,有明显不同的特征。
注:转录组不同,用基因生成各种蛋白质的能力就不同,也就是基因表达的程度不同。
红是基因表达水平提高,蓝是基因表达水平降低。85-101岁,多是上蓝下红;70-80岁,多是上红下蓝:
被抑制了的基因,有这些 (b-d是三个部位的大脑皮层),它们都和神经活动有关:
这样就知道,长不长寿,是基因转录出现了差别。
然后便要探索,是什么影响了转录。
科学家们联想到从前有研究提到:一种叫REST的转录因子,对防止神经过度兴奋可能有帮助。
是不是它抑制了大脑的过度神经活动 (从而延长寿命) ?
这件事在人类身上不容易得到证实,但REST这种蛋白质,是哺乳动物身上广泛存在的,所以团队先用小鼠做了实验。
结果令人兴奋,果然有相关性:
REST有缺陷的小鼠,比正常大鼠的大脑皮层活动更强,神经兴奋性也更高 (红e) 。
那么,神经活动增强了,更容易兴奋了,就会影响寿命么?
小鼠寿命比较长,不便观察。而秀丽隐杆线虫身上,也有和REST同源的基因,spr-3和spr-4。
实验证明,当这些基因变异之后丧失了功能,长寿线虫变体 (daf-2) 的寿命就变短了:
不止是实验室培育的突变线虫,在野生线虫当中,spr-4的过度表达抑制了兴奋,延长了寿命。
也向延缓衰老更进一步
不止于寿命长短。
这项研究还揭示了神经兴奋和衰老之间联系,还指出了胰岛素/IGF1整合神经活动、以及代谢的途径。
这种整合能够调整生物的生理机能,优化生物的适应性,提高生存率。
此外,通过缓和神经兴奋的整体变化,在神经网络活动中保持适当的平衡,REST还可以预防与年龄有关的神经系统疾病(比如老年痴呆),从而延长人类的寿命。
不过,先别忙着放空大脑,坐等活到99。
论文的通讯作者Yankner(扬克纳)严肃表示:
这项研究还未经临床试验,锻炼人类大脑和大脑过度兴奋之间的界限,还需进一步探索。
锻炼大脑的活动,和导致大脑过度兴奋的活动,是不一样的。
锻炼大脑有助于建立新的神经网络,激活积极(positive)的神经生长因子,对人们的学习和记忆能力有着积极的影响。
所以学学新语言,新乐器,探索生活中新的乐趣,是有益的。
而大脑过度兴奋,则可能直接导致阿尔茨海默症(老年痴呆症)和躁郁症这样的神经疾病。
但这两者之间的界限到底在哪里,目前,科学家们还无法给出确切答案。
扬克纳还指出,现在这个阶段,没准临床医生们的高明医术对于延长人们的寿命还更有用一些。
总之,问题还有很多,人类仍需努力。
不过研究人员相信,进一步探明REST蛋白对长寿的作用,将推动相关靶向药物的研发,新的治疗手段值得期待。
甚至还有人开玩笑说,在药物研发成功之前,“冥想”、“放空”可能也不失为好尝试。
作者预感一大波诈骗将至
人类对于长寿这件事的执着,几乎伴随着整个人类发展史。
论文作者亦深谙此道,因此扬克纳不忘提出严正警告:
不要相信任何以这种方式进行自我营销的公司。
科学家们不太可能开发出“REST补充剂”之类的神奇药丸来延长人们的寿命,扬克纳说:
人们追求最新补品这种潮流的危险在于,他们会产生这样的想法:哦,因为我有补品,我不用锻炼身体,我可以狂吃垃圾食品。这样的生活方式会杀了他们,补品根本挽救不了。
想要活得久,健康的生活方式才是基础。
而科学家们,也将继续探索青春的秘密,希望早日真正实现延年益寿。
祝每一位读者多佛多寿~
传送门
论文地址:
https://www.nature.com/articles/d41586-019-02958-x
自然报道:
https://www.nature.com/articles/d41586-019-02958-x
其他参考资料:
https://www.inverse.com/article/60177-scientists-pinpoint-neural-activity-s-role-in-human-longevity















