OYO动作频频:与OTA和解后再上架,能否逃过ofo式命运
编者按:本文来自微信公众号“三言财经”(ID:sycaijing),作者王白聿,36氪经授权发布。
经济型连锁酒店品牌OYO近期动作频频。
近日,OYO与OTA达成“和解”,宣布与美团、携程达成业务合作。30日,OYO酒店又在成都举办战略升级发布会,引起行业注意。
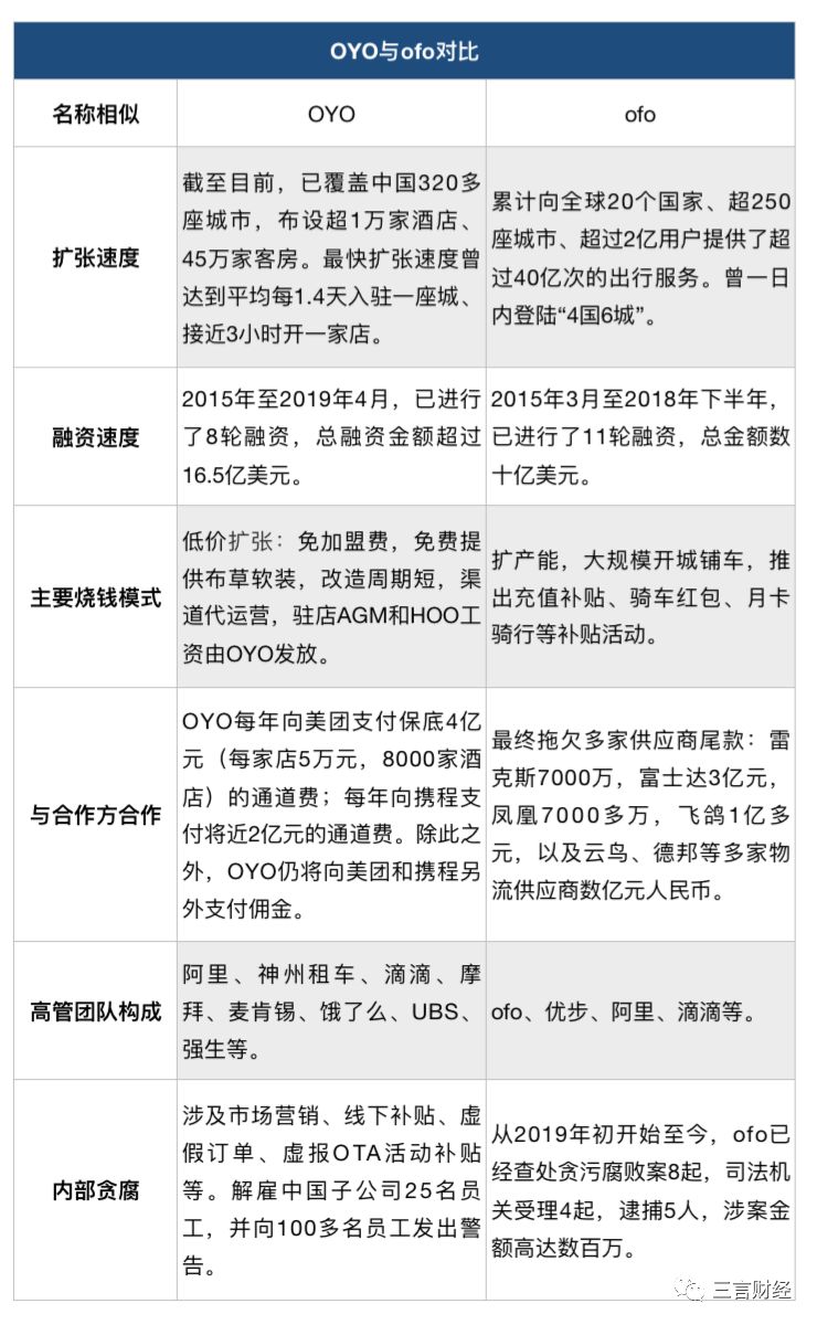
据环球旅讯此前报道,携程、美团对OYO进行解禁后,OYO将每年向美团支付保底4亿元(每家店5万元,8000家酒店)的通道费,每年向携程支付将近2亿元的通道费。除此之外,OYO仍将向美团和携程另外支付佣金。关于通道费等问题,OYO未回应。
2017年11月进入中国市场,如今,这个印度连锁酒店品牌已经覆盖中国320多座城市,拥有1万多家酒店,融资总金额超16.5亿美元。不过尽管成长速度惊人,但高额补贴、严重亏损、内部贪腐、OTA平台封杀等负面消息同样层出不穷。
同样是资本风口吹起来的火,OYO通过烧钱快速扩张的商业模式,也让“下一个ofo”的质疑如影相随。而从其最近的动作来看,是跟ofo更近了,还是更远了?
给OYO算账:每年不到1亿收入,交天价通道费上架OTA
不同于如家、锦江等传统经济型连锁酒店的高成本加盟模式,OYO瞄准的是二三线以下城市的单体酒店,以不收加盟费,免费为酒店进行改装的“贴牌”的形式统一化运营。
而OYO之所以被看作是“下一个ofo”,共同点之一是“快”。
相关数据显示,OYO酒店最快的扩张速度曾达到平均每1.4天入驻一座城、接近3小时开一家店的程度。
根据OYO官网信息,截至目前,OYO已在中国布设了超过1万家酒店、45万家客房。参照已经成立16年、拥有2300多家门店的如家,以及成立15年、拥有4230家酒店的华住,这样的开店速度的确令人咋舌。
融资方面,今年以来,OYO分别获得滴滴的1亿美元投资和Airbnb逾1亿美元投资。据公开信息,OYO自创立来融资总金额已超16.5亿美元,估值达到50亿美元。目前,中国已是OYO除印度之外的第二大市场。
从规模数据来看,OYO在中国的战绩足够梦幻。不过,近年来OYO一直采取低价的竞争方式,如何盈利,是其面临的最大质疑。
与传统加盟连锁酒店不同,OYO不仅没有加盟费,甚至免费提供布草软装,驻店AGM(酒店运营经理)和HOO(酒店前台经理)工资也均由OYO全部承担,合同为期一年。而目前OYO最主要的盈利方式,仅是向酒店收取3%到8%不等的佣金。
如此“贴牌”,OYO能挣钱么?
据南都商刊此前统计,按OYO旗下8000家酒店,每家1500元的佣金,据悉已经收回50%,收益约在6000万左右,之前设立的1000个HCC为OYO带来的收入大概在300万。粗略估算,OYO入华两年,一年收入不到1个亿。
还有业内人士曾按每家酒店3万元软装补贴,OYO中国6000名员工平均年薪10万元测算,仅这两项,OYO在中国投入的成本就达到8亿元。
在与OTA达成合作后,OYO每年还需向美团支付保底4亿元(每家店5万元,8000家酒店)、向携程支付将近2亿元的通道费,以及另外支付佣金。
这意味着,以OYO目前融资的费用以及每年不到1亿元的管理费收入,远远抵不过每年要交的通道费、门店改造费、人工成本及运营成本等等。
OYO是下一个ofo吗?
OYO的打法以及在中国市场的扩张速度,让不少人给它打上又一个“ofo”的标签。对比之下,二者还有许多相似的地方。
1、短期内多轮融资,疯狂烧钱换市场
为了扩张,OYO和ofo都曾在短期内进行了多轮融资。
从2015年3月的天使轮到2018年下半年传言当中的E2-2轮融资,ofo在短短的三年时间里得了数十亿美元的融资金额,涉及投资方包括滴滴、阿里、小米、蚂蚁金服、DST、中信产业基金等十多个明星资本。
2017年起,ofo开始了蒙眼狂奔。在资本的推波助澜下采取大规模铺车开拓城市的竞争模式,不断投放和补贴。此前为了实现ofo公布的2017年年底2000万铺量的目标,老牌车厂凤凰曾为ofo提供500万辆自行车,而这一数字几乎是凤凰2016年年销量的两倍。发展顶峰时期,ofo曾在不到两个月里就烧光了6亿美元。
另一边,烧钱也是OYO扩张的秘诀。
无独有偶,OYO酒店在2015年获得第一轮资本融资,进入中国市场后,2018年9月OYO获得由软银领投,Greenoaks Capital、红杉等跟投的10亿美元,其中,此轮融资的6亿将用于扩大中国业务的市场规模。OYO创始人Ritesh曾暗示,这6亿美元当中有一半将会用于酒店翻新和基础设施建设。
疯狂烧钱容易让品牌过度依赖资本,同时也陷入了一种恶性循环:为了获得更多资金,品牌依靠继续疯狂烧钱这种粗暴的办法增加线下城市数量、占有率、用户量,以此吸引下一位投资者。
2、ofo负债累累,OYO被指野蛮扩张、酒店出现质量问题
沉溺于前期的资本运作,忽视自身造血能力,ofo最终身陷囹圄。据此前报道,ofo整体负债高达64.96亿元,其中用户押金就占了36.50亿元。此外,拖欠凤凰、飞鸽、雷克斯、富士达、德邦等供应商和物流数千万至数亿不等的尾款。
用17个月在中国拿下1万门店的成绩并没有给OYO带来多少高光时刻,反而出现了不少“野蛮扩张”、“酒店质量堪忧”、“数据注水”等质疑。
不完全数据统计,此前OYO酒店在国内整合的单体酒店客单价在50-150元。平均OTA评分约为3.9分(满分5分)。
据品玩此前报道,2019年初,OYO定下的目标是签约200万间客房,按照30间房为一个单体酒店计算,大约要签约6.7万家酒店,1月底,OYO将目标下调为140万间客房,相当于4.6万家酒店。
高难度指标下,只要是7间房的酒店OYO都可以签约,“这相当等于没有限制。”而签约的酒店里面,没有消防、卫生许可证的小宾馆“占比还挺高的”。
3、团队急剧膨胀,空降高管,员工来源背景复杂
不论是OYO还是ofo,资本推动下的扩张还直接导致了团队的急剧膨胀。
据OYO介绍,其高管团队来自阿里、神州租车、滴滴、摩拜、麦肯锡、饿了么、UBS、强生等企业,其中不少都有过烧钱大战的经历。
OYO合资人兼CFO李维此前就在神州租车担任CFO兼COO,他在接受采访时表示,OYO在中国招人,从不强调人才要有酒店从业背景。根据李维表述,融资中的6亿,OYO首先投在了团队建设上。
从深圳搬到上海不外半年时间,OYO在中国的总部现已装进快要2000名员工,还在对外招募下层员工以及高管。截至2018年底,该公司员工总数就已超6000人。
有离职员工向新浪科技表示,由于员工来源背景复杂,OYO内部存在着各种派系,互相之间形成利益团体。
同样,ofo的团队建设速度并未跟得上急速扩张的脚步,而“优步系”、“滴滴系”、“阿里系”等等高管骤然空降以及不间断权力更迭,招致老员工抱怨和团队动荡。
4、运营管理不善,内部贪腐严重
团队的急剧膨胀为公司运营管理加大了难度,也为公司的正常发展留下巨大的隐患。此前多家媒体曝出,由于过分强调扩张速度和酒店数据,OYO内部滋生了大量的员工腐败问题。
据新京报报道,为提高个人收入,部分OYO业务员被曝出存在参与串通酒店主骗取补贴,以及为完成KPI录入假单等行为。
另据一份OYO内部通报的邮件截图显示,OYO内部腐败问题涉及市场营销、线下补贴、虚假订单、虚报OTA活动补贴等,而OYO大多数只给与这些员工记过和扣除绩效奖金的方式来惩罚。
今年4月,OYO声明表示,已经因“不道德行为”解雇中国子公司25名员工,并向100多名员工发出警告。不过其惩罚贪腐员工内部信息的流出,也暴露了OYO在管理上的漏洞。
ofo内部亦如此。由于管理不善,ofo内部出现严重的“吃空饷”、“吃回扣”等贪腐行为。一份ofo内部文件显示,从2019年初开始至今,ofo已经查处贪污腐败案8起,司法机关受理4起,逮捕5人,涉案金额高达数百万。
考验赢利能力OYO或有意反制OTA
在过去的两三个月里,OYO被媒体多次曝光加盟商主动解约。主要原因在于,OYO被美团、携程等OTA封杀后造成客源流失,业主加盟OYO后无法达到签约前的盈利预期。
以OYO目前的盈利能力来说,付天价通道费上携程、美团,显然无法持续缴纳。此时OYO与国内OTA平台在流量互换、场景互通、数据运营、品牌宣传等方面合作,或许只是换得一年缓冲期,在一定程度上解决酒店的流量问题。
而去年起OYO已开始涉足OTA领域,用户可以通过 OYO APP预订出租车、搜索附近的餐馆。OYO还推出了Total Holidays假日套餐,提供一站式的旅游解决方案,包括酒店、导游、餐饮以及机票和签证等。
比起被OTA束手束脚,OYO似乎更有意借反制OTA。不过,在国内移动互联网红利见顶的情况下,要动OTA巨头的“蛋糕”想必并不容易。
目前,国内80%的酒店依然为单体酒店,这个万亿级的细分市场,留给各家酒店管理公司新的掘金机会。不过,相比连锁酒店,单体酒店的整体经营状况还有一定的差距,普遍存在“脏、乱、差”的问题。
在如今住宿行业进入高质量的发展阶段,优化存量或是需要解决的首要问题,这背后,是不同的酒店管理企业专业化运作模式上的较量。拥有专业基因的企业,在提升整体形象与品质,满足住客经济和品质的双重需求,以及带来更好入住体验方面更具优势。
经济型酒店黑马OYO和曾经的共享单车明星品牌ofo都以不同的形式制造着各自的“现象级”。但ofo为前车之鉴,依赖烧钱模式迅速扩张是其折戟的原因之一。现在,OYO似乎在重走ofo的老路。
对于OYO,需要的或是更好的产品、更优质的服务、更多的流量,烧钱、补贴、拼速度虽然其势汹汹,但如果无法为业主带来持续的客源流量或可观的收入,仅把烧钱当作占领行业的秘籍,长久之后必将难以为继。















