有关互联网诊疗和互联网医院的法规,终于出台了
本文转自微信公众号“动脉网”(ID:vcbeat),作者罗美,36氪经授权转载。
近日,海南省卫计委官网转发了国家卫健委、国家中医药管理局印发的《互联网诊疗管理办法(试行)等3个文件的通知》》(以下简称“通知”)(国卫医发〔2018〕25号)。
这三个文件的核心点是什么?哪些企业具有示范效应?现有模式是怎样?新规出台后,有哪些需要调整?各级实体医疗机构的职能如何划分?为此,动脉网深度访谈了多家互联网医疗企业的CEO,对新规进行深度解读,并对头部企业进行了商业模式的比较和剖析。
该通知一共涵盖了《互联网医院管理办法(试行)》、《互联网诊疗管理办法(试行)》、《远程医疗服务管理规范(试行)》。其内容包括互联网诊疗的执业细则、互联网医院基本标准、监督管理等,这是国家针对互联网医疗健康颁布第一部最全最细的政策,也对互联网医疗行业,乃至整个医疗行业,皆有深远的意义。
简单而言,该政策的出台,不仅为互联网医疗健康的企业正名,而且也为他们的发展路径提供了参考内容。
可以预见的是:
一是未来该行业的发展也将越来越规范,头部企业的示范效应更强;
二是随着越来越多的企业参与到互联网医疗健康行业中,竞争也将加剧,优胜劣汰的自然法则在此同样适用;
三是实体医疗机构越来越开放,不仅接纳第三方(企业),而且医疗人才的流动或许更加频繁,所谓的医院围墙,也将被打破,优质医疗资源有序地流动;
四是人们获取医疗服务更加便捷;
五是资本对于互联网医疗健康的投入也将增加,只是更多倾向于拥有实体医疗机构资源的项目。
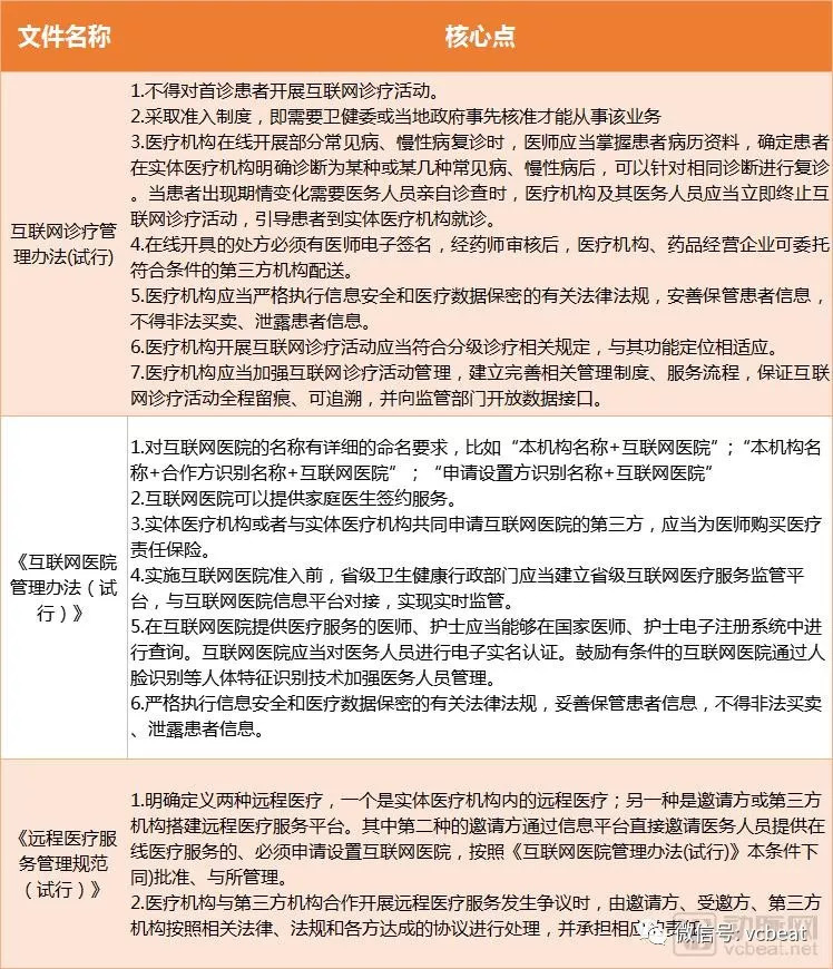
划重点:互联网诊疗、互联网医院、远程医疗的核心点
此次一共颁布了3个文件,即《 互联网诊疗管理办法》、《互联网医院管理办法》、《远程医疗服务管理规范》,其核心点如图所示:
可见,关于互联网医院的文件内容是最多、最全。对于企业来说,或许开展的业务涵盖了互联网诊疗、互联网医院、远程诊疗,但是全部与实体医疗机构合作,而非独立运作。也就是无论涉及哪一种业务,都要根据文件要求来执行。
乌镇互联网医院院长张群华在朋友圈这样说到:国家卫健委关于互联网医疗的三个文件出台了,而乌镇互联网医院的创新模式也被写进了互联网医院的文件里。互联网医院的发展,未来一定前途无量。
微脉互联网医院业务部负责人郑海华认为:“如今,全国互联网医院呈现加速发展态势,国家制定这一详细管理细则,既是从监管角度,完善相应的业务标准与规范,逐步建立对互联网医院这一新生形态的监管体系;同时也是从安全角度,补充回答了医生互联网执业的合法性与法律保障等问题,提升互联网诊疗流程的质量安全。该办法对行业整体发展将会起到积极作用。
以微脉为例,其商业模式是与实体医院合作共建的模式,基于互联网诊疗管理办法建立建全互联网诊疗质控和服务体系,构建“一个平台、六大业务体系“,即互联网医院平台,以及就医服务、网络医院、健康管理、分级转诊、远程医疗、医生在线教育等来构建整体业务框架,为百姓、医院和医生提供便捷、安全、高效的互联网医疗健康服务。
目前包含襄阳市中心医院互联网医院、金华市中心医院互联网医院、佛山市禅城中心医院互联网医院在内的多家互联网医院运行。
头部互联网医疗健康企业的商业模式
除此之外,目前互联网医疗健康的企业还有哪些产品线?如图所示:
由此看来,通过公开信息,目前国内在互联网医疗健康领域,覆盖产品业务线最齐全的是微医。该公司不仅拥有合作方很多,而且涵盖了互联网医联体集群、乌镇互联网医院(自建)、远程医疗、互联网诊疗、家庭医生签约等多种产品。与此同时,它也是获得融资金额最多,发展最为迅速的一家。
其2015年乌镇互联网医院的开业,开创了互联网医院新业态并带动了整个行业的发展,也为后来者提供了可参照和借鉴的作用。
与此同时,它也是获得融资金额最多,发展最为迅速的一家。其乌镇互联网医院的开业,更是带动整个互联网医院的发展,也为后来者提供了可参照和借鉴的作用。
而慢病管理也是众多互联网医疗健康企业纷纷看重的领域,包括微问诊、微脉、石榴云医互联网医院(更名前是“七乐康互联网医院”)等4家企业。
在这当中慢病管理处方量开的最多的是石榴云医互联网医院。根据最新的数据显示,2017年度,七乐康互联网平台积累了数亿条医疗大数据,覆盖了上千万大众用户,全年度服务慢性患者超120万次。
从这次发布的关于《互联网诊疗管理办法(试行)》中,重点提到了“医疗机构开展互联网诊疗活动应当严格遵守《处方管理办法》等处方管理规定。医师掌握患者病历资料后,可以为部分常见病、慢性病患者在线开具处方。在线开具的处方必须有医师电子签名,经药师审核后,医疗机构、药品经营企业可委托符合条件的第三方机构配送。 ”石榴云医互联网医院与政策规定的内容也是一致的发展路径。
据石振洋介绍,目前石榴云医平台上医生和患者对平台的依存性相对较高,医生处方推荐成功率达到90%。同时,它还累积了3万多SKU的药品库,近一万二千多的处方药。
另外,目前石榴云医和国内的高端检测目前已全面对接,在全国26个省市开通了包括PET-MR、PET-CT、彩超、胶囊胃镜、冠脉核磁、基因检测、生化检查等超过十大检查类别、两百多个检查项目,基本上实现用户隔天就能拿到检查报告。
在远程医疗领域,以实体医疗与实体医疗机构间开展的代表是中日友好医院,其远程医疗模式也是得到了国家的认可;以企业+实体医疗合作的代表则是心医国际,它通过“资源+运营+学科”三大核心板块深入服务实体医疗机构,打造协同发展的互联网医疗平台,携手医院构建可持续发展的“互联网+医疗健康”新模式。
在发展过程中,心医国际也是不断总结与思考。当这3个文件发布后,他们已做好了根据医疗机构的需求助力医疗机构推动这一块的建设的准备,并基于优势医联体产品及解决方案,全面启动了互联网医院、互联网医联体的升级工作,持续以实体医疗机构出发,让专业的服务覆盖更多医院。
未来互联网医疗健康的发展方向:数据、人工智能、AI
该通知的出台,已经让一部分企业成为了互联网医疗健康的领跑者。那么下一步又该何去何从?
好心情CEO陈冠伟认为,互联网医疗场景是能够在线解决用户大部分问题,能够通过技术系统帮助医生提高诊断准确度,能够让用户方便享受到最好的医疗服务。他更希望互联网医疗是以服务医生和患者为准则的模式,找到准确的实际应用场景,解决用户问题。
他的规划已经制定清楚了:一是找到平台生态各参与角色需求,找到变现能力。二是沉淀数据。三是研究智能系统,成为提高精神心理医生辅助系统和人工智能系统。
心医国际总裁邰从越表示,“互联网+医疗健康”下,心医国际基于实体医院所打造了开放融合的互联网医疗平台。借助“资源、运营、学科”优势,通过8年的时间打造了基于实体医疗机构的互联网+医疗落地模式,让数据跑起来,打破信息不对称鸿沟,用专业的就医导航和通道解决医疗资源“错配”问题,让患者精准就医诊疗。目前由心医构建的互联网医疗平台覆盖了5700多家各级医院。
医联创始人王仕锐却认为管理式医疗将是互联网医疗健康的一大趋势。医联一直在致力于打造的“HMO”(健康维护组织)模式,就是管理式医疗的一种形式。
这种模式最大的优势是医疗和保险合二为一、以及严格的分级诊疗制度,其目的是搭建医药险利益共同体,从而能够让医疗专注于医疗。因此未来医联将借助医疗大数据与人工智能等核心资源与技术,整合医疗机构、药械厂商与保险公司各方资源,不断完善以智慧互联网医院解决方案为重心的全产业链条。
同时,医联还将考虑投资并购一些业内优秀企业,完善公司在大健康领域的多元化布局,使医联最终成长为一家业务覆盖“互联网+医疗健康”全产业链的综合性创新医疗领军企业。
无独有偶,微医创始人廖杰远也刚刚发布了首个HMO基地落户成都,他从2015年9月第一次提出,到今年开始实现在整个区域落地。微医将大多数创业者想做的HMO模式,变成了现实。同时还提出了7*24小时一键看诊、智能医务室远程问诊、远程处方一键取药、健康档案云端同步、全科专科便捷转诊……50%的常见病和健康维护在家完成,35%的疾病诊治在家附近的医疗基地完成,其余的15%疑难病在大医院进行诊治。
而春雨医生的规划是先做好入口和平台服务,即成为在线医疗服务的分发平台,标准化的健康大数据沉淀和管理平台,以用户为核心的个性化医疗健康服务定制平台。
在此基础上,将会演变出更加多元化的业务体系。他们认为未来一是通过互联网获取和分发医疗服务,将越来越普遍;二是基于临床信息化的健康大数据体系将逐步建立;三是医疗服务将从诊断治疗逐步走向预防和管理。
只是目前最大的困难是医疗行业本身的系统性变革,还有漫长的过程。诸如前述的政策、法规、标准等,缺乏实施细则和执行时间表。
其次是医疗信息化、医药流通和医保支付等方面,也还有漫长的路要走。
再次是涉及医疗服务的检验检测等领域信息化程度不高,基于蛋白质组学、基因组学和代谢组学等的研究成果,应用推广也有距离。
抛却这些大环境的问题,互联网医疗健康面临的最大问题,还是资源方的多寡程度。让尽可能多的医疗资源和医疗服务通过互联网的方式获取和分发,是现阶段各个从业者需要共同解决的问题。
随着这波政策的颁布,或许关于互联网医院的名字越来愈多,名字也越来越长;企业招聘的岗位也会新增互联网医院或诊疗;企业与合作医院的责权分清后,对于医院来说,顾虑又少了一分……总归来说,这是大部分业内人士望穿秋水的结果。
只是,对于医院、政府、企业三方来说,建设互联网医院、远程医疗、互联网诊疗都很容易,但如何让用户使用却很难。如果用户不使用互联网,那么即使投入资金再多、医疗设备再高端也是“徒劳”。
这当中需要多方参与,医院管理层动员医生参与;企业派人现场协助医生,为医生和患者同时讲解,节约医生的时间;患者回家后,有疑问可以随时咨询医生;药品通过第三方配送到家,进而形成医疗闭环。
只是道阻且长,国家踏出政策的这一小步,可促进行业一大步发展。















