详解北京商住政策调控逻辑,未来两条出路待选
编者按:本文来自微信公众号“商铺情报”(ID:gh_7ea6cc6597c8),作者:吴建钦,36氪经授权转载。
说明:本文为“商铺情报”5月11日语音课程的文字整理,主讲人为中国指数研究院高级分析师吴建钦,主要讲解了北京商住政策调控的历史脉络、现状及发展趋势。
吴建钦:
各位朋友,大家下午好,非常高兴今天能够借这个平台跟大家分享一下我们平时关于商住调控政策的历史脉络、政策现状以及未来发展趋势的研究。
调控史的三个阶段
第一部分是关于商住调控的一个历史脉络。我们可以分为三个阶段吧,从早期的政策真空期,到中间的一个政策模糊期,再到2017年,基本上调控政策是非常明确了的,大概有这么一个三个时间段,我从这三个时间段跟大家介绍一下。
第一个时间段是政策的一个真空期。这个区间主要是2011年之前,这个时间其实北京商住已经存在了大概有十年的时间了,但是整个的政策基本上还是处于一个比较真空的状态吧,没什么管制,整个还是比较粗放的状态,就是这个时间的特点。
2011年是北京对商住真正开始调控的一个分水岭。为什么呢?因为我们都知道2010年全国的楼市调控是非常严的。但是商业地产是没有受到北京限购令,还有二套房贷款政策的影响的,所以整体市场不管是开发商还是我们的购房者,基本上都向商住房倾斜了,不管是供应还是需求,因为它不受限购,所以买的人多了,然后卖的人也多了。
这个期间呢,北京也出台了一个政策,比如说要求不能把这个商办设计成住宅的格局,不能单独设立一个卫生间,整体来看这个政策呢,还是有一点的效果的,比如说我们的2012年整个北京商住市场其实是非常沉寂的,没什么供应。然后时间到了2013年,2013年限购令持续发酵,再加上对于商住这块的审批以及后续的验收环节其实是不怎么严格的,商业立项的很多楼盘仍然以 “商改住”的模式进行设计和销售。所以说从2013到2015年的这三年里,其实总体来看是北京商住发展的黄金时期,整体呈供需两旺的一个格局。
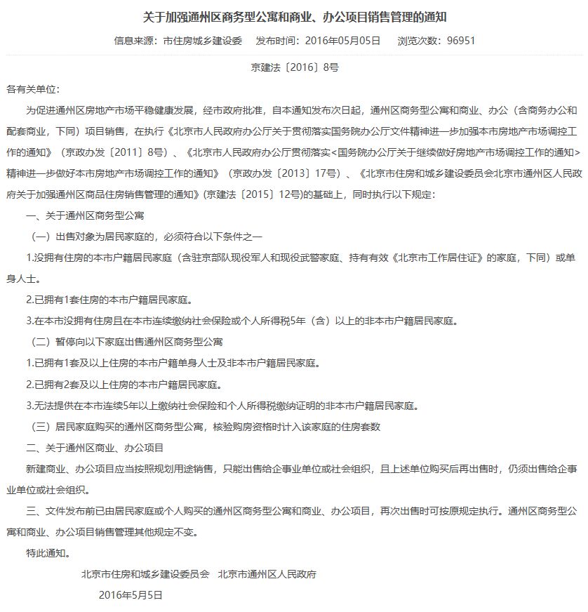
直到2016年之前,整个政策还是处于一个探索的阶段。北京对商住的真正限购,其实是开始于通州的。大家都知道2016年北京通州副中心这个政策,这导致房地产市场的热度是涌向通州的,所以这时候通州对住房实行了限购政策,而且非常严,但对商住这块就没有什么限制,所以这也导致整个通州区域的商住房火爆起来了。
针对这种情况,2016年5月的时候通州政府就出了这么个规定,就是新建商办只能按照规划用途销售,只能卖给企事业单位或社会组织,个人不能购买。这个政策,整个通州目前还是都在执行的。
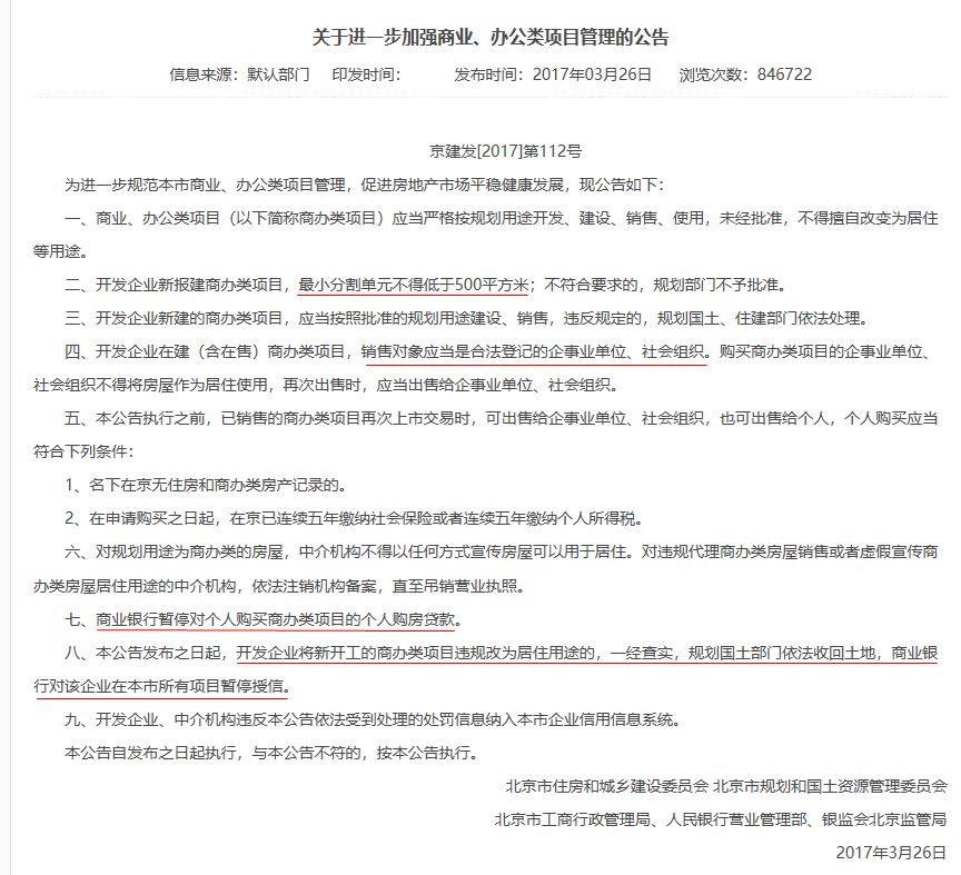
那通州的这个限购政策出来了以后,其实北京除了通州以外的其他区域其实并没有限购。状况基本上持续到了2017年的三月份,我们知道的那个“317”,北京的楼市调控政策升级到最严了,然后过了几天也就3月26号,北京市住建委就对整个北京市的商住进行了整体序列调控。也就是说2017年以前基本上是局部性的调控,2017年3月以后才彻底变为对整个北京市商住市场的调控。
我们可以发现,其实2017年的政策是非常有意思的,比如说它充分了吸取了2010年因为住宅限购导致商住热卖的教训,也吸取了通州在此前限购的经验,调控政策几乎是同步转向商住的,非常的及时,基本上是没有留下任何时间的。
然后这个政策为什么严呢,第一个就是土地端,违规则收回,也是说你企业不好好干就收回来。第二个是还没建的,报建端规定分割单元大于五百平,这么大的话个人想买其实也买不动的。第三个在建或在售的,在销售端进行了限制购买对象,规定了什么人不能买,然后进行一个断贷,就是不给贷款了,整个的流动性其实是大大下降的。
所以这整体来看就是北京商住政策调控的一个基本的一个历史脉络吧,从早期的一个政策的真空期,到中间的政策一个模糊期再到今天政策的明确期。其实政府的态度呢,是一步步在明确的,大家也可以发现关于商住的调控手段是不断的进化。以前就规定不能分割,但没有给出一个具体的面积标准,相关的管理也留出了空间,所以后期就死灰复燃了。但现在呢,从供需两端进行了一个限制,也给出了具体的量化执行标准,所以说这样的标准是可以操作的,基本上不存在说执行不到位的问题了。
现状:量价齐跌、前景黯淡
所以很多人会非常的关注商住的政策,比如说从去年以来到现在就是已经满一年了,那么这一年商住项目销售情况怎么样呢?我这里基本上给大家总结为一个量价齐跌、前景黯淡吧,从成交量来看,我们发现基本上政策出来之前,商办项目月均的成交是六千套以上,但是政策出来之后呢,月均成交套数是不足千套的,所以说整体的下降是非常明显的。然后从价格来看,基本下调超过百分之三十到四十左右吧,这个基本上也是非常明显的。
还有一个明显的变化就是政策出来之前,商办用地的溢价率还是比较高的,大家也比较热衷于拿这种土地,但是政策出来以后呢,整个商办用地市场出现了明显的退烧,包括溢价率的下调,这是近几年都没有出现的,代表了供应端的整体热度的下降。
政策会放开吗?
当然了,这些都是过去了,其实更多的人关心的应该是未来。很多人觉得目前市场这么黯淡,然后那个量价也都有在下调,然后相关政策是不是会放开呢?毕竟企业的库存积压也是个问题。针对这些呢,我接下来跟大家大概分享一下对未来趋势的看法吧。
基本的看法有两点,第一点就是我认为政策肯定是不可能再退回去了,为什么呢?整个的政策基调,还是会严守商改住这条红线的。主要看两点,首先,北京的这轮调控是整体性的,他不是说只对商办其实还有产业的违规管控,这两部分都提出要严禁擅自改变项目规划用途。所以我们认为这基本上涉及到城市规划的一个根本,这是一个涉及城建格局的问题,不可能说因小失大,所以基本上还是不会放开的。
第二点,我们退一步讲,北京商办整个的库存压力有没有大到风险兜不住了呢,我们从数据来看基本上是没有的。现实是虽然商办的一个库存压力是有的,但肯定比其他城市风险小。可能有些城市风险或者库存压力是挺大的,但北京整个库存压力也没有大到出现风险问题。所以从这两点来看,基本上政策层面还是会严守这条红线的。
业态出路在哪里?
那么以后在这种政策会严守“商改住”政策红线的前提下,我们的这种业态它也没有出路了呢?目前能看到的基本上就是两个方向吧,第一个方向就是回归商业的本质,第二个就是商改租,这也是一个方向。
回归商业本质呢,其实就是政策把这种业态给打回原形了,对于有地理位置优势的项目是可以考虑的,但很多项目其实是位于郊区的,企业可能也不会去那边买办公楼,这种项目就挺难处理的,所以这种项目怎么办呢?现在的方向就是转租,当然现在可能没有政策。从其他城市啊,包括全国层面来看的话,是有这个趋势的。现在国家都在鼓励租赁,然后会有更多的一些倾斜。当然了,即便是允许部分商办项目转为租赁住房的话,肯定会有一个严格的标准。这里有个问题就是可能标准特别严格,特别是涉及到消防安全啊,包括改造成本,这都是需要考虑的。
商住到底值不值得买?
前面我们分析了很多政策的脉络啊、现状啊,还有一个发展趋势,其实最终我们的根本目的还是帮大家厘清现在的商住房,特别是对于个人,到底要不要去投资,到底有没有投资价值。所以接下来这部分主要分析一下个人投资的价值吧,就是商住房短期投资的话到底值不值得买。
根据我们多年的观察来看,其实不动产投资的一个黄金准则其实是非常简单的,就一条:就是未来有没有更多的人能够接你的盘,比如说买豪宅吧,那你得看以后这个城市有更多的有钱人出现。然后买商铺了,你就得看有没有更多人看好这个商圈来接受你的出价。买办公楼,其实也一样的,你就得看一下我们以后这个北京的一个产业呢,是往哪里迁,然后企业往哪个方向走,有没有更多的企业会来接手或者租赁办公楼,这是最基本的。
我们再来看商住的情况,以前能涨价的一个主要原因还是住宅限购带来的被动性需求到这边来了,所以说当时买了以后呢,就是大家对这个流动性也不是非常担忧的,就不怕卖不出去。现在整个能买商住的群体范围是被缩小了,能买的人非常少,这个意味着什么呢——以后能接盘的人少,整个流动性就成为了最大的问题。
另外还有一点就是断贷。这个对于投资的话,影响是非常大的,没有杠杆效应了,效应为0的话,自有资金的收益率就会大打折扣,投资最重要的还是要流动性好,快周转,然后能够充分利用这种杠杆,而且这种杠杆的成本还要低,也不能去搞消费贷什么的,因为利率相对来说是比较高的。就整个情况来看,现在的商住明显不具备这种优势了。
刚才提到这个价格的下跌,如果价格确实跌到了比较低的水平吧,商住的租售比就是会回升特别明显,这种租售比如果达到一个水平的话,那购买后收取这种可观的租金回报其实也是可以的。那其实大家可以想一下,这个跟正常的商铺投资其实没什么两样,基本上就是靠正常的租售比来作为投资的。















