区块链如何构筑保险新生态?
编者按:本文来自“巴比特资讯”,作者 Dr.Bufan,36氪经授权发布。
保险业其本质是市场化行为天生具有公共性,保险业务原理是“一人为众、众人为一”“我为人人、人人为我”“大数法则”决定了保险是典型的“群众事业”。
恰巧,区块链适用于多主体间的业务合作与交互,具有社会属性,智能合约赋予区块链业务逻辑及自动执行业务逻辑的能力,具有资产价值转移及时、完全执行的特性,这些都与保险业天然的社会属性与承保理赔的资产特性高度吻合。
区块链的多方主体参与机制并创造信任的内在颠覆性将加速构筑保险行业新生态。
1、传统保险局限性
保险传统业态主要是由投保人、保险经纪、保险公司、再保险公司组成,而保险公司核心能力为核保、核损、产品定价、风险管理等。但是随着社会的不断发展,保险公司种类、规模以及数量大幅增长,参保主体的多元化发展,传统保险业务逐渐表现出较大的局限性。
1.1 信息孤岛
传统保险行业普遍存在信息孤岛和信息不流通的局面,保险公司之间独立性强,信息交流尤其匮乏,以上这些都为投保人提供了钻空子的机会。
由于传统的理赔由投保人自觉填写相关信息,保险公司派遣专人进行核保,不仅需要耗费大量人力物力以及时间成本,骗保、欺诈等风险依旧时常发生。
而且,不同客户的数据随机分散在各家保险公司之间,除了存在由于技术局限性导致的无法处理和共享数据信息需求的问题外,还隐含着数据可能泄漏的风险。
同时,保险公司与相关监管机构也未能完全实现客户数据共享,信息隔离使得监管机构对社会大众违法违约等违规行为无法记录和管理,加大了有效约束客户失信行为的难度。
1.2 保险欺诈
保险行业在投保、核保、承保、运营等环节均存在着风险。
传统保险行业在核保及承保环节一直无法解决逆向选择和道德风险这两个难题。
企业在销售保险合同前,没有合适的渠道对投保人实际风险情况进行测评因此容易使得高风险人群顺利购买到想要的保险产品,最终提高了保险公司的经营管理风险,这就是逆向选择的问题;而在保险合同销售完毕以后,投保人会因为意外事故发生有保险公司兜底而减少自身的风险防范措施,这便是道德风险。
保险公司为了防范逆向选择和道德风险,规定合同的等待期限以及设置免赔额,但是这些硬性规定不仅不能从源头上消除道德风险和逆向选择也增加了保险的经营成本。
1.3 理赔风险
理赔已成为保险消费决策的重要参考,理赔能力也成为保险公司发展的核心竞争力之一。
保险公司和投保人作为理赔的双方容易产生分歧。对保险公司而言,部分“不良风险”的投保人利用信息不对称进行保险欺诈的行为大大提高了企业的经营成本。
而保险公司自身往往存在内部理赔制度不全面、不明确、不完善,理赔全过程随意性强,个别理赔员工缺乏责任心的问题。
某些保险公司甚至存在同一员工兼任调查和核准赔查两个岗位,这就给诈骗理赔提供了机会,增强了理赔环节的风险。
对投保人而言,由于对保险合同复杂且繁多的条款不理解或者保险公司核赔鉴定人员的判断偏差等因素使得无法得到合理满意的赔款,因此增加了其对保险公司的抵触情绪,更不利于保险行业的壮大和发展。
2、区块链打破传统保险局限
区块链是按顺序将数据区块相连成链式结构,用密码技术保证数据的不可篡改和伪造的高度安全性,它是去中心化的分布式账本数据库,所以具有分布式、去中心化、不可篡改和可追溯性等特征,因此相比于传统中央数据库,区块链有着安全、透明以及高效率的优点。
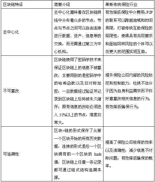
表1 显示的是由于区块链的三个主要特征,可能改革创新传统保险行业,推动保险行业的转型和发展,创造全新的保险生态圈。
基于区块链的这些特性,我国保险业界早已开始了对区块链技术的探索,如阳光保险与区块链数字资产管理平台“数贝荷包”联合推出“飞常惠航空意外险”微信保险卡单,然而大多数案例都还在试验初期。
区块链技术能否长期融合于保险行业,是根据它是否能解决传统行业的根本问题以及提升保险服务经济社会的价值来判断的。表2讨论了如何通过在保险业务中融入区块链技术从而消除第一部分提到的行业痛点。
3 区块链保险的发展建议
随着区块链技术的不断发展和创新以及保险行业的持续革新,将会有越来越多主体以及行业通过区块链这个通道进入到保险行业中,区块链对构筑一个全新的保险生态圈起了至关重要的作用。
3.1 制度监管转变为技术监管
随着区块链、大数据、云计算、人工智能等高新技术不断融入保险行业,政府监管方式也应由传统的制度监管转变为技术监管,更高效地防范和降低风险。可以考虑使监管机构也进入区块链的共享数据库并获得相关数据。
例如,监管机构可以在区块链上创设监管平台,把投保人地信息全部添加到区块链中,监管人员可以随时查看投保人的动态信息,充分提高了监管的效率。
且区块链具有多方验证的共识机制,每个参与的交易者都可对其他交易方的相关行为进行监督和披露,不仅提高了信息的真实性也大幅减少了监管人员的工作量。
对保险公司而言,只要将日常运营的相关流程全数搬运至区块链,并且主动向监管机构提供一个记账节点,监管机构就能实时观察并监督保险公司的业务动态,及时发现并组织存在的可能业务风险和违规操作。
3.2 搭建联盟区块链
区块链技术主要分为三种类型,即公有链、私有链以及联盟链。
公有链,简单来说就是所有链上群众都能读写的去中心账本。基于保险行业的特征,投保人有权并有意识保护自己的隐私,因此本文认为介于公有链和私有链之间的联盟链更适合保险业未来的发展。
行业链主要由各家保险公司组成,应用权限识别身份的技术,由联盟链发起者指定哪些节点享有写入权限,每笔交易的确认和公有链一样会在系统进行广播并在分布式账本中添加,保证了投保者的账本查询权利。
3.3 跨行业融合
传统的保险经营中,骗保事件时有发生,主要是险企缺乏获取投保人个人信息的渠道。基于区块链的高新技术,将不同行业的所有数据全数引入到链上,可以充分提高核保、核赔的准确性和效率。
例如,重疾险,若险企能在销售保单前在区块链上查询到投保人过往的所有就医记录以及其直系亲属的就诊记录,那么保险公司对该投保人的身体状况、家族遗传病史等就有了充分的了解,从根源上杜绝了带病投保的风险。
现代保险从本质上分析就是一种互助行为,核心是协调和处理个体与集体之间的相关关系,而信用是处理上述关系的基础。
无巧不成书,区块链作为一种全新的管理理念恰好是磨合个体与集体利益,为重构信用机制提供了一条可能的路径。
从上述分析看,行业和市场对区块链在各个场景中的应用都非常乐观,且理性观测下区块链技术确实可以颠覆传统保险行业,有效解决保险的痛点和难点,构筑保险新生态圈。
但是自区块链在保险行业中广泛应用之前,区块链保险还需要完善大量的基础性设施建设,例如改善底层环境、形成保险全行业共识以及培养投保用户自己录入信息的习惯等等。简而言之,区块链保险,未来可期。















