鲜有人关注的中药材电商,竟有千亿市场空间?
编者按:本文选自“动脉网”(ID:vcbeat),36氪经授权发布。
国家中医药管理局局长王国强在多个公开场合不止一次说过,中医将可能毁在中药上。
他的理由是,中医中药和西医西药不一样,极度依赖药材的质量,但种植不规范、污染残留等原因让中药质量堪忧。活水失源,中药质量问题已经成为了影响中医传承的隐患之一。
中医药作为祖先留给我们的宝贵财富,在今日已形成数千亿的规模化产业,如质量问题不解决,则失之于纤毫。
不过,现状并非为全悲观。产业界已经认识到这一问题,不少现代中药企业开始重视药材质量,通过与道地药材基地合作或自建养种植中心的方式来把控中药材质量。
而影响范围更大的是,出现了“互联网+中药材”的创新模式,利用互联网工具,提供中药材规范种植、地道药材溯源、供需信息发布、金融辅助等服务,解决中药材从种植到流通的各类问题。中药材电商,是其中影响最大、最成熟的分支之一。
动脉网(微信号:vcbeat)梳理了中药材电商相关的项目,并拟从市场供需关系、企业数量、竞争格局等角度入手,全面解析中药材电商市场现状,探知互联网+中药材的生命力。
中药材电商企业扫描
中药材电商,即为中药材交易提供信息服务的网站,按服务对象来分,可分为两个大类,其一是用于企业间药材交易的B2B中药材电商和针对个人消费者的中药材网上药店。
动脉网整理发现,市场上活跃的专门从事中药材B2B电商的企业有18家,均为综合性平台,可提供市场资讯、行情走势、交易撮合等服务。
表1:中药材B2B电商平台名单
从以上图表可以看出,18家中药材B2B电商平台有15家上线于2009年及以后,说明中药材电商的发展时间较晚,尚处于起步阶段。
从融资信息上看,仅有四家有融资信息,并且融资额度不大,说明资本对此种类型的公司了解程度不高,需要时间接受这一概念。
另外值得注意的是,除了专门从事中药材交易服务的平台之外,B2B医药电商也部分涉足了中药材/中药饮片的网上交易。我们统计了10家B2B医药电商,从其网站页面看,交易品类当中均有中药材/中药饮片类目,不过一般均为标准化程度较高的饮片及精制饮片。
表2:涉及中药材/中药饮片的B2B医药电商平台名单
医药B2B电商涉足中药材/中药饮片交易非常好理解,由于其服务的多是零售药店和诊所,而这两类机构均有中药材/饮片的消费需求,上线该品类顺理成章。不过,相较于主要类目产品化药和中成药,中药饮片的销量非常小,一些能看到构建有饮片类目的平台实际上并无实际的交易。
除了针对医疗机构和零售药店的这两类电商平台之外,针对个人消费者的网上药店也有涉及中药饮片,我们统计,有中药饮片类目的综合类网上药店有13家,专门从事中药饮片销售的网上药店有两家。
表3:有饮片业务的网上药店
下面我们将就以上三类企业进行分析,并选取相关的企业讨论其在中药材/中药饮品业务上的具体做法。
康美中药网
康美中药网是康美药业(600518,SH)旗下的中药材全产业链服务平台,网站于2011年上线,2012年先后在河北安国、广西玉林、云南昆明、四川成都、甘肃陇西等地设立服务中心并投入运营,同时在全国各大药材市场、道地药材产区、药材集散地等设立了信息采集点,可实时监控中药材交易情况和行情走势。康美中药网据此推出了“康美·中国中药材价格指数”,用于描述期间内中药材交易价格变化趋势。
康美中药网通过整合物流、仓储基地资源,建设现代医药物流配送系统,目前已设立了包括北京、东北、上海、普宁、四川在内的30多处分布全国的现代化医药仓储物流中心, 以及覆盖全国各药材主产地共380多个二级服务网点。
对接上游药材种植农户,康美中药网还开辟了“农资”板块,为药农提供种子种苗、农药化肥、机械设备等市场信息,方便药农采购相关资源。
从上述业务可以看出,康美中药网是线上与线下结合的发展模式,基础服务是信息的发布及撮合交易,再依托于康美药业在各地的中药城、仓配物流等资源,为药商提供线下交易平台和仓配服务,是一种综合性服务平台。
康美中药网的发展,得益于康美药业在中药材/中药饮片行业的龙头地位。中药材方面,康美以批发为主要经营模式,根据不同药材的生长周期到相应的药材生产地进行集中大规模采购,加工之后进入库存,再分销给中药饮片厂、中成药厂、保健品厂等。2016年度,康美中药材贸易品种为138个,收入57.9亿。
中药饮片方面,据康美药业2016年年报,康美药业可生产1,000多个种类,超过2万个品规的中药饮片,2016年康美药业中药饮片营业收入逾47亿元,同比增长26.43%。
康美药业将康美中药网视为运营重点,依托现有业务基础,康美中药网下一步将继续在全国范围内扩宽网点建设,与各地政府合作建立800个主要中药材品种产地服务点。同时将引入行业战略经营商,通过整合行业资源,增加药食同源绿色健康产品的上线投入和业务推广,增加部分品种夜盘交易,促进与大型药企的采购对接,拓宽经营渠道和领域。
珍药材&东方中药材网
除康美药业外,医药上市公司九州通对中药材电商也颇多涉猎,其成立了九州通中药材电子商务有限公司,并以此为基础开设了珍药材网,并承办了东方中药材网的运营。
东方中药材网创始人为戴伟,其原为药通网总经理,2011年,戴伟会同其他创始团队成员创立了东方中药材网。之后,东方中药材网被纳入九州通体系,现为九州通医药集团成员。
具体业务上,东方中药材网是一个偏资讯的综合性服务网站,提供中医药资讯、产地动态、政策法规、价格走向、行情指数、供求信息等信息服务,中药材交易并不是其重点。
实际上,作为国内最大的民营医药流通企业,九州通涉猎中药材交易已久。据官网数据,2005年九州通中药饮片的销售额就达到了1768万元;2010年,九州通中药业务销售额达到3.8亿;2014年4月,九州通集团董事长刘宝林亲自主持召开会议,正式启动中药材电商业务。
2014年8月,九州通中药材电子商务有限公司注册成立,注册资本2亿元。2015年5月,珍药材网上线,当年7月1日,平台首笔药材线上交易完成并实现货物跨省交割。
具体业务上,珍药材采用的是“业务经理制”,即前期以业务经理到主要中药材产地进行种植户登记,并将供给信息挂到珍药材网站上,如有大笔交易,珍药材网业务经理提供撮合交易服务。
珍药材提供的交易服务包括挂牌销售、药材采购、货款结算等,金融服务药材质押、应收保理、授信采购,仓储托管、委托配送等。
综合来看,第三方仓储托管、金融服务是珍药材的核心竞争点。在具体执行过程中,虽然珍药材并未将所有在网站上挂牌的药材入库,但愿意为药材质量背书,并为有需要的客户提供质检服务;金融服务方面,珍药材针对中药材交易回款难的问题,涉及供应链金融服务,即药材质押、应收保理、垫资采购等。
珍药材的模式,解决了药材供需方信息不对称及信任缺失的问题,以第三方交易平台为标的质量、货款安全背书,可推进中药材网上的大宗交易。
成都天地网信息科技
官网介绍,成都天地网信息科技有限公司于2006年6月在北京成立,旗下网站中药材天地网于同年8月28日正式上线。2012年5月,天地网推出中药材电子商务交易平台——中药材诚实通。
工商注册资料显示,成都天地网信息科技有限公司注册于2008年6月,经过多次工商注册变更。现企业注册资本2037万,法人代表为俞熔。股东包括上海中卫安健创业投资合伙企业(占股34.10%)、龙兴超(12.77%)、杨国(7.30%)、上海中卫创业投资中心(6.57%)、李文昌(3.79%)等。
天地网信息科技对外投资有亳州市天地网信息咨询有限公司、秀山县天地网信息科技有限公司两家全资子公司,成都蜀商科技有限公司、四川天集贸易有限公司等子公司。
融资方面,天地网信息科技对外公布了四轮投资,分别是2011年1月由英菲尼迪infinity投资的天使轮,2013年3月中卫基金、崇德投资主导的A轮10亿元人民币;以及2015年9月完成的B轮和2016年9月完成的C轮融资,后两轮融资没有公布具体金额。
成都天地网信息科技下设两个网站,中药材天地网和中药材诚实通。前者是资讯为主的综合性网站,后者是交易网站。同时,这两个网站共享互联网药品信息服务资格证(川经营性20140001)和交易服务资格证(国A20160001)。
中药材天地网设有行情、价格、供求、品种、智库、数据、指数等板块。行情板块的信息主要是药材产地的交易价格走势、天地网专家对市场行情的点评等;供求信息方面,更新频率较高,几乎每天都有用户在上面发布供应及求购信息,用户地域分布于全国各地;智库方面,该智库依赖于产地市场的调查报告,就主要成交药材和中药行业运行趋势制作数据报告;另外值得注意的是,中药材天地网也设置有行情指数,可作为中药材行业运行指标参考。
中药材诚实通是天地网旗下的药材交易平台,上线于2012年5月。中药材诚实通的页面风格是电商风格,在中药材诚实通开店的商家多为经销商,按药材类别不同进行图文展示,点击之后进入详情页面,提供了药材交易商的信息供线下咨询,从成交记录来看,交易频次尚可。另据中药材天地网官方数据,中药材诚实通每年撮合线下交易180亿元,线上交易8亿元。
药材买卖网
药材买卖网2015年7月于上海成立,隶属于上海冕冠电子商务有限公司。是一家专门做中药材交易的电商平台,成立之初获得了知名天使投资人王刚(曾投资滴滴打车)近千万元人民币的投资。于2017年3月获得由上海健康医疗产业基金投资的2000万元人民币A轮融资。
两位核心创始人是郭冕和于莎莎,前者曾任职于找钢网、南京医药,拥有大宗商品电商领域经验,后者曾任职于淡水河谷、力拓、FMG等。
药材买卖网的交易模式有三类,一类是自营,即通过在各地建设自有的药材批发企业,从种植户采购药材,再二次售卖,工商资料显示,药材买卖网在成都、定西、玉林、禹州、安国、亳州等地有分支机构;二类是代售,即种植户或经销商将药材统一入药材买卖网的仓库,由药材买卖网进行信息发布;三类是撮合交易,即种植户及经销商通过药材买卖网发布信息,药材买卖网业务经理撮合客户和供给方。
药材买卖官网称,其模式为SaaS和仓储物流体系,省去中间环节,为药材产业链中的客户提供一站式交易,在B2B的基础上,推出F2F模式(farm to factory)。药材买卖网平台已经汇集了近30万客户,覆盖了9000多家种植户,约有1.5万个买家群体经常使用该网进行药材交易,交易量已达行业产量3%。
找药材
找药材隶属于站药材科技(天津)有限公司,公司成立于2015年8月。创始人为牛征曌,牛征曌是医药电商行业老兵,曾任金象网CEO。
找药材定位为中药材种植合作社与下游中药材加工厂提供信息及交易服务的中间平台,即牛征曌提出的P2F模式(Planting base to Factory),他希望解决的问题是中药材种植信息不透明、产品标准化程度低、交易环节多等问题。
找药材的业务模式是“人工代采”,即找药材在各地药材产地组建代采人员,为中药材需求企业提供代采服务,包括看货、验货、发货等过程,成为“企业采购部的外延”。
传统中药材交易问题颇多
从源头来说,中药材的种植等同于农业,又因为产地、节气、气候、地区资源禀赋等不同,形成了不同的种植中心及道地药材中心。
传统的四大药都——安徽亳州、河北安国、江西樟树、河南禹州,其他知名中药材产地或集散地如广西玉林、云南文山、四川成都等。
这些地方都有非常悠久的中药材种植和交易历史,以安徽亳州为例,其为一代名医华佗的故乡,中药材的种植历史可追溯至汉代之前,现为中国最大的药材种植基地和集散中心。
中药材、中药饮片、中成药之间有一定程度的关联,中药材和中药饮片的区隔并不十分明显。一般而言,中药材指的是在原产地以传统方式采收、加工的半成品;中药饮片是在中药材基础上经过一定程度的加工、炮制过程,可直接入药;中成药则是从中药饮片中提取有效成分,根据特定的中医药方,制成片剂、散剂、膏剂、注射剂等。
中药材需求端分为几类,其一是中医药工业企业,如中成药企业、保健品企业,用于中药制剂原料和保健品原料;其二是经加工炮制之后作为饮片销售,渠道为各级医疗机构、零售药店等。
中药材流通路径,资料来源药材帮
由于流通过程长,中药材交易存在诸多问题。业界常流传的以非药用物质假冒药材,比如用人工做成虫草的模,用淀粉灌注,染上颜色假冒虫草,或以玉米须染红冒充藏红花;或添加非药用成分给药材增重,或以类似物替代等。其他以次充好,优良混装的现象更是常见。
其二是价格问题,由于流通过程冗长,每级经销商均需要获取利润,到最终需求方,价格可能提升至原产地数倍至数十倍。以文山三七为例,某中药材电商网站云南文山州20头三七种植户挂网价为680元/公斤,而零售药店的售价在2000以上。
其三是信息不对称的问题。中药材种植近乎农业,所以生产方众多,而需求方的数量少,所以常常存在供需双方不知晓供需信息的情况。
传统中药材交易特点
中药材电商应运而生
那么中药材电商进来之后做了什么,解决了什么问题呢?
从业务模式上看,绝大部分的中药材电商都是“代理人模式”,即平台派专人将种植户的信息挂网,为其提供信息展示服务,大部分平台还提供了仓储、鉴定等服务,以及质押等金融服务;对药企及其他需求方,平台提供的是看货、验货等服务,相当于做了采购的前期工作。
这种模式出现的原因是中药材是一种“非标品”,即使是在道地药材产地,也因为种植周期、采收方式不同而存在差异。中药材电商出现之后,实际上起到了为药材品质背书的作用,包括统一仓配、打款经平台都是解决“信任”问题。
从商业模式上看,中药材电商有其存在的价值。其输出了对一级市场的信息归集,和药材非熟人交易的信任背书,自然可以得到相关方的服务报酬,但目前中药材电商尚处于起步阶段,绝大部分平台都是免费服务,未来可能会据此收取服务费。
其次,中药材电商可以衍生出对种植户的其他服务,比如康美中药网提供的种子种苗、农机化肥等信息服务,亦可以成为类似平台未来收入来源之一。
中药材电商平台的主要作用
中医药政策春风频吹
中药材电商虽然是互联网新经济,但是也同样受到中医药行业大环境的影响。从整个中医药环境来说,在复兴传统的呼声下,中医药受到了空前的鼓励,行业发展态势高昂。
但同时应该注意的是,监管层对中药材、中药饮片、中成药的质量也逐步出台了标准和意见,行业监管逐渐趋严。
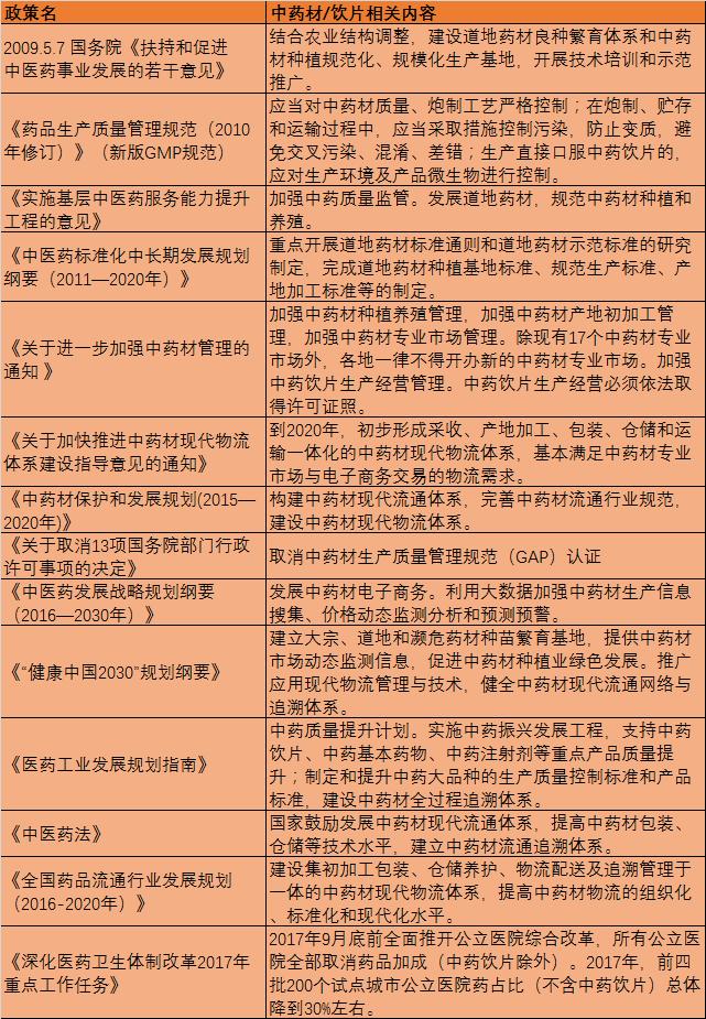
我们整理了中医药相关的政策和法规,解析中医药发展的政策环境。
表4:中医药相关政策
表5:中医药政策主要内容
从上表可以看出,中医药政策与中药材相关的内容贯穿了中药材从种植到售卖的整个过程。道地药材保护方面,要求重点开展道地药材标准通则和道地药材示范标准的研究制定,完成道地药材种植基地标准、规范生产标准、产地加工标准等的制定。
初加工方面,应当对中药材质量、炮制工艺严格控制;在炮制、贮存和运输过程中,应当采取措施控制污染,防止变质,避免交叉污染、混淆、差错;生产直接口服中药饮片的,应对生产环境及产品微生物进行控制。
与中药材电商直接相关的是,要建立“采收、产地加工、包装、仓储和运输一体化的中药材现代物流体系,基本满足中药材专业市场与电子商务交易的物流需求。”这无疑给中药材电商形成了很好的政策环境。
从需求端看,作为重点需求方的医院,对中药材/中药饮片的需求将持续放量,影响政策包括:零加成政策、控制药占比、新版医保目录调整。
首先是零加成政策,卫计委要求在今年9月底前全国所有公立医院全部取消除中药饮片之外的药品加成,那么医院为了降低药品加成带来的收入减少,或可能增加中药饮片的用量。
降低药占比方面,卫计委同样要求医改试点城市药占比总体降到30%左右,中药饮片不算在药占比之内,亦将享受药占比冲销带来的增量。
今年2月,人社部引发2017新版医保目录,辅助药品、中药注射剂被严格限制,而作为替代物,中药饮片业务未在限制范围内,同样将迎来利好。
国家统计局的数据显示,2016年中药饮片行业销售收入1922亿元,在医药工业中占比最低(6.5%),但增速却最快(13.1%),高于医药经济整体增速,呈现良好发展势头。加上上述影响,今年中药饮片市场或突破2000亿。以此推算,仅以中药饮片的一半规模计算,中药材市场的规模也将高达千亿。
中药材电商将现大平台博弈
回到中药材电商行业,面对大好的市场环境,各平台均在摩拳擦掌以备未来市场的爆发。但应该注意的是,中药材电商不同于其他品类的电商,非标品、大宗化的交易特点决定了中药材电商只能是大平台的博弈。
原因在于中药材的供给不是直接面向终端消费者,而是以大型饮片厂、中成药厂为主,这就决定了中药材电商在信息撮合之外必须附带服务,包括看货验货、仓储配送、质检背书等服务,实际上是在帮助大买家做采购。
这种服务模式决定了中药材电商本身是一个“重资产”模式,有行业知识壁垒和资产投入壁垒。互联网擅长的是快速复制和大规模推广摊销成本,这在中药材电商领域可能并不适用,因为在此模式起来之前,中药材交易通路就已经存在,平台要做的是为参与者提供服务,节约其成本,提升效率。
从资产投入上来说,我们看到多家中药材电商平台均在各大中药材产地和集散地成立了药批公司,配备了人员,并建立了仓库、物流体系,投入不菲。所以这也是为什么在2014年前后中药材电商集中出现之后近年又略有回缩的原因,商业模式尚未成型,投入巨大,自然将后来者挡在了门外。
另外,康美药业、九州通这样的传统饮片霸主入场中药材电商竞争之后,将拥有超过同侪的资源和竞争优势,除了早已布局的几家之外,新进者已经很难与其正面竞争。
所以,可以判断,未来中药材电商是大平台之间的博弈,大平台或将更多的服务嵌入电商体系,服务于中药材全产业链,包括种植户、小型采购商、加工商、仓配体系、饮片厂商等,提供从药材种植规划到流通再到生产加工的全方位服务,成为中医药发展的护航者。















