【行研】医疗科技+心血管,脉脉相通——心血管行业报告

都博宏·2016年09月12日 14:04
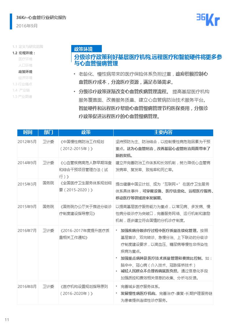
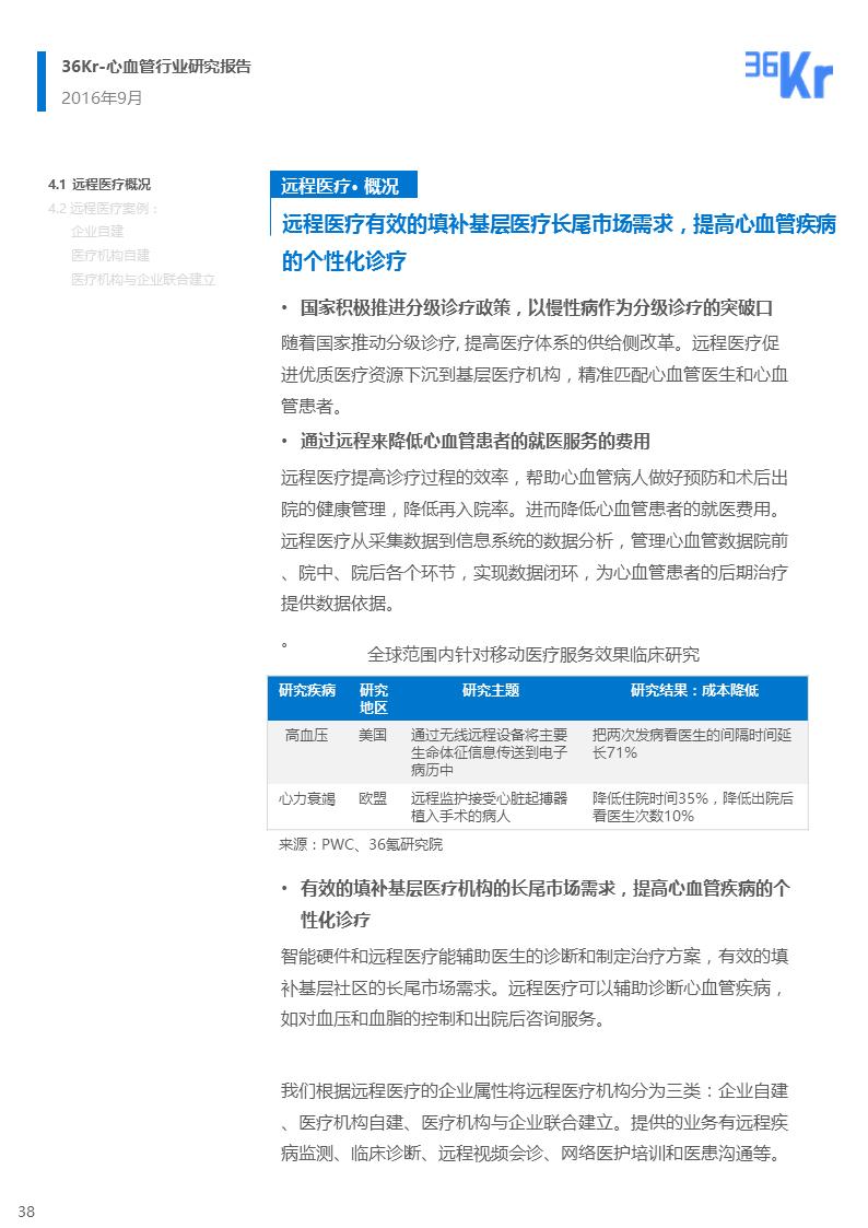
医疗科技+心血管医疗产业链是传统心血管产业与医疗高科技相结合,衍生而来的产品。

本报告来自《医疗科技+心血管,脉脉相通——心血管行业报告》,报告下载请点击36氪研究院 。

关于 36 氪研究院

36 氪研究院是 36 氪研究子品牌,专注于一级市场的行业研究,通过定性定量结合的方式研究新兴行业与企业,欢迎大家积极与我们交流讨论。

分析师:都博宏  dubohong@36kr.com,关注教育和医疗领域


+1
1

好文章,需要你的鼓励

参与评论
评论千万条,友善第一条
后参与讨论
提交评论0/1000

提及的项目

查看项目库

下一篇

半个西瓜加个勺,也能一小时配送~

2016-09-12

36氪APP让一部分人先看到未来
36氪
鲸准
氪空间

推送和解读前沿、有料的科技创投资讯

一级市场金融信息和系统服务提供商

聚焦全球优秀创业者,项目融资率接近97%,领跑行业