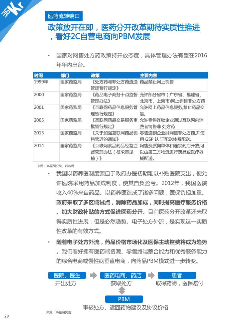
【互联网医疗行业研究】筚路蓝缕,以启山林(下) 之 医药、支付、硬件、医疗数据、医疗技术端口创业观察
本报告共分上中下三篇。上篇从宏观及行业角度,梳理行业宏观现状,并进行垂直行业和全景产业链的梳理;中篇和下篇将为大家分解互联网医疗各创业升级端口,请持续关注36氪研究院。
风险提示:以上研究内容来源于桌面研究、企业调研与访谈、第三方数据监测等,仅作为投资参考,不构成任何投资建议。
关于 36 氪研究院
36 氪研究院是 36 氪研究子品牌,专注于一级市场的行业研究,通过定性定量结合的方式研究新兴行业与企业,欢迎大家积极与我们交流讨论:姜姝艺,分析师,邮箱 jiangshuyi@36kr.com,关注医疗健康行业















