秋季“上新战”打响,茶饮品牌集体陷入“焦虑期”?
入秋,茶饮圈产品“上新战”开启,但似乎没有往年那般“得劲”。
正道夏日悠长,转眼秋天已至。进入九月以来,“秋天的第一杯奶茶”如期重返各大社交网络。无论是服装领域还是茶饮行业,换季上新对于品牌而言都是头等大事。
每年的“上新大战”可称得上年度大戏,各大小品牌纷纷摩拳擦掌,暗自较劲:拼速度,看谁能拔得头筹,抢占先机;拼创意,看谁能让人眼前一亮,跃跃欲试;拼注意力,看谁能吸引无数,引领潮流。
然而,似乎今年的“爆款”新品比以往来得晚一些,至今茶饮界“爆款制造机”还未正式揭晓。
新品“难产”还是速度慢?
2019年可以说是茶饮上新最高速时期,是茶饮品牌集中创新、迭代、并逐渐沉淀经典的阶段。而在此之后,不难发现行业上新速度有减缓。
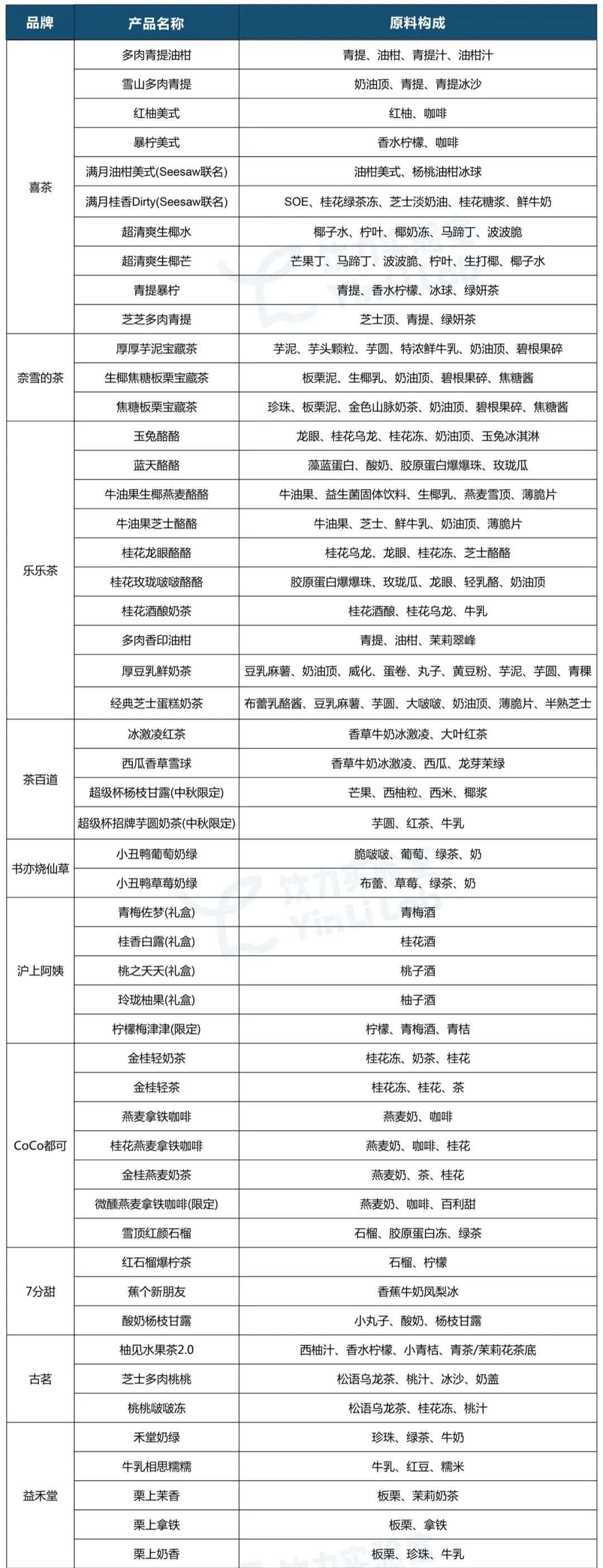
在饮力实验室公众号最新发布的《茶饮进入“新品荒”,桂花产品成最大亮点 | 10月产品报告》一文中,针对15家有新品推出的连锁饮品品牌(包括茶饮和咖啡)9月份上新数量进行统计,显示15家品牌9月份上新新品共83款。
△图片来源:饮力实验室
对比夏季几个月份,品牌上新数量均在90款以上,可见 9月份饮品推新进入了平静期,上新集中度并不高。且这些新品中,还是部分品牌将曾经的产品做升级,重新推出的。
从列举的表格中可以看出,在原料构成上,一方面地域性原料持续风靡,时令水果与小众水果依旧是主流。不少品牌依旧在延续夏季冷饮产品思路,如喜茶的雪山多肉青提,是将青提汁打成冰沙,还有青提暴柠延续夏季推出的暴柠茶系列,在饮品中放入冰球,青提水果和冰沙都很夏天。
另一方面,凭借醇厚的口感、浓郁的香气,厚牛乳依旧成为很多品牌秋冬新品的主基调。与此同时,一些类似燕麦、桃奶、坚果等主打健康养生的植物基热度依旧。
此外,可以看到,9月,茶百道上新4款产品;古茗、7分甜上新3款产品;书亦烧仙草上新2款产品;沪上阿姨上新1款限定产品、一款礼盒;茶颜悦色、蜜雪冰城等其他知名茶饮品牌仍未见上新。
茶饮内卷严重,品牌“焦虑”症结何在?
无处不内卷,茶饮市场概莫能外。向来茶饮市场被公认为门槛不高,赛道拥挤及行业竞争的激烈程度,似乎已经不言而喻。在内卷严重之下,不少品牌陷入“焦虑期”,产品同质化严重、新市场难攻破、创新举步维艰等问题一一出现。
爆款产品分分钟“撞脸”
有媒体曾提出这样一个观点,在新茶饮行业存在着这样一个“模仿圈”:同线品牌相互模仿,有时候不惜放弃名声也要粘粘新爆品的光;二线品牌跟风一线品牌,头部品牌的新品动向引领着行业的潮流趋向;散店“混仿”,它们跟着潮流走,什么饮品最火做什么。一直以来,新茶饮都是一个产品极易被山寨、被复制的行业。的确,从近两年茶饮品牌新品跟风热潮不断扩散不难看出。
在奈雪的茶推出“霸气玉油柑”不到一个月时间,该产品迅速引爆,成为“销量最高”的爆款,在奈雪茶饮产品中的销量占比超20%。大获全胜之后,同线品牌的喜茶也一口气推出了4款油柑新品。除了油柑,又一小众水果“黄皮”也迅速窜红,喜茶、益禾堂、台盖、乐乐茶、混果汁等不同规模的茶饮品牌,都集中上架新品“黄皮”。
由于茶饮配方易于模仿,缺乏实质性壁垒,当某一款新品出现成为顶流时,其他品牌便以迅雷不急掩耳之势跟上,导致新品纷纷难逃“撞脸”的尴尬,同质化现象难以根除。一言蔽之,如果抛开品牌形象,去掉产品包装,单纯从产品上进行盲测,消费者几乎很难辨别出产品的区别。
为了创新而“创新”
随着茶饮赛道越发拥挤,加上消费者对于品牌忠诚度不高,热衷于追捧热点,难以产生较强粘性,因此,茶饮品牌也意识到只有持续创新产出爆款,才能让品牌在消费者心智上的留存时间更长,也就是只有做到持续性的刺激才会有持续性的消费。
而这样一来,也导致很多品牌陷入这样的怪圈——“为了创新而创新”。有些品牌将更多的精力花在产品的造势宣传上,在一些舍本逐末的东西上面做文章,最终“徒有其表”,消费者并不会为此买单。而有些品牌则没有从自身品牌调性和产品受众定位出发,热衷于“赶时髦”,忽视原料品质、产品口感等重要因素,最终只是昙花一现。
在这一点上,奈雪的茶创始人彭心在刚举行的“第三届中国餐饮营销力峰会”上提到,“茶饮有一个跟咖啡很像的部分,那就是消费者喝习惯了某一些口味以后复购率高。若是今天推一个新品、明天再推一个新品,看似很热闹,但大家消费的都是很经典的产品。那为什么要推新品呢?目的是不断跟消费者有互动。做产品时,就会把用户假想成是我们的KOC(关键意见消费者)。我们做的产品不单单要好喝,也要能够让用户有创造内容的基础。”
“风”会变方向,不是谁都能跟上
市场总是瞬息万变,而唯一的不变就是变。在消费升级的背景下,年轻消费者对于产品的要求更高,在茶饮口味和颜值上,他们“求新追异”,这也进一步激发茶饮行业对产品研发“求新求变”的内在需求。
对于品牌而言,要做到创新不掉队又不消弭品牌个性,这才是重点也是难点。由于消费者的忠诚度始终是有限的,在热情消减之后,谁都无法预估这阵风能吹多久。但可以肯定的是,“风”始终会改变方向,不是谁都能站在风口或者追上风口。
尤其对于中小企业而言,本身在品牌实力、研发技术以及组织架构等方面都不占据先机优势。较为明显的是,当一线品牌都乐此不疲地锚定小众水果,并在市场上掀起热潮时,中小品牌稍有些“力不从心”。
一是品牌的供应链能力差异较大,供应链管理水平对品牌拓店、创新能力及利润空间起决定性因素。小众水果受区域和季节的限制,在产量、稳定性以及保鲜等方面都存在不小的挑战,很多品牌无法同喜茶、奈雪一样,依托供应链优势,与上游供应商建立种植基地、规模采购等长期稳定合作关系。
△图片来源:摄图网
其次,一款新品卖得好,研发创意、营销推广、门店落地等一个都少不了。喜茶、奈雪都能结合小众水果本身的特性,通过创意性短视频、海报、外观设计等方式进行艺术性表达,为小众水果塑造出独特的产品内容,从而进一步加深消费者对小众水果的认知。然而,无论是宣传预算还是传播创意方面,中小品牌都稍显不足。
对此,对于绝大部分茶饮品牌而言,他们没有试错的资本,与其剑走偏锋,倒不如扎扎实实把大众化产品做到极致,毕竟常规水果的优势在于大众的认知度和接受度都非常高,且没有任何的传播压力。另外,如果不能跟上市场爆款推新的步伐,不如聚焦自身经典产品,持续进行迭代创新,让它们实现螺旋式上升,也是产品创新的一个逻辑。
本文来自微信公众号“红餐加盟优选”(ID:hongcanjm),作者:宁姚,36氪经授权发布。















