艾德智研:国内领先的创新型医疗器械公司——先瑞达医疗,大摩中金联手保荐

艾德证券期货·2021年08月13日 11:05
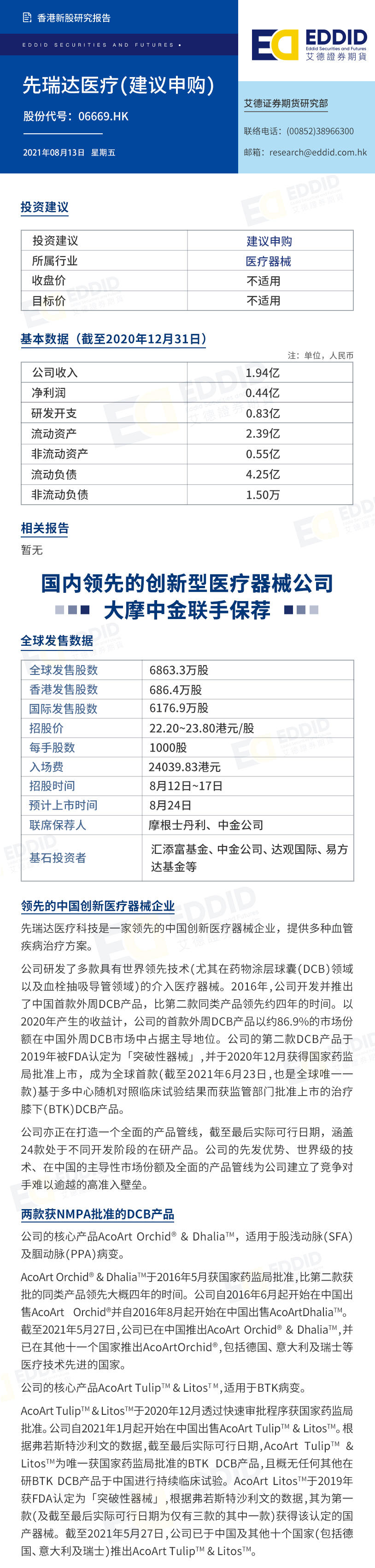
先瑞达医疗科技是一家领先的中国创新医疗器械企业,提供多种血管疾病治疗方案。

编者按:本文来自“艾德证券期货”,作者:艾德证券期货研究部,36氪经授权发布。


+1
0

好文章,需要你的鼓励

参与评论
评论千万条,友善第一条
后参与讨论
提交评论0/1000

提及的机构

艾德证券期货
一个艾德帐号,交易港美股、香港及环球期货

下一篇

零食,正在变成未来饮食的新常态。

2021-08-13

36氪APP让一部分人先看到未来
36氪
鲸准
氪空间

推送和解读前沿、有料的科技创投资讯

一级市场金融信息和系统服务提供商

聚焦全球优秀创业者,项目融资率接近97%,领跑行业