ChinaJoy观察:惊魂96小时,但干货也着实不少
去年,当我们三易生活前方报道组从ChinaJoy会场中走出来时,曾不禁感叹尽管疫情的压力仍在,但如期开幕的ChinaJoy还是得到了“宅家”许久玩家们热情的响应。别的不说,光是会场里摩肩接踵、人头攒动的景象,就足以令我们这些在武汉居家办公长达数月的人感到无比的亲切和欣慰。
但当时我们没有想到的是,一年后2021年的ChinaJoy,会给我们留下比2020年更为深刻的印象。并且与此同时,也让我们看到了相比往届而言更多、也更有意思的一些变化。
惊魂96小时,这可能是史上最冷清的CJ会场
众所周知,今年ChinaJoy持续时间是从7月30日到8日2日。为了能够给大家带来更好的相关报道,我们三易生活从一开始就决定提前两天(7月28日)到达会场附近。并且后来的事实证明,当时这个决定简直是无比正确。
2021年7月28日下午,我们三易生活从酒店拍摄的CJ展馆
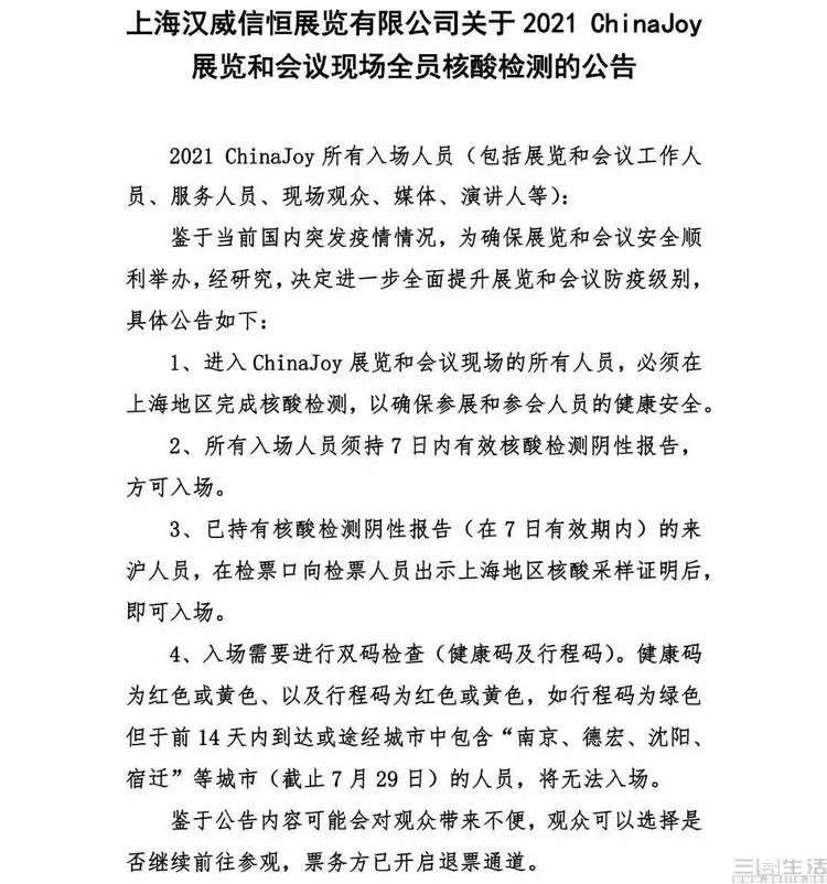
为什么这么说?大家要知道,早在此次前往上海前,我们三易生活就曾关于进场问题咨询了组委会方面,当时得到的回复,是媒体与观众均“不需要核酸检测结果”。没曾想,就在我们刚刚抵达上海的第一天(7月28日)晚间11点多,突然收到了一条来自主办方的通知。
7月28日深夜11时许,我们收到了第一次关于核酸检测的通告
后面的事想必大家也知道了,ChinaJoy的入场改为了必须要出示7日内在上海本地的核酸检测证明才行。而这一临时调整,无疑也使得无论媒体、还是各大厂商,都颇有些措手不及。甚至就在凌晨各微信群中,也还有询问“主办方是否会提供核酸检测”、“最近的医院位置在哪”等此类消息不时弹出。
就在第二天一大早,ChinaJoy的主办方就在展馆内部设立了针对展商、媒体的核酸检测点。幸好已预料到会场中此时注定拥挤不堪的我们,及时找到了几公里外的一个核酸检测点,并且在花费了一个小时的排队后,在ChinaJoy正式开幕的那天上午,花费了一张A4纸近10元天价打印费的我们,终于及时拿到了自己的核酸检测报告。
从结果来说,纸质且及时的核酸检测报告,让我们三易生活的前方报道组得以顺利进入了ChinaJoy的会场。但与此同时,对于那些因为各种各样的原因,没能提前至少一天来到上海的朋友来说,他们或许就不太可能有足够充足的时间,在开展前拿到当地的核酸检测报告了。
往年,游戏公司们的展位根本不可能像这样空旷
于是乎,7月30日ChinaJoy的会场从某种意义上来说,也就变成了主要由媒体、行业人士,以及少部分本地观众“撑场面”的景象。至少在我们看来,今年ChinaJoy首日的现场无论从人流量还是各展位的火爆程度,比起去年都要“冷清”了一些。
7月31日的第二次通告,注定了今年CJ必然人气受损
不仅如此,就在展会第二天(7月31日),主办方还进一步收紧了对于现场防疫的要求。不仅将核酸检测报告的有效期缩短为48小时内,更取消了所有场内现场演出、赛事活动,以及所有场内外礼品和纪念品的发放。可想而知,没有了ShowGirl、没有了现场比赛和各种礼品的赠送,今年ChinaJoy的人气就算想高也很难了。
小姐姐们固然可爱,但第二天就看不到了……
不过,这还并不是最要命的事情。因为自7月28日落地上海开始,我们就经常听到各种“疑似病例”的传言,而这不仅令我们感到了不安全,更加糟糕的是,从落地到最终返回武汉的这整整四天时间里,使得我们几乎是始终笼罩在对于“回家后可能要隔离”,甚至是“可能会回不去”的担忧里。直到7月31日下午当回程航班终于在武汉降落,当我们没有受到任何阻碍就顺利通过了机场到达处的闸口时,才算是突然放下心来,有了一种如释重负的感觉。
PC、手机、还有新游戏,今年的新品力度其实不小
虽然参与此次活动本身过程有些波澜万丈,会场中的观众也没有往年那么多,但要论今年ChinaJoy期间各大厂商的诚意,其实还是非常足的,甚至可以说比去年其实更“有料”。
比如说在PC方面,AMD就选择在今年的ChinaJoy上连开了两场发布会,先后推出了Radeon RX6600XT以及Ryzen 5000系桌面APU产品线。其中前者主打1080P分辨率下的高帧率游戏体验,而后者不仅可以为办公、视频用户提供高性价比的整合选择,同时由于采用了AM4针脚,本身也可以搭配中高端独显,构成高性价比的六核甚至八核游戏主机配置。
又比如说在手机方面,OPPO在今年ChinaJoy开幕前两天发布了一系列的名侦探柯南限定版产品线。而其中采用电致变色后盖,同时配以“毛利侦探事务所”超大手办级包装盒的Reno 6 Pro+限定版,更是在ChinaJoy现场第一时间得以展出,可谓是相当的吸睛。
此外在今年的ChinaJoy上,iQOO甚至还将他们尚未发布的新机直接搬到了展台中。虽然这款新机被厚厚的保护壳所遮盖,但我们三易生活还是通过机内的宣传视频,以及保护壳上的一些开孔位置,看出了一些端倪。例如在屏幕配置上,这款新机很有可能采用了2K分辨率的曲面高刷AMOLED面板,同时支持HDR和超高峰值亮度特性。与此同时,其机身还采用了非常纤薄的金属中框设计和尺寸不小的后摄模组。而这些种种特征都表明,其极有可能是iQOO旗下一款全新的旗舰产品。
不仅如此,作为如今高端智能手机移动平台的领军企业,高通今年更是再度“包馆”。并且值得注意的是,在今年的骁龙主题馆里,不仅参展的手机厂商数量再次增多,同时还有大量刚刚发布或者即将发布的新款手游在现场提供试玩。
要知道早在ChinaJoy开幕前,高通就曾以一场“骁龙游戏技术赏”秀出了他们与游戏厂商、与上游游戏引擎方案商的深度合作。而在手游玩家已经占到全球游戏玩家总数九成以上的今天,高通这种对于游戏产业深度参与,自然也使得他们的产品在市场中获得了相当明显的体验优势。
汽车、饮料、宠物用品,越来越多的产业加入“二次元”
除了惯常的游戏和游戏设备外,今年ChinaJoy上还有一些格外引入注意的“新花样”。那就是许多原本看似与游戏、动漫毫无交集的产业,都积极地披上了“二次元”的外衣,出现在了ChinaJoy的现场。
比如说,上面这个由两位Coser站场,一股子“萌萌哒”气息的展位,你能想到其实是一家宠物用品厂商吗?
又比如说,看这精良的布景、帅气的人物立牌,你是不是以为是哪款武侠网游的展台?
然而它的“真身”,其实是比亚迪汽车的展位。而之所以要采用武侠主题的布置,则主要是厂商为了宣传自家“刀片电池”技术所致。
当然,出现在今年ChinaJoy的汽车品牌并不只有比亚迪,好几个大家耳熟能详的国产品牌也都选择了以相当“二次元”的风格,在现场宣传他们的新车。
除了车厂,饮料厂商似乎也意识到了“二次元爱好者”如今的消费能力。在今年ChinaJoy的现场,我们看到了多家饮料企业的展台“扎堆”宣传新品的景象,无论是气泡水还是奶茶、不管是乳饮料还是清酒,共同的一大特点就是都采取了明显针对年轻群体的抽奖、动画、游戏等宣传手段,并在现场大量提供了赠饮。
很显然,这些原本与动漫、游戏并无交集的厂商之所以会出现在ChinaJoy,瞄准的显然是如今“二次元”、游戏爱好者数量越来越大,年龄层和消费能力也日渐增长的商机。尽管今年ChinaJoy现场人气略有下降,但对于这些参与厂商来说,他们与动漫、游戏的交集也或将从这一届ChinaJoy开始,并且未来也有望进行更为深入的合作。
本文来自微信公众号 “三易生活”(ID:IT-3eLife),作者:三易菌,36氪经授权发布。















