精心包装的简历,会被hr一眼看穿吗?
本文来自微信公众号“LinkedIn”(ID:LinkedIn-China),作者:旺仔,36氪经授权发布。
做过3年猎头的重庆女孩唐大大,专门帮人优化设计简历,她说:“没有人是一无是处的,只是还没有发现身上的闪光点。”
一位没有什么实习经历的韩国留学生在优化简历后,成功入职了一家互联网头部公司,从事海外运营,拿到了18万年薪的offer。“
优秀的简历是开启一份工作的钥匙,每一次求职都绕不开简历这一关,无论是实习、校招还是社招,简历代表着面试官对你的第一印象,你的每一次面试都将围绕着这页纸来展开。
那么,作为一名初出茅庐的大学生,该如何包装自己的简历,获取面试机会的同时又不踩雷呢?
领英为陷入求职季的大学生们开启了《面试第1关》视频栏目,邀请具有丰富工作经验的HR来点评你的求职简历,带你顺利通关,精准避雷,拿到理想offer。
《面试第1关》,简历要不要包装?
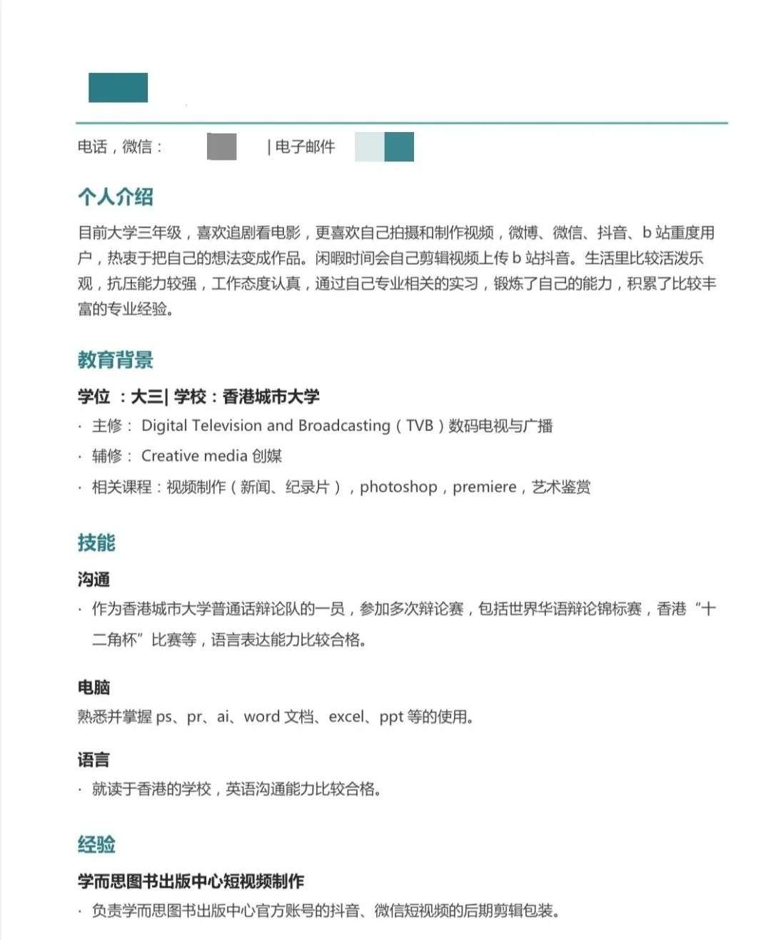
在第一期视频节目中,张同学应聘的是“视频营销”的职位。
这个岗位需要应聘者除了能把视频做出来,也要能做好前期的策划,能根据市场需求找准内容定位,和目标人群,并且要了解这些视频平台想要什么,什么样的视频能有很高的播放量。
一名经验丰富的HR在看简历的时候,一般会从岗位需求及匹配度来评估一份简历是否合适。
正如Jack所说,她在自我介绍中,提到了自己是“微博微信抖音b站重度用户,热衷把自己的想法变成作品”。这说明她对于新媒体是相信的,了解社交平台的传播规律。
但是在500强企业有20年工作经验的HR,Joyce指出这份简历缺失的内容非常明显——没有创意产出的效果,数据。
是增强了用户黏性,对会员本身的促活,还是提升了品牌形象,或者销售业绩?
视频内容只是一个载体,内容如何帮助业务部门才更重要。
视频营销作为创意类的工作经常会受到商业需求的挑战,如果现在还没有做出数据特别好的视频,另有一个方法可以在简历上为你加分:
在简历上说出你的营销和策划思路,你怎么分析观众,分析竞争对手,怎么做内容定位,知不知道各个视频平台的传播规律……背后的逻辑,同样会很有说服力。
除了缺失效果和数据,这份简历还有很大的提升空间,如:
1. 个人经历集中到第1页,不要分开。
写课程这里可以简化,突出专业数码电视与广播,学位大三几个字可以小点。作为创意人要思考排版,版式好不好、能不能有效传递信息。
2. 视频作品最好放直接可以点开看的链接,不要放网盘下载链接,也可以配一个二维码,这样方便面试官在移动端看视频效果。
要想怎么能被别人又快又方便地看到你的亮点,这都属于媒体沟通的技巧。
3. 个人介绍写得有点口语化,“比较合格”是很谦虚的说法,进入职场就不再是学生了,没有人会让着你,不建议你太谦虚。
关于是否该包装简历,两位面试官产生了意见分歧:
Jack认为形式大于内容,HR一天收到成百上千的简历,没有好的形式表现,如何从人群中脱颖而出呢?
我们做创意做传播,首先要想怎么被人家识别出来,才有被判断好坏的价值和机会。
Joyce觉得面试的最终目标还是找到与职位高度匹配的人才,而不是最会包装自己的人。如果大家都包装自己的话,会加重内卷。
正如《闪闪发光的你》中申紫豪的简历,他和别人在形式上的不同,无形中让面试官对他印象深刻,武汉大学教授陈铭评价说:“顺应风格不一定是好的,但特别,才最值钱的。”
正确的包装其实就是基于真实放大优势。从营销的角度,求职一定要分析自己的优势和劣势,竞争对手和市场机遇。
建议同学们加强形式,不是为了掩盖内容,是为了更好的表现内容,去突出自己的长板。
《面试第1关》,一份完美的简历就是好的吗?
第二期参与面试的是马同学,她应聘的岗位是产品运营。
产品运营的话,其实是一个特别综合的一个职能,没有说某一个专业教出来的人,就是产品运营的人,他其实要对市场特别了解,客户和用户特别了解,然后同时对自己的产品也很了解,要能做到知己知彼。
这位同学的简历犯的第一个错误就是出现了错别字,这首先会降低面试官的印象分。而且她高亮了特别多的专业词汇,这些词汇都是方法和工具,并不是结果。
比如定性访谈,定量分析只是通用的用户研究的方法,而且过多强调这些词汇对于面试官来讲,并没有额外加分。
包括:需求分析报告,功能架构和商业模式这些,简历上的高亮会干扰面试官对应聘者筛选重点能力的判断。
“带领团队”这四个字对于一个实习工作而言是很大的词,面试官会感觉这个项目他一个人就能够完整搞定了,从领导协调到设计到执行。
基本上会拉高面试官的预期到你会是这个项目的负责人,并且对这个项目的交付是非常熟悉的,并且可能团队还是在你的管理之下去一起来完成的。
这会让面试官有很多事实性的问题,去看她在实际的完成过程中对这个项目的理解。
她如果真不是辅助,其实也要写出来说某件事情我是独立完成的,或者这件事情我是在其他人带领下,其实这个可能会可信度高一些。
尤其是和业务方面试时,比如说带领团队,虽然它没有高亮,但这4个字是1个很重的词。
现在挡住上面的信息,有很多的概念性词汇,这是很Senior的管理者,不是实习生的工作,如果面试一定会被挑战的。
以前我们就面试过一个同学,他说自己是某一家顶尖咨询公司过来的,简历非常漂亮,后来一问他个人对项目的findings是什么,他就露馅儿了。
在金融职场类观察真人秀《闪闪发光的你》中,面试官直接对谢真的实习经历发出疑问,你三个月的职场工作里真正做的内容有多少?
美国一家招聘网站对2000名HR进行了一项调查,发现56%的HR说他们发现应聘者在撒谎,比如夸大过去的职位和职责。
此外,他们还特别指出,63%的求职者在简历中夸大了某项技能。其中,外语流利度和擅长某些技能是最常见的谎言。
宾夕法尼亚大学沃顿商学院管理学教授MauriceSchweitzer说这属于“弹性判断”(elastic justification)的现象。
他说:“人们夸大的一般都是很难划清明确界限的事。”这些事情不像你的大学学位那么清清楚楚,从而比较容易蒙骗别人。
其实对于刚毕业的大学生而言,简历更应该强调自己的学习能力和实践路线,因为理论和实践的结合是需要大量时间去积累经验的。
短时间的实习承担如此重要的工作,很难不让HR对你的简历真实度打个问号。
Terry在视频中分享了一个理念:简明扼要。你的信息太多,就一定要想办法去筛选和分清主次。这样可以更好地在简历或者自我介绍中展示自己。
人是有趋势把事情搞得很复杂的,大家都是想往里面加东西,从来没有一方说我希望减东西。如果我们不控制这个趋势,事情就会越来越复杂
所以我们其实要刻意的去精简去删,跟自己的本能去对抗。所以不管从角度来讲,还是从设计以外来讲,都是很有指导意义的。
课代表总结:
1. 简历要反复检查,避免错别字
2. 高亮加粗要突出能力特质和结果,而不是方法
3. 实习生在简历中展示领导力的时候,要写清楚自己支持什么,负责什么能增强可信度
4. 使用行业大词,要有足够的实践经验支撑
5. 自我介绍用清晰的结构表达自己的优势
写在最后
哥伦比亚大学精算系毕业的呼兰,说出了目前很多大学生简历面临的问题:帮人复印,也是参与了这个项目。
简历只是面试的第一步,它是敲门砖,但不是保证书。
简历写得漂亮可以让你获取更多的面试机会,但就像Joyce说的那样,面试也不是一锤子买卖,面试也会有很多轮,包装也许可以脱颖而出,但是最终还是要看职位匹配度。我们不会让明珠蒙尘。















