“做空”窗口期,视频网站借此入侵电影市场?
编者按:本文来自微信公众号“烹小鲜”(ID:pengxx01),作者:老九,36氪经授权发布。
2020年末,北美电影市场一片荒芜。
为了及时止损,好莱坞大厂华纳兄弟宣布:2021年在北美上映的全部17部电影将同步登陆HBOMax,即北美院线上映当天上线流媒体,取消院线窗口期。这些电影包括《沙丘》《哥斯拉大战金刚》《黑客帝国4》《猫和老鼠》《招魂3》等。
消息一出,本来就勉强度日的美国院线,轮番表达不满,诺兰等华纳长期合作的创作者,也公开声讨华纳的这一动作。
而地球另一端的中国,则是「悲喜两重天」。对于国内影迷而言,院网同播,意味足不出户,就能第一时间观看好莱坞大片。国内院线,则一边担心观众流失,一边对国内窗口期的变化,充满担忧。
毕竟早在2020年初,《囧妈》登陆流媒体,就曾引发国内院线的联合抗议,他们认为《囧妈》此举击破了“现行的电影公映窗口期,对于影视营收和行业多年来培养的付费模式相左,是对现行中国电影产业及发行机制的践踏和蓄意破坏,会起到破坏性的带头作用”。
院线的担忧不无道理,2021年还未过半,国内就又有坏规矩的片子出现了。
游戏改编电影《真·三国无双》,仅在院线上映第六天,就同步登陆各大视频网站。虽然影片的票房、口碑都不如预期,转网后,院线也没有太激烈的反应。但管中窥豹,未来会不会有大量作品效仿,窗口期会不会就此作古?才是中国,乃至世界电影未来发展的大问题。
窗口期已形同虚设
想搞清窗口期会不会消失,先看它的出现与发展。
所谓电影窗口期,源于上世纪80年代的美国。当时随着录像带等家庭娱乐的大规模普及,与付费有线电视的发展,电影的变现渠道越来越多。
但每个渠道的受众不同,做不到一起发财,所以窗口期,就是不同行业相互协商妥协的结果:一部片子,往往在优先级最高的影院上映,再通过其他渠道变现,以保障各方的收益。
上世纪90年代末,美国影院的窗口期平均为5个月22天,最高时曾达到6个月28天。
但到了2005年,流媒体的出现,打破了院线「一家独大」的局势,尤其是2010年后,伴随Netflix的崛起,与国内视频网站的出现,国内外渠道之争从未停止,影院窗口期也越来越短。
为了谋求更多利益,国内在疫情前就曾多次偷改规则。以2015年为例,先是乐视想让自家出品的电影《消失的凶手》,直接在乐视电视上线,忽视窗口期,拉动销量。而后,时任爱奇艺高级副总裁的杨向华也呼吁,缩短电影在互联网平台上线的窗口期。
到了2018年,《二十岁》《北方一片苍茫》《江湖儿女》等多部影片,均没有遵守国内30天的窗口期规则,提前在视频网站上线。
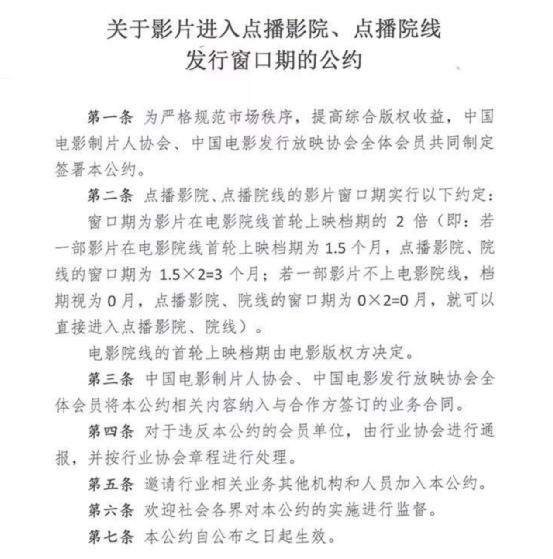
为此,中国电影制片人协会、中国电影发行放映协会全体会员,还制定签署了《关于影片进入点播影院、点播院线发行窗口期的公约》,约定窗口期为影片在电影院线首轮上映档期的2倍,希望约束市场行为。
但疫情出现后,伴随影院停工,片方变现的压力越来越大,再加上另一发行渠道——流媒体流量的激增,以及更优惠的分账政策。
公约与窗口期这条全球电影人默认的规则,一点点土崩瓦解。
北美方面,除了刚刚提到的华纳,环球也在疫情后打破了窗口期规定。而中国市场,从2020年7月上映,窗口期仅有7天的《妙先生》开始,《我的女友是机器人》《赤狐书生》《沐浴之王》等多部影片,都提前登陆视频网站。
所以,看似影院窗口期是在疫情后逐渐失去效果的,但疫情也只是催化剂。对于电影发行而言,如果没能在院线取得不错的票房,早早和视频网站谈好合作,卖出版权或拿到分账,也是另一条变现的路径。
那没有法律明文规定的窗口期,对于一直想占领电影这最后一块内容版图的视频网站而言,就是必须攻克的难题。
而伴随话语权的提高、用户数的增多以及流量池子的扩大,这场「权力大战」,正在向国外的流媒体与国内的视频网站倾斜。
说白了,电影作为片方的一种「商品」,自然是出价最高者得,当年为了在影院获得最大收益,几方能研究出窗口期。现在为了变现,同样可以放弃窗口期,创造新的规则。
影院需要担心么?
即便窗口期逐渐成为历史,影院也不必过于慌张。
首先看官方态度。2020年4月29日,国家电影局召开电影系统应对疫情工作视频会议,中宣部常务副部长、国家电影局局长王晓晖明确提出,要维护院线电影窗口期规则。统筹好线上供给,同时加强对院线电影网络播出和网络电影发展的通盘规划,积极利用互联网推动电影发展。
有领导发言做背书,短期内窗口期不会受太大影响。
其次看观众选择。影院作为大众娱乐场所之一,以独特的方式,承载着观众观看电影艺术的需求。无论银幕大小、视听体验,还是观众观影的氛围感、沉浸度,都远非现阶段的视频网站能够比拟。
加上电影院,还承载着大众的娱乐需求与社交需求,观影结束后,能及时对各自的观点进行分享和讨论,这也是影院的特殊之处。
所以站在观众角度,目前影院仍有不可替代性,尤其是大档期,观影已经成为重要的娱乐方式之一。
最后是市场判断。就国内而言,因为影院收益仍是电影收入的重要组成部分,所以院线依旧占据主导位置,院转网一般是迫不得已做出的选择,短期内不会成为主流形式。
从之前打破规则的片子看,除了后疫情时代的几部喜剧,大多是文艺片或者口碑、票房均未达预期的腰尾部作品。他们很难在院线获得票房,更无法为院线贡献太多票房。
而2021年,中国电影市场已经恢复到之前的水准,几百亿票房的尺子,对头部影片的吸引力依旧,这部分电影不但窗口期很长,且会长期延长密匙。
君不见春节档票房冠军《你好,李焕英》,目前依旧在院线独播。未来,在这类具有票房号召力的片子上下功夫,增强它的票房生命力,或许才是影院应对窗口期消亡的方法。
片方如何选择发行渠道
从《真·三国无双》登陆视频网站后,影院较为冷静的反应看,他们已经逐渐接受了窗口期的现状。
但站在片方角度,面对两种并行的发行渠道,如何趋利避害,实现利益最大化,成了必须思考的问题。尤其对文艺片与腰尾部作品而言,在档期与头部影片的挤压下,已经面临血淋淋的生存问题。
根据以往的经验,选择院线先上,再根据票房制定下一步的策略,是常规玩法。
但随着窗口期影响力变小,视频网站的权重上升,越来越多的优质作品或头部项目,可能会向视频网站倾斜,继续挤压腰尾部内容的生存空间。
所以,在发行时就选好合适的渠道,再通过有针对性的营销,聚集固定受众,并尽量扩大观众规模,恐怕是片方的又一课题。
以疫情期间转网的《大赢家》为例,这部2019年末拍摄的电影,算不上有爆款潜质。看到《囧妈》转网的成功经验后,果断选择与字节跳动合作,免费上线互联网。
虽然形式上免费,但《大赢家》依托抖音、西瓜视频、今日头条等头条系矩阵,举办了中国电影的首次「云首映」「云路演」以及「云观影团」。
其中超过20个「云观影团」,覆盖了动漫、游戏,情感,美食多个领域,扩大了影片的影响力,并最终为字节的几个软件,拉升了流量。
以此为鉴,之后的同级别作品,甚至当下在院线不被关注的文艺电影,如果不敢在院线上与头部作品抗衡,未尝不能采取别的发行方式。利用不同的窗口,找到最契合的用户群体,从而获得最大收益。
但针对受众较小的文艺片,除了自身发力,视频网站在买片、分账等环节的扶持也至关重要。
视频网站如何利用「后窗口期」时代?
视频网站在搅起院线电影的「浑水」后,手上的动作一直没停。
2020年,腾讯视频推出了线上娱乐产品「云首发」,旨在将线下的影视演出等「搬」上荧幕,依托技术手段,为用户提供视听感官和云端互动的多样化玩法。
而后,《怪物先生》《冷血狂宴》《真·三国无双》等多部大作均上线「云首发」,成了腾讯视频发力电影的出口。
刚刚结束的「爱奇艺世界·大会」上,爱奇艺针对首发网络的高质量电影,也公布了新产品「云影院」。旨在搭建公平、透明、健康的电影在线交易平台。
几家平台先后针对电影赛道打造「云理念」,无疑是想进一步入侵电影市场。将院线的观众,拉到视频网站,从而实现全影视内容的掌控。
所以目前,即便转网的电影,市场反馈都不甚理想,但视频网站还是愿意全盘接手,为的是扩充内容版图,并抢占部分市场。
不过,与网络电影的发展路径相似,提升数量后,视频网站也需要进行增质减量,在优质内容上做文章,才能真正抢夺院线观众。
目前,爱优腾三家,纷纷在自制或跟投电影上发力,譬如背靠阿里影业的优酷、有企鹅影业做背书的腾讯视频,以及刚刚发布了原创电影计划的爱奇艺。自己把关品质,还能优先在自家平台上线,无疑是最有效的武器。
但在自制内容之外,视频网站或许可以关注到文艺电影市场,抢占这部分流量不足,但品质过关的佳作。
毕竟视频网站若想真的搭建自己的线上院线,并与线下影院抗衡,一定要拥抱多维度、高质量的作品。
能留住的文艺片,就是未来一个阶段不错的选择。
结语
作为行业潜移默化形成的规则,窗口期存在与否,只是市场的选择,对于电影行业的发展起不到绝对性作用。
但从现状看,流媒体的出现、发展,终于「挤压」到了院线电影的生存空间,这也是未来影视行业发展的大趋势。
所以,无论对院线、片方、视频网站还是观众而言,都需要为下个时代做好准备。但可以确认的是,「后窗口期」时代,一定是更优质的内容,更方便的观看方式,最流行的时代。















