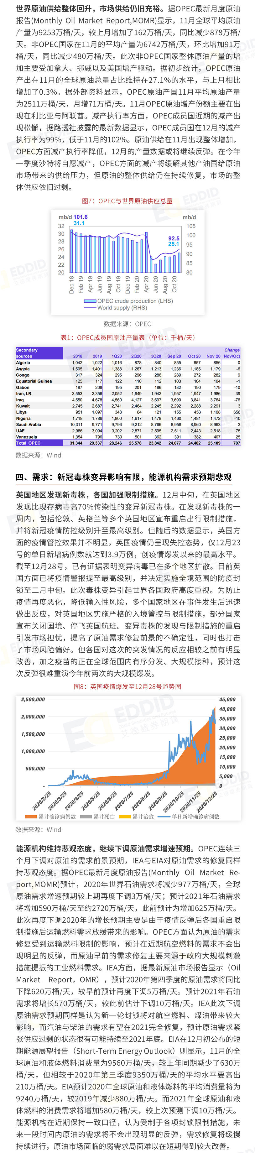
艾德智研:供给预期收紧美元加速贬值 原油一月或震荡上扬

艾德证券期货·2021年01月12日 15:58
原油12月走强,上行趋势有望延续。沙特自愿减产,逆转OPEC增产计划。原油供给收紧,供需结构改善,美元加速贬值继续为油价带来支撑,料原油后市或震荡上扬。
元加
未融资四川省2022-05
游戏化商业运营服务商
我要联系

编者按:本文来自“艾德证券期货”,作者艾德证券期货研究部,36氪经授权发布。

+1
0

好文章,需要你的鼓励

参与评论
评论千万条,友善第一条
后参与讨论
提交评论0/1000

提及的机构

艾德证券期货
一个艾德帐号,交易港美股、香港及环球期货

报道的项目

元加
我要联系
游戏化商业运营服务商

下一篇

12月全球资本市场表现强势,香港恒生指数大涨3.38%,最终收于27231.13点,创十个月以来新高,国内市场表现更为强势,其中创业板大涨12.70%,创出2018年8月以来新高。

2021-01-12

36氪APP让一部分人先看到未来
36氪
鲸准
氪空间

推送和解读前沿、有料的科技创投资讯

一级市场金融信息和系统服务提供商

聚焦全球优秀创业者,项目融资率接近97%,领跑行业