双林股份冲刺港股:年营收55亿,净利5亿 已获IPO备案
双林股份有限公司(简称:“双林股份”)日前更新招股书,准备在港交所上市。
双林股份2010年8月在深交所上市。截至周五收盘,双林股份股价为30.61元,市值为175亿元。
双林股份经本次董事会审议通过的利润分配预案为:以571,982,940为基数,向全体股东每10股派发现金红利1元(含税),送红股0股(含税),以资本公积金向全体股东每10股转增0股。
双林股份已通过IPO备案,拿到了上市的钥匙。一旦在港股上市,双林股份将形成“A+H”股的格局。
年营收55亿,净利5亿
双林股份是一家集研发、设计、生产、销售及服务为一体的企业,公司主营业务涵盖智能控制系统、新能源动力系统、轮毂轴承以及精密零部件等,产品远销全球市场。
招股书显示,双林股份2023年、2024年、2025年营收分别为41.39亿元、49.1亿元、54.84亿元;毛利分别为6.84亿元、8.47亿元、11.13亿元;期内利润分别为8194万元、5亿元、5亿元。
双林股份2025年营收同比增长11.7%,但利润基本没有增长,属于是增营收不增利润。
截至2025年12月31日,双林股份持有的现金及现金等价物为5.62亿元。
邬建斌为实控人
双林股份执行董事邬建斌、张子盛、陈有甫、葛海岸;非执行董事分别为曹文女士、邬维静女士;独立非执行董事分别为赵意奋女士、靳明、王民权、李书湃。
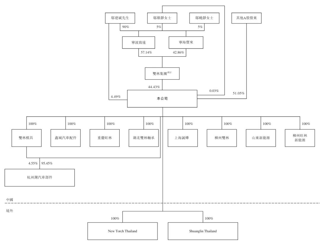
IPO前,双林集团直接持有双林股份已发行股本总额的44.43%。双林集团由宁波致远及宁海宝来分别持有57.14%及42.86%。
宁波致远由邬建斌(公司执行董事、董事会主席兼总经理)、邬维静女士(非执行董事及邬建斌胞姊)以及邬晓静女士(邬建斌胞姊)分别持有90%、5%及5%。宁海宝来由邬建斌、邬维静女士及邬晓静女士分别持有90%、5%及5%。邬建斌及邬维静女士亦分别直接持有公司已发行股本约4.49%及0.03%。
截至2025年12月31日,双林股份股权结构
截至2025年12月31日,中国工商银行股份有限公司-易方达创业板交易型开放式指数证券投资基金持股为1.01%,中国农业银行股份有限公司-中证500 交易型开放式指数证券投资基金持股为0.85%,香港中央结算有限公司持股为0.59%,孙敏持股为0.54%;
高仕控股集团有限公司持股为0.41%,双林股份有限公司-2025 年员工持股计划持股0.35%,沈铁持股为0.2%,林祥勇持股为0.17%。
本文来自微信公众号 “雷递”(ID:touchweb),作者:雷建平,36氪经授权发布。















