7年亏掉80亿,华谊兄弟押注《逐玉》求翻身,明星股东悄悄赚翻
古装剧《逐玉》成了影视圈最热的“瓜”, 剧集开播即爆。但在这场流量狂欢背后,其实还藏着一盘更大的“资本局”:《逐玉》出品方之一浙江东阳浩瀚影视的大股东华谊兄弟,正站在退市边缘。
2026年3月,古装剧《逐玉》成了影视圈最热的“瓜”。
剧集开播即爆,播放量、热搜、话题度一路狂飙,张凌赫、田曦薇这对“田作之赫”CP也迅速出圈,成了开年最热的话题组合。
▲
但在这场流量狂欢背后,其实还藏着一盘更大的“资本局”:《逐玉》出品方之一浙江东阳浩瀚影视的大股东华谊兄弟,正站在退市边缘,2018年至2024年,华谊兄弟的净亏损分别为11.69亿元、39.78亿元、10.48亿元、2.46亿元、9.81亿元、5.39亿元和2.85亿元,七年累计亏损超82亿元。如今几乎把翻身的希望全部押在了这部爆款剧上。
与此同时,该公司其余明星股东也早已悄然入局,化身幕后投资人,不必亲自上阵拍戏,也能随着剧集爆红分得一杯羹。
▲
一边是华谊孤注一掷的“救命稻草”,一边是明星股东稳坐分红席位,《逐玉》掀起的这场爆款狂欢,看起来比剧情还要精彩。
1.华谊押注《逐玉》搏翻盘,退市边缘盼一部剧续命
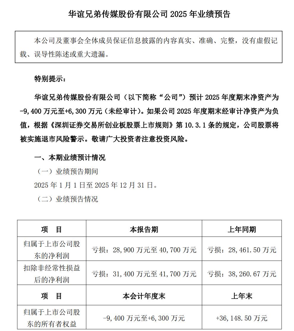
对华谊兄弟来说,2025年依旧不好过。根据华谊兄弟2026年1月30日披露的《2025年年度业绩预告》以及3月13日发布的风险提示公告,公司预计2025年归母净利润亏损2.89亿元至4.07亿元。这意味着曾经风光无限的“影视一哥”已经连续第八年亏损,累计亏损金额超过80亿元。
▲
更让市场紧张的是净资产状况。公告显示,经初步测算,公司2025年期末净资产为-9400万元至+6300万元(未经审计),几乎就在“正负之间”徘徊。如果最终审计结果落入负值区间,根据《深圳证券交易所创业板股票上市规则》,公司股票将被实施退市风险警示。换句话说,华谊兄弟如今已经站在退市悬崖边缘。
▲
而回头看华谊兄弟的过往,其实颇有几分“从巅峰跌落”的戏剧感。
早年间,华谊手握冯小刚、张艺谋等顶级导演资源,《唐山大地震》《狄仁杰》系列等作品一度撑起国产电影票房的半壁江山,几乎是影视行业的风向标。但2018年前后,随着行业环境变化以及公司此前激进扩张带来的后遗症逐渐显现,华谊的经营压力开始迅速累积。
财务数据也说明了一切。
截至2025年三季度末,华谊兄弟资产总额约26.17亿元,而负债却高达22.94亿元,资产负债率更是高达87.69%。
更尴尬的是,华谊曾经引以为傲的商业版图也在不断收缩。过去几年,公司一度提出“影视+实景娱乐”的双轮驱动模式,希望通过影视IP带动文旅项目,甚至喊出过打造“中国迪士尼”的口号。但随着苏州电影世界被出售,这一战略基本宣告结束,实景娱乐业务逐渐淡出舞台。
也正是在这样的背景下,《逐玉》被寄予了极高期待。
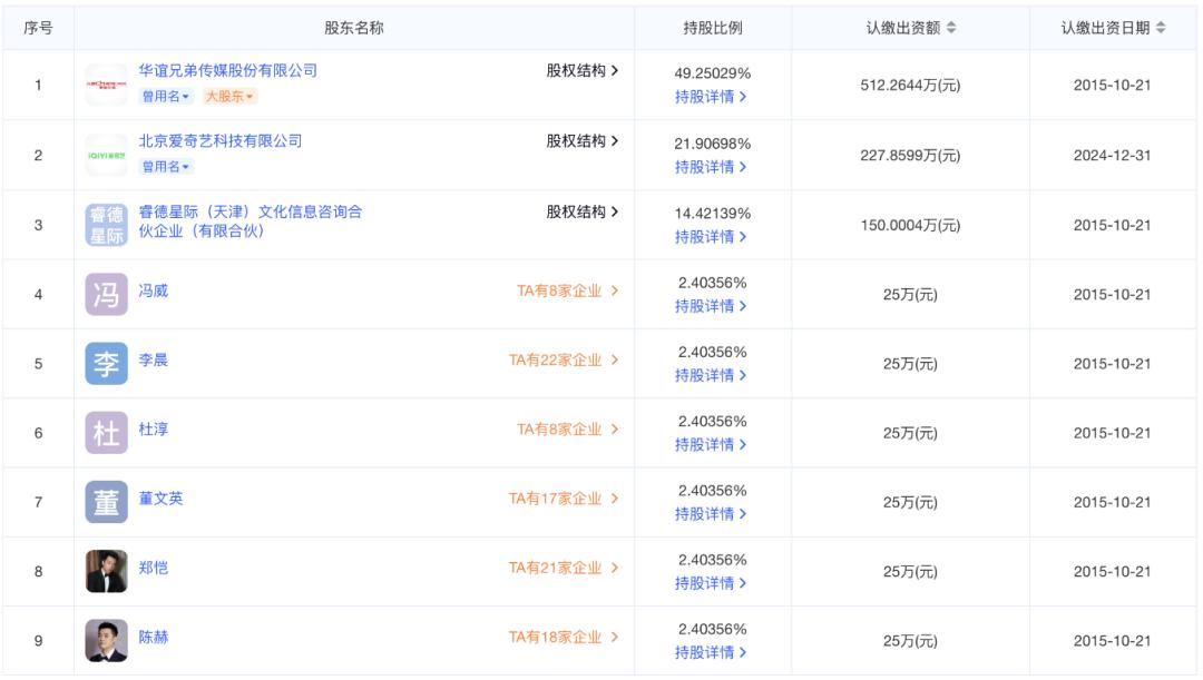
从股权结构来看,《逐玉》的核心出品方为浙江东阳浩瀚影视娱乐有限公司,而华谊兄弟持有其49.25%的股权,是第一大股东。
因此,这部剧的市场表现几乎会直接影响华谊兄弟的财务状况。
为了打造这部作品,华谊兄弟在资源投入上也颇为用力。据业内消息,《逐玉》项目总投资约4亿元,从剧本开发、演员选择到后期制作和宣发推广,都投入了不少资源。
在发行策略上,《逐玉》采取“双平台联播”的模式,于2026年3月6日在腾讯视频和爱奇艺同步上线。两大平台联手不仅分摊了制作和宣发成本,也实现了流量叠加。
开播前,双平台预约人数就已超过940万;上线后,剧集热度迅速飙升。腾讯视频站内热度峰值达到30912,刷新近一年古装剧纪录,爱奇艺热度也稳定破万,云合数据显示单日市占率一度突破41%。
▲
在海外市场,《逐玉》采取“全球同步上线”的策略,国内开播当天,Netflix同步播出,覆盖190多个国家和地区,并配备英语、韩语、日语、泰语等多种字幕,韩国JTBC电视台也买下版权,同步播出并推出适配韩国观众的剪辑版。外国网友自发剪辑精彩片段、翻译台词,形成免费的自来水宣传,为华谊兄弟带来了可观的海外版权收益。
▲
对华谊兄弟而言,《逐玉》的每一分收益都至关重要。根据行业测算,这部剧的国内播放分账、广告植入、海外版权销售等综合收益有望突破8亿元(综合行业分账模型测算),按照华谊兄弟持有浩瀚娱乐49.25%的股权比例计算,预计将为华谊兄弟增厚净利润0.8亿-1.5亿元。
尽管这笔收益相较于全年2.89亿-4.07亿元的亏损而言,只是杯水车薪,但华谊兄弟依然将其视作“续命稻草”——在退市风险高悬的当下,任何一笔盈利都能缓解公司的财务压力,为其争取更多的转型时间,也能向市场传递信心,稳定投资者情绪。
华谊兄弟在公告中表示,将努力采取措施改善经营能力、提升公司业绩,而《逐玉》的热播,无疑为这份努力注入了一丝希望,但这场押注爆款的翻盘之战,能否成功,仍未可知。
2.明星股东隐身分红,演员变资本玩家
《逐玉》的爆火,不仅让华谊兄弟看到了一丝“续命”的希望,也让一群隐藏在幕后的明星股东悄悄赚了一笔。
作为《逐玉》的核心出品方之一,浙江东阳浩瀚影视娱乐有限公司的股东结构颇有意思。
公开资料显示,浩瀚娱乐成立于2015年10月,注册资本约1040万元,法定代表人为华谊系高管刘韬。公司的股东结构呈现出明显的“资本+艺人”模式:除华谊控股外,爱奇艺关联公司持股21.9%,此外,六位明星股东——李晨、Angelababy(杨颖)、冯绍峰(冯威)、陈赫、郑恺、杜淳各持有浩瀚娱乐约2.4%的股权,并且都是公司成立时的原始股东。
▲
这六位明星的入局,其实源于2015年华谊兄弟的一次经典资本操作。
当年,浩瀚娱乐刚成立一天,华谊兄弟便以7.56亿元的价格收购其70%股权,公司估值瞬间被抬到10亿元以上。彼时,李晨、Angelababy、郑恺等人正处于事业上升期,《奔跑吧兄弟》的综艺热度更是让他们成为流量担当。华谊的逻辑也很清晰——与其花钱不断签艺人,不如直接让明星成为股东,把流量、资源和公司利益绑在一起。
简单说,就是把艺人变成“自己人”。
十年过去,这套设计的效果逐渐显现。随着《逐玉》的爆火,这场尘封多年的明星资本局再次被翻了出来。
与普通演员靠片酬赚钱不同,这六位明星并不需要参与《逐玉》的拍摄,却依然可以凭借股东身份参与分红。若按照持股比例计算,每位持股2.4%的明星股东,理论分红约在1200万元左右。
这个数字,对于不少演员来说,甚至已经超过一部剧的片酬。而最关键的是,这笔钱几乎没有风险——因为主要投资由华谊兄弟承担,明星股东更像是搭上了一辆顺风车。
事实上,这并不是他们第一次“躺赚”。过去十年间,浩瀚娱乐还陆续参与制作了《王牌对王牌》《喜剧总动员》《我去上学啦2》《撕人定制》等系列综艺以及多部影视项目。虽然这些项目并非个个都是爆款,但整体收益保持稳定,也让一众明星股东持续获得分红。
与此同时,浩瀚娱乐的内容布局仍在持续推进。例如,由浩瀚娱乐作为出品方之一、张凌赫主演的古装剧《归鸾》目前也已经开拍。随着新项目不断推进,这套“明星持股+内容投资”的模式,也意味着未来仍有新的分红机会在路上。
更重要的是,这些明星与华谊之间形成了长期的利益绑定。明星们多年来频繁参与华谊出品的影视作品和综艺节目,既为公司带来流量,也通过平台提升自身商业价值。
不过,在一些业内人士看来,这套模式本质上仍然是资本游戏。明星无需承担制作风险,却能分享项目利润,而真正承担投资压力的,往往是影视公司本身。
3.一部爆款,救不了华谊
即便《逐玉》热度不低,也确实为华谊兄弟带来了可观收益,但如果把时间线拉长来看,这部剧更像是一剂“止痛药”,而不是“救命药”。
过去十几年,华谊兄弟之所以能够成为行业龙头,靠的是导演资源与电影制作能力。但随着行业竞争加剧以及核心导演逐渐离开,公司电影业务逐渐式微。
近几年推出的电影《向阳·花》《分手清单》等,市场反响平平,难以形成票房爆款。剧集业务同样不稳定,除了《逐玉》外,几乎没有新的代表作品。
与此同时,华谊曾经引以为傲的IP储备也未能被充分激活。经典IP仍然握在手里,但开发节奏缓慢,创新不足,难以转化为持续收益。
在此背景下,公司也尝试寻找新方向,比如布局短剧厂牌“华谊兄弟火剧”,以及尝试AI辅助制作等新模式,希望降低成本、拓宽变现路径。但这些尝试仍处于早期阶段,短期内很难成为新的利润来源。而诉讼纠纷、人才流失等问题也在不断消耗公司元气。
同时,内容行业的竞争格局同样发生了巨大变化。腾讯、字节跳动、爱奇艺等互联网平台已经深度进入影视制作领域,拥有更充足的资金和流量入口。相比之下,传统影视公司的生存空间被进一步压缩。
因此,不少业内人士认为,华谊兄弟未来的出路,很可能不在独立复兴,而在资本重组。此前,市场一直流传着一种猜测——华谊兄弟可能会被流媒体平台并购整合。如果并购发生,华谊或许会从一家上市公司,变成大型文娱集团旗下的“IP开发工作室”。但如果资本重组迟迟未能落地,以目前的亏损速度来看,公司未来几年面临的压力依然不小。
不过,截至目前,华谊兄弟2025年年报仍在审计过程中,公司是否会被实施退市风险警示,要等到4月底年报披露后才能见分晓。也就是说,《逐玉》的故事刚刚开始,而华谊兄弟真正的命运,却离终局越来越来近了。
本文来自微信公众号 “金融八卦女频道”(ID:baguanvpindao),作者:身披铠甲的方方,36氪经授权发布。















